Suppr超能文献

靶向 OGG1 通过诱导复制应激来抑制癌细胞增殖。

Targeting OGG1 arrests cancer cell proliferation by inducing replication stress.

机构信息

Science for Life Laboratory, Department of Oncology and Pathology, Karolinska Institutet, S-171 76 Stockholm, Sweden.

Department of Biotechnology and Nanomedicine, SINTEF Industry, N-7465 Trondheim,Norway.

出版信息

Nucleic Acids Res. 2020 Dec 2;48(21):12234-12251. doi: 10.1093/nar/gkaa1048.

Abstract

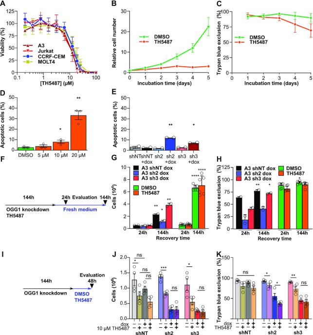
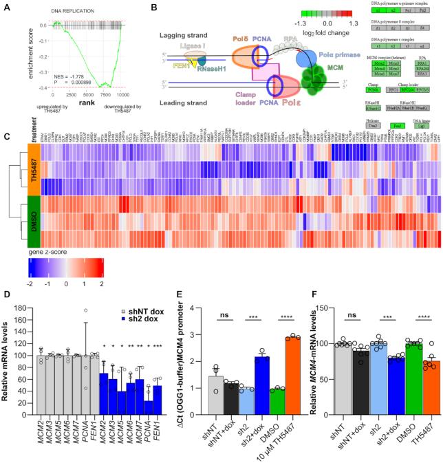
Altered oncogene expression in cancer cells causes loss of redox homeostasis resulting in oxidative DNA damage, e.g. 8-oxoguanine (8-oxoG), repaired by base excision repair (BER). PARP1 coordinates BER and relies on the upstream 8-oxoguanine-DNA glycosylase (OGG1) to recognise and excise 8-oxoG. Here we hypothesize that OGG1 may represent an attractive target to exploit reactive oxygen species (ROS) elevation in cancer. Although OGG1 depletion is well tolerated in non-transformed cells, we report here that OGG1 depletion obstructs A3 T-cell lymphoblastic acute leukemia growth in vitro and in vivo, validating OGG1 as a potential anti-cancer target. In line with this hypothesis, we show that OGG1 inhibitors (OGG1i) target a wide range of cancer cells, with a favourable therapeutic index compared to non-transformed cells. Mechanistically, OGG1i and shRNA depletion cause S-phase DNA damage, replication stress and proliferation arrest or cell death, representing a novel mechanistic approach to target cancer. This study adds OGG1 to the list of BER factors, e.g. PARP1, as potential targets for cancer treatment.

摘要

癌细胞中癌基因表达的改变导致氧化还原平衡失调,导致氧化 DNA 损伤,例如 8-氧鸟嘌呤(8-oxoG),由碱基切除修复(BER)修复。PARP1 协调 BER,并依赖上游 8-氧鸟嘌呤-DNA 糖基化酶(OGG1)来识别和切除 8-oxoG。在这里,我们假设 OGG1 可能代表一个有吸引力的靶点,可以利用癌症中活性氧(ROS)的升高。尽管 OGG1 耗竭在未转化细胞中被很好地耐受,但我们在这里报告 OGG1 耗竭会阻碍 A3 T 细胞淋巴母细胞性急性白血病在体外和体内的生长,验证了 OGG1 作为潜在的抗癌靶点。与这一假设一致,我们表明 OGG1 抑制剂(OGG1i)靶向广泛的癌细胞,与未转化细胞相比具有有利的治疗指数。从机制上讲,OGG1i 和 shRNA 耗竭会导致 S 期 DNA 损伤、复制应激和增殖停滞或细胞死亡,这代表了一种针对癌症的新型机制方法。本研究将 OGG1 添加到 BER 因子(例如 PARP1)的列表中,作为癌症治疗的潜在靶点。

https://cdn.ncbi.nlm.nih.gov/pmc/blobs/6cc3/7708037/d884129f7af6/gkaa1048fig1.jpg

文献AI研究员

20分钟写一篇综述,助力文献阅读效率提升50倍。

立即体验

用中文搜PubMed

大模型驱动的PubMed中文搜索引擎

马上搜索

文档翻译

学术文献翻译模型,支持多种主流文档格式。

立即体验