Suppr超能文献

通过将Fc蛋白工程与Fc糖基工程相结合增强CD19抗体的补体依赖的细胞毒性(CDC)和抗体依赖的细胞介导的细胞毒性(ADCC)

Enhancing CDC and ADCC of CD19 Antibodies by Combining Fc Protein-Engineering with Fc Glyco-Engineering.

作者信息

Roßkopf Sophia, Eichholz Klara Marie, Winterberg Dorothee, Diemer Katarina Julia, Lutz Sebastian, Münnich Ira Alexandra, Klausz Katja, Rösner Thies, Valerius Thomas, Schewe Denis Martin, Humpe Andreas, Gramatzki Martin, Peipp Matthias, Kellner Christian

机构信息

Division of Stem Cell Transplantation and Immunotherapy, Department of Medicine II Christian-Albrechts-University Kiel and University Hospital Schleswig-Holstein, Campus Kiel, 24105 Kiel, Germany.

Pediatric Hematology/Oncology, Christian-Albrechts-University Kiel and University Hospital Schleswig-Holstein, Campus Kiel, 24105 Kiel, Germany.

出版信息

Antibodies (Basel). 2020 Nov 17;9(4):63. doi: 10.3390/antib9040063.

Abstract

BACKGROUND

Native cluster of differentiation (CD) 19 targeting antibodies are poorly effective in triggering antibody-dependent cell-mediated cytotoxicity (ADCC) and complement-dependent cytotoxicity (CDC), which are crucial effector functions of therapeutic antibodies in cancer immunotherapy. Both functions can be enhanced by engineering the antibody's Fc region by altering the amino acid sequence (Fc protein-engineering) or the Fc-linked glycan (Fc glyco-engineering). We hypothesized that combining Fc glyco-engineering with Fc protein-engineering will rescue ADCC and CDC in CD19 antibodies.

RESULTS

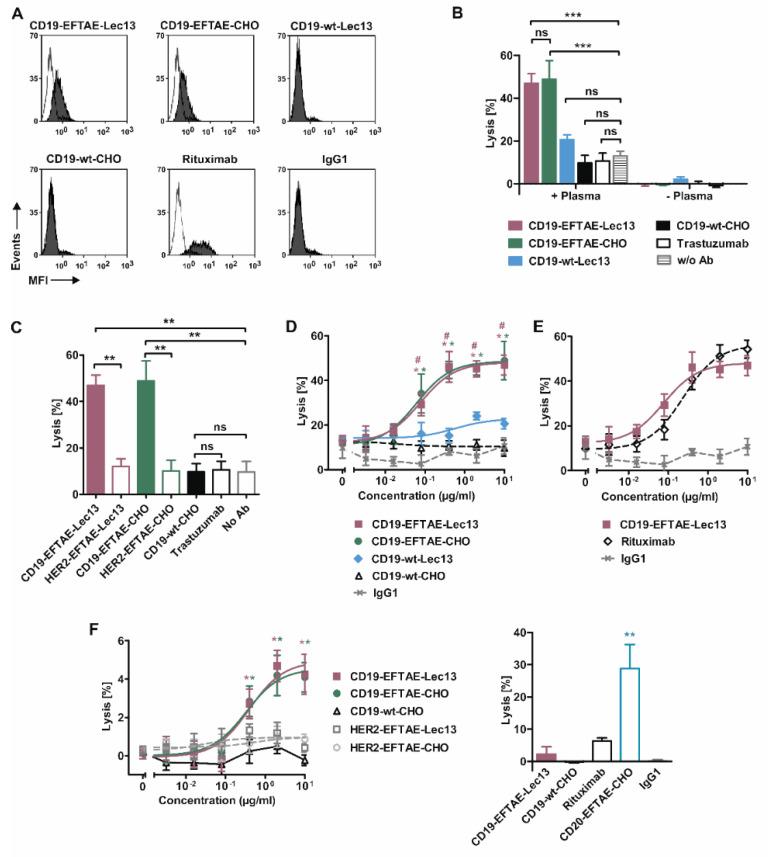
Four versions of a CD19 antibody based on tafasitamab's V-regions were generated: a native IgG1, an Fc protein-engineered version with amino acid exchanges S267E/H268F/S324T/G236A/I332E (EFTAE modification) to enhance CDC, and afucosylated, Fc glyco-engineered versions of both to promote ADCC. Irrespective of fucosylation, antibodies carrying the EFTAE modification had enhanced C1q binding and were superior in inducing CDC. In contrast, afucosylated versions exerted an enhanced affinity to Fcγ receptor IIIA and had increased ADCC activity. Of note, the double-engineered antibody harboring the EFTAE modification and lacking fucose triggered both CDC and ADCC more efficiently.

CONCLUSIONS

Fc glyco-engineering and protein-engineering could be combined to enhance ADCC and CDC in CD19 antibodies and may allow the generation of antibodies with higher therapeutic efficacy by promoting two key functions simultaneously.

摘要

背景

天然的分化簇(CD)19靶向抗体在触发抗体依赖性细胞介导的细胞毒性(ADCC)和补体依赖性细胞毒性(CDC)方面效果不佳,而这两种效应功能在癌症免疫治疗中对于治疗性抗体至关重要。通过改变氨基酸序列(Fc蛋白工程)或Fc连接聚糖(Fc糖工程)对抗体的Fc区域进行工程改造,可增强这两种功能。我们推测将Fc糖工程与Fc蛋白工程相结合可挽救CD19抗体中的ADCC和CDC。

结果

基于tafasitamab的V区生成了四种版本的CD19抗体:天然IgG1、具有氨基酸交换S267E/H268F/S324T/G236A/I332E(EFTAE修饰)以增强CDC的Fc蛋白工程改造版本,以及两者的去岩藻糖基化、Fc糖工程改造版本以促进ADCC。无论是否去岩藻糖基化,携带EFTAE修饰的抗体均增强了C1q结合,并且在诱导CDC方面更具优势。相比之下,去岩藻糖基化版本对Fcγ受体IIIA的亲和力增强,且ADCC活性增加。值得注意的是,同时进行EFTAE修饰且缺乏岩藻糖的双工程抗体更有效地触发了CDC和ADCC。

结论

Fc糖工程和蛋白工程可结合起来增强CD19抗体中的ADCC和CDC,并可能通过同时促进两个关键功能来产生具有更高治疗效果的抗体。

https://cdn.ncbi.nlm.nih.gov/pmc/blobs/9dff/7709100/42a334d8e9ca/antibodies-09-00063-g001.jpg

文献AI研究员

20分钟写一篇综述,助力文献阅读效率提升50倍。

立即体验

用中文搜PubMed

大模型驱动的PubMed中文搜索引擎

马上搜索

文档翻译

学术文献翻译模型,支持多种主流文档格式。

立即体验