Suppr超能文献

在年轻和老年成年人中进行的一次单盲、随机、对照、2/3 期试验中,观察 ChAdOx1 nCoV-19 疫苗在初免-加强免疫方案中的安全性和免疫原性(COV002)。

Safety and immunogenicity of ChAdOx1 nCoV-19 vaccine administered in a prime-boost regimen in young and old adults (COV002): a single-blind, randomised, controlled, phase 2/3 trial.

机构信息

Oxford Vaccine Group, Department of Paediatrics, University of Oxford, Oxford, UK.

The Jenner Institute, University of Oxford, Oxford, UK.

出版信息

Lancet. 2021 Dec 19;396(10267):1979-1993. doi: 10.1016/S0140-6736(20)32466-1. Epub 2020 Nov 19.

Abstract

BACKGROUND

Older adults (aged ≥70 years) are at increased risk of severe disease and death if they develop COVID-19 and are therefore a priority for immunisation should an efficacious vaccine be developed. Immunogenicity of vaccines is often worse in older adults as a result of immunosenescence. We have reported the immunogenicity of a novel chimpanzee adenovirus-vectored vaccine, ChAdOx1 nCoV-19 (AZD1222), in young adults, and now describe the safety and immunogenicity of this vaccine in a wider range of participants, including adults aged 70 years and older.

METHODS

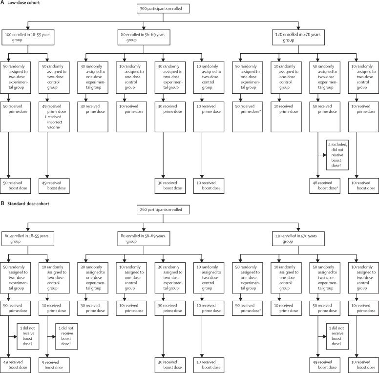
In this report of the phase 2 component of a single-blind, randomised, controlled, phase 2/3 trial (COV002), healthy adults aged 18 years and older were enrolled at two UK clinical research facilities, in an age-escalation manner, into 18-55 years, 56-69 years, and 70 years and older immunogenicity subgroups. Participants were eligible if they did not have severe or uncontrolled medical comorbidities or a high frailty score (if aged ≥65 years). First, participants were recruited to a low-dose cohort, and within each age group, participants were randomly assigned to receive either intramuscular ChAdOx1 nCoV-19 (2·2 × 10 virus particles) or a control vaccine, MenACWY, using block randomisation and stratified by age and dose group and study site, using the following ratios: in the 18-55 years group, 1:1 to either two doses of ChAdOx1 nCoV-19 or two doses of MenACWY; in the 56-69 years group, 3:1:3:1 to one dose of ChAdOx1 nCoV-19, one dose of MenACWY, two doses of ChAdOx1 nCoV-19, or two doses of MenACWY; and in the 70 years and older, 5:1:5:1 to one dose of ChAdOx1 nCoV-19, one dose of MenACWY, two doses of ChAdOx1 nCoV-19, or two doses of MenACWY. Prime-booster regimens were given 28 days apart. Participants were then recruited to the standard-dose cohort (3·5-6·5 × 10 virus particles of ChAdOx1 nCoV-19) and the same randomisation procedures were followed, except the 18-55 years group was assigned in a 5:1 ratio to two doses of ChAdOx1 nCoV-19 or two doses of MenACWY. Participants and investigators, but not staff administering the vaccine, were masked to vaccine allocation. The specific objectives of this report were to assess the safety and humoral and cellular immunogenicity of a single-dose and two-dose schedule in adults older than 55 years. Humoral responses at baseline and after each vaccination until 1 year after the booster were assessed using an in-house standardised ELISA, a multiplex immunoassay, and a live severe acute respiratory syndrome coronavirus 2 (SARS-CoV-2) microneutralisation assay (MNA). Cellular responses were assessed using an ex-vivo IFN-γ enzyme-linked immunospot assay. The coprimary outcomes of the trial were efficacy, as measured by the number of cases of symptomatic, virologically confirmed COVID-19, and safety, as measured by the occurrence of serious adverse events. Analyses were by group allocation in participants who received the vaccine. Here, we report the preliminary findings on safety, reactogenicity, and cellular and humoral immune responses. This study is ongoing and is registered with ClinicalTrials.gov, NCT04400838, and ISRCTN, 15281137.

FINDINGS

Between May 30 and Aug 8, 2020, 560 participants were enrolled: 160 aged 18-55 years (100 assigned to ChAdOx1 nCoV-19, 60 assigned to MenACWY), 160 aged 56-69 years (120 assigned to ChAdOx1 nCoV-19: 40 assigned to MenACWY), and 240 aged 70 years and older (200 assigned to ChAdOx1 nCoV-19: 40 assigned to MenACWY). Seven participants did not receive the boost dose of their assigned two-dose regimen, one participant received the incorrect vaccine, and three were excluded from immunogenicity analyses due to incorrectly labelled samples. 280 (50%) of 552 analysable participants were female. Local and systemic reactions were more common in participants given ChAdOx1 nCoV-19 than in those given the control vaccine, and similar in nature to those previously reported (injection-site pain, feeling feverish, muscle ache, headache), but were less common in older adults (aged ≥56 years) than younger adults. In those receiving two standard doses of ChAdOx1 nCoV-19, after the prime vaccination local reactions were reported in 43 (88%) of 49 participants in the 18-55 years group, 22 (73%) of 30 in the 56-69 years group, and 30 (61%) of 49 in the 70 years and older group, and systemic reactions in 42 (86%) participants in the 18-55 years group, 23 (77%) in the 56-69 years group, and 32 (65%) in the 70 years and older group. As of Oct 26, 2020, 13 serious adverse events occurred during the study period, none of which were considered to be related to either study vaccine. In participants who received two doses of vaccine, median anti-spike SARS-CoV-2 IgG responses 28 days after the boost dose were similar across the three age cohorts (standard-dose groups: 18-55 years, 20 713 arbitrary units [AU]/mL [IQR 13 898-33 550], n=39; 56-69 years, 16 170 AU/mL [10 233-40 353], n=26; and ≥70 years 17 561 AU/mL [9705-37 796], n=47; p=0·68). Neutralising antibody titres after a boost dose were similar across all age groups (median MNA at day 42 in the standard-dose groups: 18-55 years, 193 [IQR 113-238], n=39; 56-69 years, 144 [119-347], n=20; and ≥70 years, 161 [73-323], n=47; p=0·40). By 14 days after the boost dose, 208 (>99%) of 209 boosted participants had neutralising antibody responses. T-cell responses peaked at day 14 after a single standard dose of ChAdOx1 nCoV-19 (18-55 years: median 1187 spot-forming cells [SFCs] per million peripheral blood mononuclear cells [IQR 841-2428], n=24; 56-69 years: 797 SFCs [383-1817], n=29; and ≥70 years: 977 SFCs [458-1914], n=48).

INTERPRETATION

ChAdOx1 nCoV-19 appears to be better tolerated in older adults than in younger adults and has similar immunogenicity across all age groups after a boost dose. Further assessment of the efficacy of this vaccine is warranted in all age groups and individuals with comorbidities.

FUNDING

UK Research and Innovation, National Institutes for Health Research (NIHR), Coalition for Epidemic Preparedness Innovations, NIHR Oxford Biomedical Research Centre, Thames Valley and South Midlands NIHR Clinical Research Network, and AstraZeneca.

摘要

背景

如果老年人(年龄≥70 岁)感染 COVID-19,他们患重病和死亡的风险更高,因此如果开发出有效疫苗,他们应该是免疫接种的优先人群。由于免疫衰老,老年人疫苗的免疫原性通常较差。我们报告了新型黑猩猩腺病毒载体疫苗 ChAdOx1 nCoV-19(AZD1222)在年轻成年人中的免疫原性,现在描述了这种疫苗在更广泛的参与者中的安全性和免疫原性,包括 70 岁及以上的成年人。

方法

在这项 2 期部分的单盲、随机、对照、2/3 期试验(COV002)报告中,在英国的两个临床研究机构,根据年龄递增的方式,招募了 18-55 岁、56-69 岁和 70 岁及以上的健康成年人入组免疫原性亚组。只有没有严重或未控制的合并症或高脆弱性评分(如果年龄≥65 岁)的参与者才有资格入组。首先,参与者被招募到低剂量队列,并且在每个年龄组内,参与者被随机分配接受肌肉内 ChAdOx1 nCoV-19(2·2×10 病毒颗粒)或对照疫苗 MenACWY,使用基于区块的随机分组,并根据年龄和剂量组以及研究地点进行分层,采用以下比例:在 18-55 岁组中,1:1 到两种剂量的 ChAdOx1 nCoV-19 或两种剂量的 MenACWY;在 56-69 岁组中,3:1:3:1 到一种剂量的 ChAdOx1 nCoV-19、一种剂量的 MenACWY、两种剂量的 ChAdOx1 nCoV-19 或两种剂量的 MenACWY;在 70 岁及以上组中,5:1:5:1 到一种剂量的 ChAdOx1 nCoV-19、一种剂量的 MenACWY、两种剂量的 ChAdOx1 nCoV-19 或两种剂量的 MenACWY。首剂和加强剂方案间隔 28 天。然后,参与者被招募到标准剂量队列(ChAdOx1 nCoV-19 的 3·5-6·5×10 病毒颗粒),并遵循相同的随机分组程序,只是 18-55 岁组以 5:1 的比例分配到两种剂量的 ChAdOx1 nCoV-19 或两种剂量的 MenACWY。参与者和研究人员,但不是接种疫苗的工作人员,对疫苗分配情况不知情。本报告的具体目的是评估单剂和两剂方案在 55 岁以上成年人中的安全性和体液及细胞免疫原性。使用内部标准化 ELISA、多重免疫分析和活严重急性呼吸综合征冠状病毒 2(SARS-CoV-2)中和微量测定法(MNA)在接种后的每个时间点评估基线和每次接种后的体液反应,直至加强剂后 1 年。细胞反应使用体外 IFN-γ酶联免疫斑点测定法进行评估。该试验的主要终点是疗效,以症状性、病毒学确诊的 COVID-19 病例数衡量,安全性以严重不良事件的发生来衡量。这里报告的是对安全性、反应原性以及体液和细胞免疫应答的初步发现。该研究正在进行中,并在临床试验.gov、ISRCTN 和 ClinicalTrials.gov 注册,编号分别为 NCT04400838 和 15281137。

结果

在 2020 年 5 月 30 日至 8 月 8 日期间,共招募了 560 名参与者:160 名年龄在 18-55 岁之间(100 名接受 ChAdOx1 nCoV-19 接种,60 名接受 MenACWY 接种),160 名年龄在 56-69 岁之间(120 名接受 ChAdOx1 nCoV-19 接种,40 名接受 MenACWY 接种),240 名年龄在 70 岁及以上(200 名接受 ChAdOx1 nCoV-19 接种,40 名接受 MenACWY 接种)。7 名参与者未接受两剂方案的加强剂量,1 名参与者接受了错误的疫苗,3 名因样本标签不正确而被排除在免疫原性分析之外。552 名可分析的参与者中有 280 名(50%)为女性。与先前报道的(注射部位疼痛、感觉发热、肌肉疼痛、头痛)相似,接受 ChAdOx1 nCoV-19 接种的参与者比接受对照疫苗的参与者更常出现局部和全身反应,但在老年(≥56 岁)参与者中比年轻参与者更少见。在接受两剂标准剂量 ChAdOx1 nCoV-19 的参与者中,首剂接种后,18-55 岁组有 49 名参与者中有 43 名(88%)报告出现局部反应,56-69 岁组有 30 名参与者中有 22 名(73%)报告出现局部反应,70 岁及以上组有 49 名参与者中有 30 名(61%)报告出现局部反应,18-55 岁组有 42 名参与者中有 42 名(86%)报告出现全身反应,56-69 岁组有 30 名参与者中有 23 名(77%)报告出现全身反应,70 岁及以上组有 49 名参与者中有 32 名(65%)报告出现全身反应。截至 2020 年 10 月 26 日,研究期间发生了 13 例严重不良事件,均与研究疫苗无关。在接受两剂疫苗的参与者中,加强剂量后 28 天的抗刺突 SARS-CoV-2 IgG 反应在三个年龄组中相似(标准剂量组:18-55 岁组,20 713 个单位/毫升 [13 898-33 550],n=39;56-69 岁组,16 170 个单位/毫升 [10 233-40 353],n=26;≥70 岁组,17 561 个单位/毫升 [9705-37 796],n=47;p=0·68)。加强剂量后的中和抗体滴度在所有年龄组中相似(标准剂量组在第 42 天的中位数 MNA:18-55 岁组,193 [113-238],n=39;56-69 岁组,144 [119-347],n=20;≥70 岁组,161 [73-323],n=47;p=0·40)。在加强剂量后 14 天,209 名接受加强剂量的参与者中有 208 名(99%)产生了中和抗体反应。ChAdOx1 nCoV-19 的单次标准剂量在第 14 天引发 T 细胞反应峰值(18-55 岁组:中位数为 1187 个 spot-forming cells [SFCs] /每百万外周血单核细胞 [IQR 841-2428],n=24;56-69 岁组:797 SFCs [383-1817],n=29;≥70 岁组:977 SFCs [458-1914],n=48)。

解释

ChAdOx1 nCoV-19 在老年人中的耐受性似乎优于年轻人,并且在加强剂量后在所有年龄组中具有相似的免疫原性。需要进一步评估该疫苗在所有年龄组和合并症患者中的疗效。

资助

英国研究与创新署、国家卫生研究院、传染病预防创新联盟、牛津国家卫生研究院生物医学研究中心、泰晤士河谷和南米德尔塞克斯郡国家卫生研究院临床研究网络以及阿斯利康。

https://cdn.ncbi.nlm.nih.gov/pmc/blobs/ff2b/7769909/68f5b9e2ad25/gr1.jpg

文献AI研究员

20分钟写一篇综述,助力文献阅读效率提升50倍。

立即体验

用中文搜PubMed

大模型驱动的PubMed中文搜索引擎

马上搜索

文档翻译

学术文献翻译模型,支持多种主流文档格式。

立即体验