Suppr超能文献

肿瘤浸润树突状细胞和自然杀伤细胞的细胞和基因特征可预测神经母细胞瘤的预后。

Cellular and gene signatures of tumor-infiltrating dendritic cells and natural-killer cells predict prognosis of neuroblastoma.

机构信息

Department of Paediatric Haematology/Oncology and of Cell and Gene Therapy, Ospedale Pediatrico Bambino Gesù, IRCCS, 00146, Rome, Italy.

Fondazione Bruno Kessler, 38122, Trento, Italy.

出版信息

Nat Commun. 2020 Nov 25;11(1):5992. doi: 10.1038/s41467-020-19781-y.

Abstract

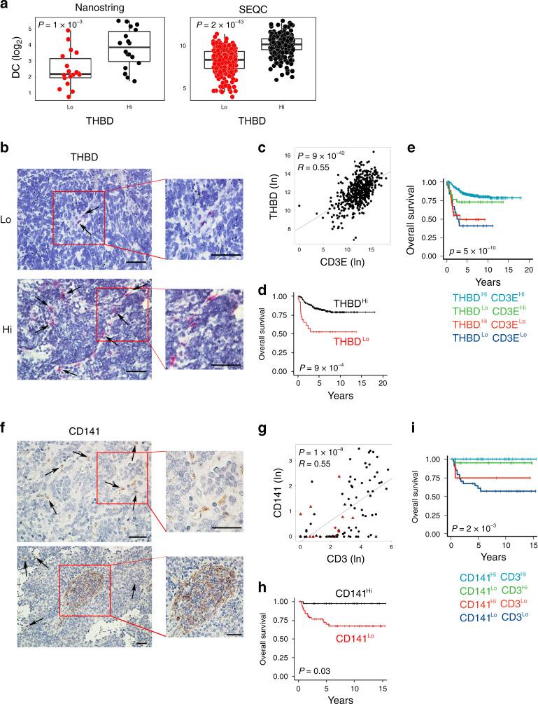
Tumor-infiltrating lymphocytes play an essential role in improving clinical outcome of neuroblastoma (NB) patients, but their relationship with other tumor-infiltrating immune cells in the T cell-inflamed tumors remains poorly investigated. Here we show that dendritic cells (DCs) and natural killer (NK) cells are positively correlated with T-cell infiltration in human NB, both at transcriptional and protein levels, and associate with a favorable prognosis. Multiplex imaging displays DC/NK/T cell conjugates in the tumor microenvironment of low-risk NB. Remarkably, this connection is further strengthened by the identification of gene signatures related to DCs and NK cells able to predict survival of NB patients and strongly correlate with the expression of PD-1 and PD-L1. In summary, our findings unveil a key prognostic role of DCs and NK cells and indicate their related gene signatures as promising tools for the identification of clinical biomarkers to better define risk stratification and survival of NB patients.

摘要

肿瘤浸润淋巴细胞在改善神经母细胞瘤(NB)患者的临床预后中发挥着重要作用,但它们与 T 细胞炎症肿瘤中的其他肿瘤浸润免疫细胞的关系仍未得到充分研究。在这里,我们表明,树突状细胞(DCs)和自然杀伤(NK)细胞在转录和蛋白水平上与人类 NB 中的 T 细胞浸润呈正相关,并与良好的预后相关。多重成像显示低危 NB 肿瘤微环境中的 DC/NK/T 细胞共轭物。值得注意的是,通过鉴定与 DC 和 NK 细胞相关的基因特征,可以进一步加强这种联系,这些基因特征能够预测 NB 患者的生存,并与 PD-1 和 PD-L1 的表达强烈相关。总之,我们的研究结果揭示了 DC 和 NK 细胞的关键预后作用,并表明其相关基因特征是识别临床生物标志物的有前途的工具,可更好地定义 NB 患者的风险分层和生存。

https://cdn.ncbi.nlm.nih.gov/pmc/blobs/7951/7689423/5ecd93b0948b/41467_2020_19781_Fig1_HTML.jpg

文献AI研究员

20分钟写一篇综述,助力文献阅读效率提升50倍。

立即体验

用中文搜PubMed

大模型驱动的PubMed中文搜索引擎

马上搜索

文档翻译

学术文献翻译模型,支持多种主流文档格式。

立即体验