Suppr超能文献

RIP1/RIP3/MLKL 介导的坏死性凋亡导致长春新碱诱导的心肌损伤。

RIP1/RIP3/MLKL-mediated necroptosis contributes to vinblastine-induced myocardial damage.

机构信息

Department of Cardiovascular Surgery, The Second Xiangya Hospital of Central South University, Changsha, 410011, Hunan, China.

Clinical Center for Gene Diagnosis and Therapy, The Second Xiangya Hospital of Central South University, Changsha, 410011, Hunan, China.

出版信息

Mol Cell Biochem. 2021 Feb;476(2):1233-1243. doi: 10.1007/s11010-020-03985-3. Epub 2020 Nov 28.

Abstract

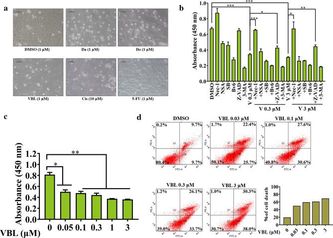
Vinblastine (VBL) has been considered as a first-line anti-tumor drug for many years. However, vinblastine-caused myocardial damage has been continually reported. The underlying molecular mechanism of the myocardial damage remains unknown. Here, we show that vinblastine induces myocardial damage and necroptosis is involved in the vinblastine-induced myocardial damage both in vitro and in vivo. The results of WST-8 and flow cytometry analysis show that vinblastine causes damage to H9c2 cells, and the results of animal experiments show that vinblastine causes myocardial cell damage. The necrosome components, receptor-interacting protein 1 (RIP1) receptor-interacting protein 3 (RIP3), are significantly increased in vinblastine-treated H9c2 cells, primary neonatal rat ventricular myocytes and rat heart tissues. And the downstream substrate of RIP3, mixed lineage kinase domain like protein (MLKL) was also increased. Pre-treatment with necroptosis inhibitors partially inhibits the necrosome components and MLKL levels and alleviates vinblastine-induced myocardial injury both in vitro and in vivo. This study indicates that necroptosis participated in vinblastine-evoked myocardial cell death partially, which would be a potential target for relieving the chemotherapy-related myocardial damage.

摘要

长春碱(VBL)多年来一直被认为是一线抗肿瘤药物。然而,长春碱引起的心肌损伤不断被报道。心肌损伤的潜在分子机制尚不清楚。在这里,我们表明长春碱在体外和体内均诱导心肌损伤,并且坏死性凋亡参与了长春碱诱导的心肌损伤。WST-8 和流式细胞术分析的结果表明长春碱对 H9c2 细胞造成损伤,动物实验的结果表明长春碱引起心肌细胞损伤。在长春碱处理的 H9c2 细胞、原代新生大鼠心室肌细胞和大鼠心脏组织中,坏死小体成分,受体相互作用蛋白 1(RIP1)和受体相互作用蛋白 3(RIP3)明显增加。RIP3 的下游底物混合谱系激酶结构域样蛋白(MLKL)也增加。坏死性凋亡抑制剂的预处理部分抑制坏死小体成分和 MLKL 水平,并减轻体外和体内的长春碱诱导的心肌损伤。这项研究表明坏死性凋亡部分参与了长春碱诱导的心肌细胞死亡,这可能是缓解化疗相关心肌损伤的潜在靶点。

https://cdn.ncbi.nlm.nih.gov/pmc/blobs/7226/7873015/7b5834aa1dbc/11010_2020_3985_Fig1_HTML.jpg

文献AI研究员

20分钟写一篇综述,助力文献阅读效率提升50倍。

立即体验

用中文搜PubMed

大模型驱动的PubMed中文搜索引擎

马上搜索

文档翻译

学术文献翻译模型,支持多种主流文档格式。

立即体验