Suppr超能文献

鞣花酸通过抑制 STAT3 通路显示出针对结直肠癌的强大疗效。

Gracillin shows potent efficacy against colorectal cancer through inhibiting the STAT3 pathway.

机构信息

The Second Affiliated Hospital and Yuying Children's Hospital, Wenzhou Medical University, Wenzhou, Zhejiang, China.

The First Affiliated Hospital, Wenzhou Medical University, Wenzhou, Zhejiang, China.

出版信息

J Cell Mol Med. 2021 Jan;25(2):801-812. doi: 10.1111/jcmm.16134. Epub 2020 Dec 1.

Abstract

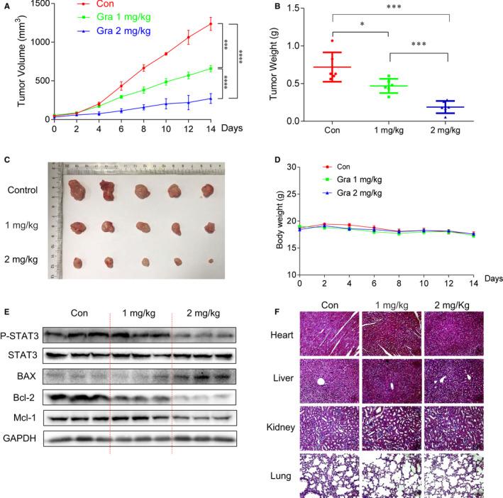
Colorectal cancer (CRC) accounts for about 10% of all annually diagnosed cancers and cancer-related deaths worldwide. STAT3 plays a vital role in the occurrence and development of tumours. Gracillin has shown a significant antitumour activity in tumours, but its mechanism remains unknown. The human CRC cell lines HCT116, RKO, and SW480 and immunodeficient mice were used as models to study the effects of gracillin on cell proliferation, migration and apoptosis. These were evaluated by cell viability, colony formation, wound-healing migration and cell apoptosis assays. Luciferase reporter assay, and immunostaining and western blot analyses were used to explore the specific mechanism through which gracillin exerts its effects. Gracillin significantly reduces viability and migration and stimulates apoptosis in human CRC cells. It also significantly inhibits tumour growth with no apparent physiological toxicity in animal model experiments. Moreover, gracillin is found to inhibit STAT3 phosphorylation and STAT3 target gene products. In addition, gracillin inhibits IL6-induced nuclear translocation of P-STAT3. Gracillin shows potent efficacy against CRC by inhibiting the STAT3 pathway. It should be further explored as a unique STAT3 inhibitor for the treatment of CRC.

摘要

结直肠癌(CRC)约占全球每年诊断出的癌症和癌症相关死亡人数的 10%。STAT3 在肿瘤的发生和发展中起着至关重要的作用。格拉西林在肿瘤中显示出显著的抗肿瘤活性,但其机制尚不清楚。用人结直肠癌细胞系 HCT116、RKO 和 SW480 和免疫缺陷小鼠作为模型,研究格拉西林对细胞增殖、迁移和凋亡的影响。通过细胞活力、集落形成、划痕愈合迁移和细胞凋亡测定来评估这些。通过荧光素酶报告基因测定、免疫染色和 Western blot 分析来探讨格拉西林发挥作用的具体机制。格拉西林可显著降低人 CRC 细胞的活力和迁移,并刺激其凋亡。在动物模型实验中,它还能显著抑制肿瘤生长,而无明显的生理毒性。此外,格拉西林被发现可抑制 IL6 诱导的 P-STAT3 核转位。格拉西林通过抑制 STAT3 通路对 CRC 显示出强大的疗效。它应该作为一种独特的 STAT3 抑制剂进一步探索,用于治疗 CRC。

https://cdn.ncbi.nlm.nih.gov/pmc/blobs/413d/7812262/3f0599f54b0a/JCMM-25-801-g001.jpg

文献AI研究员

20分钟写一篇综述,助力文献阅读效率提升50倍。

立即体验

用中文搜PubMed

大模型驱动的PubMed中文搜索引擎

马上搜索

文档翻译

学术文献翻译模型,支持多种主流文档格式。

立即体验