Suppr超能文献

RB 通过介导 CtIP 依赖性末端切除调控 DNA 双链断裂修复途径的选择。

RB Regulates DNA Double Strand Break Repair Pathway Choice by Mediating CtIP Dependent End Resection.

机构信息

Department of Ophthalmology & Visual Sciences, The Chinese University of Hong Kong, Hong Kong, China.

出版信息

Int J Mol Sci. 2020 Dec 1;21(23):9176. doi: 10.3390/ijms21239176.

Abstract

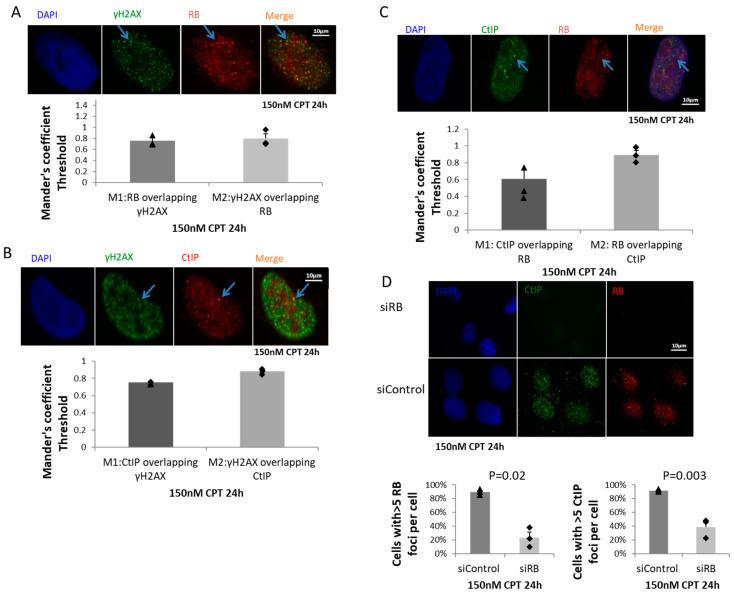
Inactivation of the retinoblastoma tumor suppressor gene () leads to genome instability, and can be detected in retinoblastoma and other cancers. One damaging effect is causing DNA double strand breaks (DSB), which, however, can be repaired by homologous recombination (HR), classical non-homologous end joining (C-NHEJ), and micro-homology mediated end joining (MMEJ). We aimed to study the mechanistic roles of RB in regulating multiple DSB repair pathways. Here we show that HR and C-NHEJ are decreased, but MMEJ is elevated in RB-depleted cells. After inducing DSB by camptothecin, RB co-localizes with CtIP, which regulates DSB end resection. RB depletion leads to less RPA and native BrdU foci, which implies less end resection. In RB-depleted cells, less CtIP foci, and a lack of phosphorylation on CtIP Thr847, are observed. According to the synthetic lethality principle, based on the altered DSB repair pathway choice, after inducing DSBs by camptothecin, RB depleted cells are more sensitive to co-treatment with camptothecin and MMEJ blocker poly-ADP ribose polymerase 1 (PARP1) inhibitor. We propose a model whereby RB can regulate DSB repair pathway choice by mediating the CtIP dependent DNA end resection. The use of PARP1 inhibitor could potentially improve treatment outcomes for RB-deficient cancers.

摘要

视网膜母细胞瘤肿瘤抑制基因 () 的失活会导致基因组不稳定,并可在视网膜母细胞瘤和其他癌症中检测到。一种破坏性的影响是导致 DNA 双链断裂 (DSB),然而,DSB 可以通过同源重组 (HR)、经典非同源末端连接 (C-NHEJ) 和微同源介导的末端连接 (MMEJ) 修复。我们旨在研究 RB 在调节多种 DSB 修复途径中的机制作用。在这里,我们表明 HR 和 C-NHEJ 减少,但 MMEJ 在 RB 耗尽的细胞中升高。在用喜树碱诱导 DSB 后,RB 与 CtIP 共定位,CtIP 调节 DSB 末端切除。RB 耗竭导致更少的 RPA 和天然 BrdU 焦点,这意味着末端切除更少。在 RB 耗尽的细胞中,观察到更少的 CtIP 焦点和 CtIP Thr847 上缺乏磷酸化。根据合成致死原理,基于改变的 DSB 修复途径选择,在用喜树碱诱导 DSB 后,RB 耗尽的细胞对喜树碱和 MMEJ 阻断剂多聚 ADP 核糖聚合酶 1 (PARP1) 抑制剂的联合治疗更敏感。我们提出了一个模型,即 RB 可以通过介导依赖于 CtIP 的 DNA 末端切除来调节 DSB 修复途径选择。PARP1 抑制剂的使用可能会改善 RB 缺陷型癌症的治疗效果。

https://cdn.ncbi.nlm.nih.gov/pmc/blobs/a60e/7730402/d1ef1e975bf1/ijms-21-09176-g001.jpg

文献AI研究员

20分钟写一篇综述,助力文献阅读效率提升50倍。

立即体验

用中文搜PubMed

大模型驱动的PubMed中文搜索引擎

马上搜索

文档翻译

学术文献翻译模型,支持多种主流文档格式。

立即体验