Suppr超能文献

EZH2 抑制剂可逆转原发性 EGFR 野生型肺癌细胞对吉非替尼的耐药性。

EZH2 inhibitors reverse resistance to gefitinib in primary EGFR wild-type lung cancer cells.

机构信息

Department of Lung Cancer Surgery, Tianjin Medical University General Hospital, Tianjin, P.R. China.

Tianjin Key Laboratory of Lung Cancer Metastasis and Tumor Microenvironment, Tianjin Lung Cancer Institute, Tianjin Medical University General Hospital, Tianjin, 300052, P.R. China.

出版信息

BMC Cancer. 2020 Dec 4;20(1):1189. doi: 10.1186/s12885-020-07667-7.

Abstract

BACKGROUND

Lung cancer is the leading cause of cancer-related deaths worldwide. Non-small cell lung cancer (NSCLC) is the most common type of lung cancer. In traditional anti-cancer therapy, epidermal growth factor receptor (EGFR)-tyrosine kinase inhibitors (TKI) have been proven to be beneficial for patients with EGFR mutations. However, patients with EGFR wild-type NSCLC were usually not respond to EGFR-TKIs. Enhancer of zeste homolog 2 (EZH2) is a key molecular in the PRC2 complex and plays an important role in epigenetic regulation and is overexpressed in variant tumors. EZH2 inhibitors have been reported to sensitize variant tumor cells to anticancer drugs. This study aimed to investigate whether the EZH2 inhibitors, GSK343 and DZNep when combined with gefitinib can reverse EGFR-TKIs resistance in EGFR wild-type NSCLC cells.

METHODS

The RNA-sequencing data of patients with NSCLC [502 patients with lung squamous cell carcinoma, including 49 paracancerous lung tissues and 513 patients with lung adenocarcinoma (LUAD), including 59 paracancerous lung tissues] from the Cancer Genome Atlas (TCGA), were analyzed for EZH2 expression. EZH2 expression was verified in 40 NSCLC tissue cancer samples and their corresponding paracancerous tissues from our institute (TJMUGH) via RT-PCR. A549 and H1299 cells treated with siRNA or EZH2 inhibitors were subjected to cell viability and apoptosis analyses as well to EGFR pathway proteins expression analyses via western blotting.

RESULTS

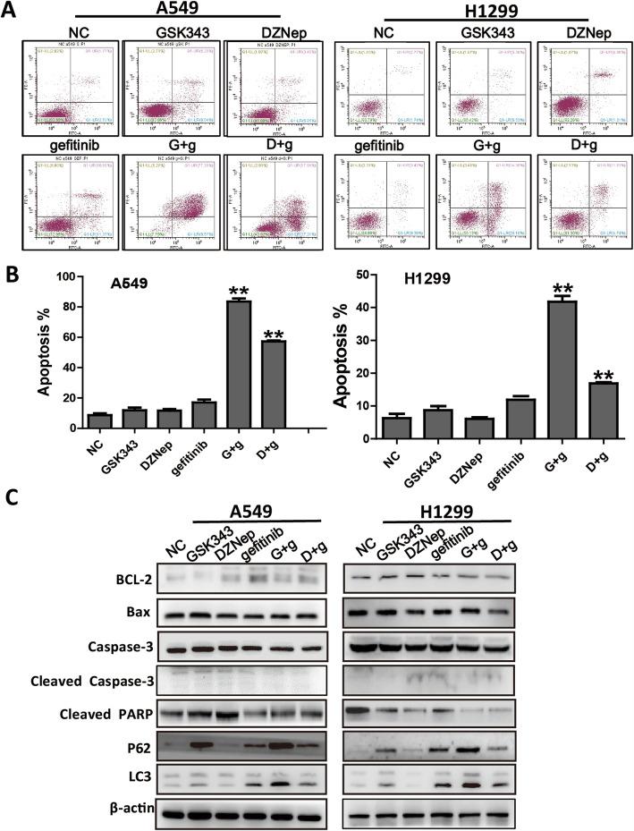
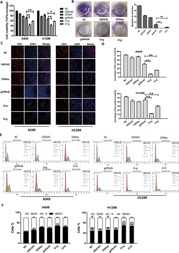
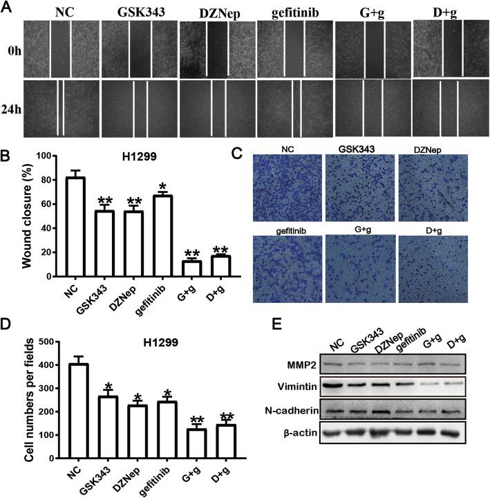
EZH2 was upregulated in human NSCLC tissues and correlated with poor prognosis in patients with LUAD based on data from both TCGA and TJMUGH. Both GSK343 and DZNep sensitized EGFR wild-type LUAD cells (A549 and H1299) to gefitinib and suppressed cell viability and proliferation in vitro by downregulating the phosphorylation of EGFR and AKT and by inducing cell apoptosis. Co-administration of EZH2 inhibitors (GSK343 or DZNep) with gefitinib exerted a stronger inhibitory effect on tumor activity, cell proliferation and cell migration than single drug administration in vitro and in vivo.

CONCLUSIONS

These data suggest that the combination of EZH2 inhibitors with EGFR-TKIs may be an effective method for treating NSCLC-patients with EGFR-wild type, who do not want to undergo traditional treatment with chemotherapy.

摘要

背景

肺癌是全球癌症相关死亡的主要原因。非小细胞肺癌(NSCLC)是最常见的肺癌类型。在传统的抗癌治疗中,表皮生长因子受体(EGFR)-酪氨酸激酶抑制剂(TKI)已被证明对 EGFR 突变患者有益。然而,EGFR 野生型 NSCLC 患者通常对 EGFR-TKIs 没有反应。EZH2 是 PRC2 复合物中的关键分子,在表观遗传调控中发挥重要作用,并在变异肿瘤中过度表达。已报道 EZH2 抑制剂可使变异肿瘤细胞对抗癌药物敏感。本研究旨在探讨 EZH2 抑制剂 GSK343 和 DZNep 与吉非替尼联合应用是否能逆转 EGFR 野生型 NSCLC 细胞对 EGFR-TKIs 的耐药性。

方法

分析来自癌症基因组图谱(TCGA)的 NSCLC [502 例肺鳞癌患者,包括 49 例癌旁肺组织和 513 例肺腺癌(LUAD)患者,包括 59 例癌旁肺组织]的 RNA 测序数据,以分析 EZH2 的表达。通过 RT-PCR 验证了 40 例 NSCLC 组织癌样本及其来自本研究所(TJMUGH)的相应癌旁组织中的 EZH2 表达。用 siRNA 或 EZH2 抑制剂处理 A549 和 H1299 细胞,通过 Western blot 分析 EGFR 通路蛋白表达,通过细胞活力和凋亡分析来评估细胞活力和凋亡。

结果

基于 TCGA 和 TJMUGH 的数据,EZH2 在人类 NSCLC 组织中上调,并与 LUAD 患者的不良预后相关。GSK343 和 DZNep 均能增敏 EGFR 野生型 LUAD 细胞(A549 和 H1299)对吉非替尼的敏感性,并通过下调 EGFR 和 AKT 的磷酸化以及诱导细胞凋亡来抑制细胞活力和增殖。体外和体内实验均表明,EZH2 抑制剂(GSK343 或 DZNep)与吉非替尼联合应用对肿瘤活性、细胞增殖和细胞迁移的抑制作用强于单一药物。

结论

这些数据表明,EZH2 抑制剂与 EGFR-TKIs 的联合应用可能是一种治疗 EGFR 野生型 NSCLC 患者的有效方法,这些患者不想接受传统的化疗治疗。

https://cdn.ncbi.nlm.nih.gov/pmc/blobs/87c9/7716470/68a52fa9bdbb/12885_2020_7667_Fig1_HTML.jpg

文献AI研究员

20分钟写一篇综述,助力文献阅读效率提升50倍。

立即体验

用中文搜PubMed

大模型驱动的PubMed中文搜索引擎

马上搜索

文档翻译

学术文献翻译模型,支持多种主流文档格式。

立即体验