Suppr超能文献

动脉化需要及时抑制细胞生长。

Arterialization requires the timely suppression of cell growth.

机构信息

Molecular Genetics of Angiogenesis Group, Centro Nacional de Investigaciones Cardiovasculares (CNIC), Madrid, Spain.

Angiogenesis & Metabolism Laboratory, Max Planck Institute for Heart and Lung Research, Bad Nauheim, Germany.

出版信息

Nature. 2021 Jan;589(7842):437-441. doi: 10.1038/s41586-020-3018-x. Epub 2020 Dec 9.

Abstract

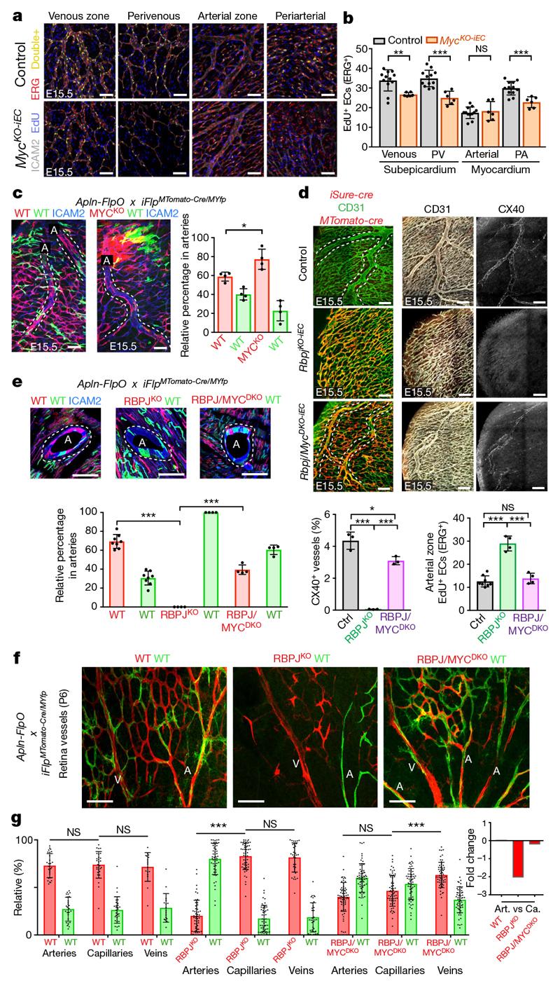
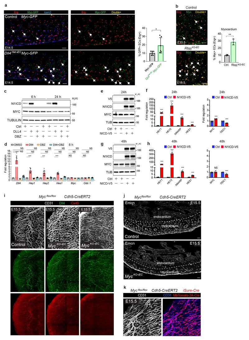
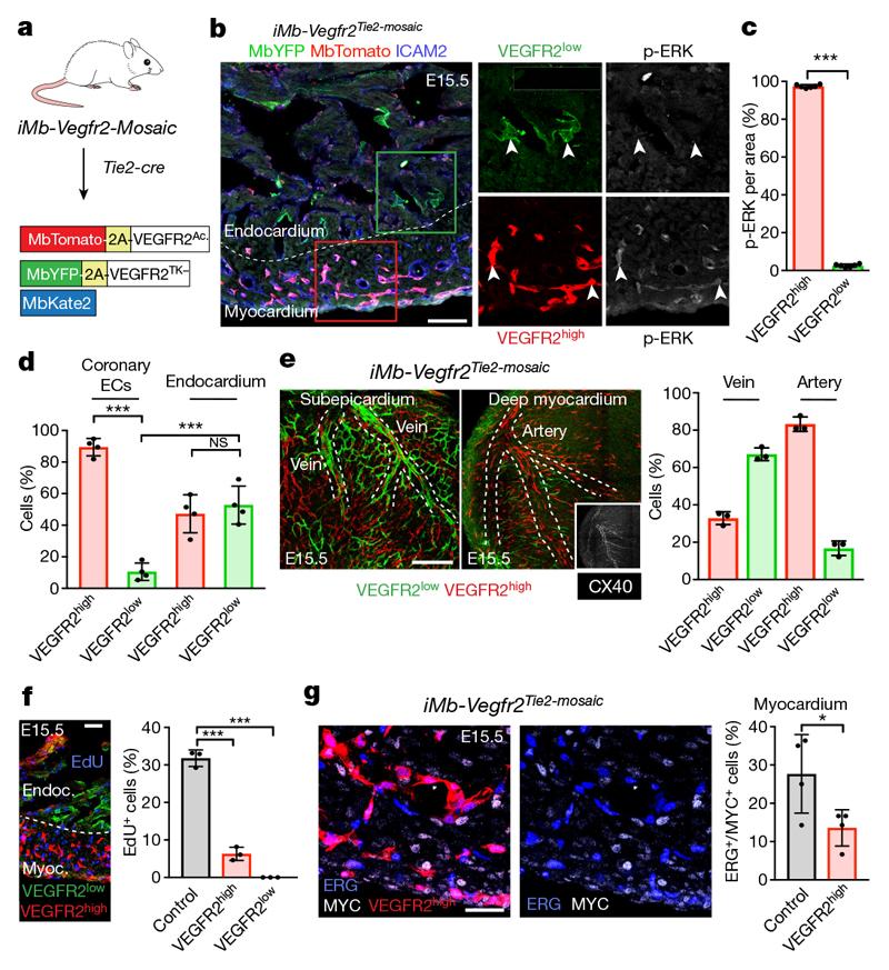
The formation of arteries is thought to occur by the induction of a highly conserved arterial genetic programme in a subset of vessels that will later experience an increase in oxygenated blood flow. The initial steps of arterial specification require both the VEGF and Notch signalling pathways. Here, we combine inducible genetic mosaics and transcriptomics to modulate and define the function of these signalling pathways in cell proliferation, arteriovenous differentiation and mobilization. We show that endothelial cells with high levels of VEGF or Notch signalling are intrinsically biased to mobilize and form arteries; however, they are not genetically pre-determined, and can also form veins. Mechanistically, we found that increased levels of VEGF and Notch signalling in pre-arterial capillaries suppresses MYC-dependent metabolic and cell-cycle activities, and promotes the incorporation of endothelial cells into arteries. Mosaic lineage-tracing studies showed that endothelial cells that lack the Notch-RBPJ transcriptional activator complex rarely form arteries; however, these cells regained the ability to form arteries when the function of MYC was suppressed. Thus, the development of arteries does not require the direct induction of a Notch-dependent arterial differentiation programme, but instead depends on the timely suppression of endothelial cell-cycle progression and metabolism, a process that precedes arterial mobilization and complete differentiation.

摘要

动脉的形成被认为是通过在随后经历含氧血流增加的血管亚群中诱导高度保守的动脉遗传程序来发生的。动脉特化的初始步骤需要 VEGF 和 Notch 信号通路。在这里,我们结合可诱导的遗传嵌合体和转录组学来调节和定义这些信号通路在细胞增殖、动静脉分化和动员中的功能。我们表明,具有高水平 VEGF 或 Notch 信号的内皮细胞本质上偏向于动员和形成动脉;然而,它们不是遗传上预先确定的,也可以形成静脉。从机制上讲,我们发现前动脉毛细血管中 VEGF 和 Notch 信号的增加抑制了 MYC 依赖性代谢和细胞周期活性,并促进了内皮细胞掺入动脉。嵌合体谱系追踪研究表明,缺乏 Notch-RBPJ 转录激活复合物的内皮细胞很少形成动脉;然而,当 MYC 的功能受到抑制时,这些细胞恢复了形成动脉的能力。因此,动脉的发育不需要 Notch 依赖性动脉分化程序的直接诱导,而是取决于内皮细胞周期进程和代谢的及时抑制,这一过程先于动脉动员和完全分化。

https://cdn.ncbi.nlm.nih.gov/pmc/blobs/4864/7116692/c402618925da/EMS114580-f005.jpg

文献AI研究员

20分钟写一篇综述,助力文献阅读效率提升50倍。

立即体验

用中文搜PubMed

大模型驱动的PubMed中文搜索引擎

马上搜索

文档翻译

学术文献翻译模型,支持多种主流文档格式。

立即体验