Suppr超能文献

波士顿地区 SARS-CoV-2 的系统进化分析强调了超级传播事件的影响。

Phylogenetic analysis of SARS-CoV-2 in Boston highlights the impact of superspreading events.

机构信息

Broad Institute of Harvard and MIT, 415 Main Street, Cambridge, MA 02142, USA.

Division of Infectious Diseases, Massachusetts General Hospital, Boston, MA, USA.

出版信息

Science. 2021 Feb 5;371(6529). doi: 10.1126/science.abe3261. Epub 2020 Dec 10.

Abstract

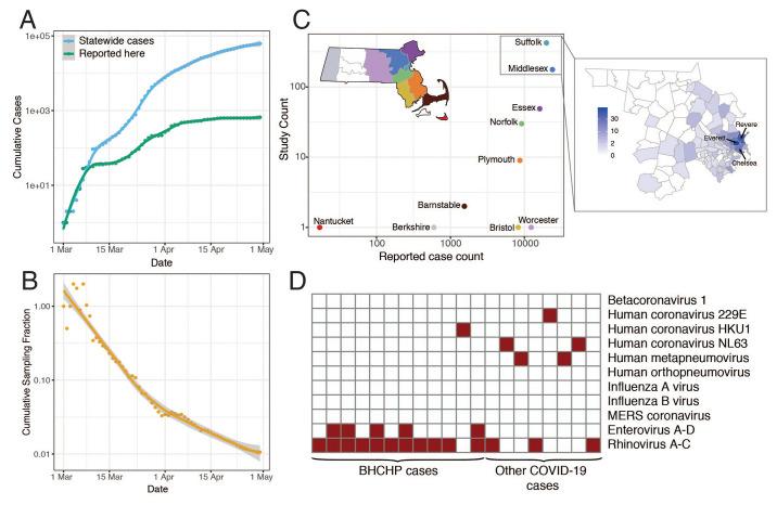
Analysis of 772 complete severe acute respiratory syndrome coronavirus 2 (SARS-CoV-2) genomes from early in the Boston-area epidemic revealed numerous introductions of the virus, a small number of which led to most cases. The data revealed two superspreading events. One, in a skilled nursing facility, led to rapid transmission and significant mortality in this vulnerable population but little broader spread, whereas other introductions into the facility had little effect. The second, at an international business conference, produced sustained community transmission and was exported, resulting in extensive regional, national, and international spread. The two events also differed substantially in the genetic variation they generated, suggesting varying transmission dynamics in superspreading events. Our results show how genomic epidemiology can help to understand the link between individual clusters and wider community spread.

摘要

分析波士顿地区早期的 772 个完整的严重急性呼吸综合征冠状病毒 2(SARS-CoV-2)基因组,揭示了病毒的多次传入,其中少数导致了大多数病例。这些数据揭示了两个超级传播事件。一个发生在一家专业护理机构,导致该脆弱人群的快速传播和大量死亡,但传播范围有限,而其他传入该机构的病毒则影响甚微。另一个发生在一个国际商务会议上,导致持续的社区传播和输出,从而在广泛的区域、国家和国际范围内传播。这两个事件在产生的遗传变异方面也有很大的不同,这表明超级传播事件中的传播动态有所不同。我们的研究结果表明,基因组流行病学如何有助于理解个体集群与更广泛的社区传播之间的联系。

https://cdn.ncbi.nlm.nih.gov/pmc/blobs/9baa/7857412/1161e7f80870/abe3261-F1.jpg

文献AI研究员

20分钟写一篇综述,助力文献阅读效率提升50倍。

立即体验

用中文搜PubMed

大模型驱动的PubMed中文搜索引擎

马上搜索

文档翻译

学术文献翻译模型,支持多种主流文档格式。

立即体验