Suppr超能文献

口腔舌鳞状细胞癌患者中碳酸酐酶9(CA9)与病理T分期及预后的相关性

Correlation of carbonic anhydrase 9 (CA9) with pathological T-stage and prognosis in patients with oral tongue squamous cell carcinoma.

作者信息

Wang Shuang, Fu Zhiguang, Wang Yizhu, Sun Yaping, Cui Lei, Wang Chunfang, Liu Qiaoling, Shao Dan, Wang Yu, Wen Ning

机构信息

Department of Stomatology, The First Medical Center, Chinese PLA General Hospital, Beijing, China.

Department of Stomatology, Huangdao District Central Hospital, Qingdao, China.

出版信息

Ann Transl Med. 2020 Nov;8(22):1521. doi: 10.21037/atm-20-7144.

Abstract

BACKGROUND

We explored the mechanisms underlying tumorigenesis in oral tongue squamous cell carcinoma (OTSCC) with the goal of uncovering prognostic molecular biomarkers.

METHODS

An mRNA sequencing dataset was obtained from The Cancer Genome Atlas (TCGA) database, and differentially expressed genes (DEGs) were selected using R language software packages. Functional enrichment analysis was conducted with DAVID software and protein-protein interaction (PPI) networks were constructed using the STRING database. The relationship between hub genes and overall survival (OS) was evaluated by Kaplan-Meier analysis and Cox proportional hazard regression models. Expression of the candidate gene, carbonic anhydrase 9 (), was verified by real-time RT-PCR, western blotting, and immunohistochemistry.

RESULTS

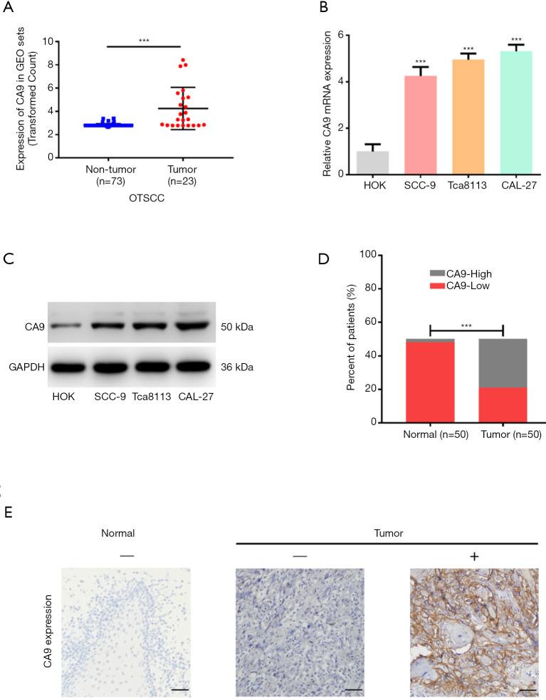
DEGs (n=581) were obtained from 11 OTSCC samples and corresponding adjacent non-tumor tissues. Gene ontology (GO) analysis revealed that most DEGs were implicated in anterior/posterior pattern specification, embryonic skeletal system morphogenesis, and multicellular organism development, and pathway analysis suggested that DEGs were associated with neuroactive ligand-receptor interaction, calcium signaling pathway and transcriptional misregulation in the cancer. A PPI network consisting of 301 nodes and 2011 edges was constructed and 71 hub genes, with high degrees of connectivity in the network, were identified. Kaplan-Meier analysis of the hub genes indicated that high expression of , , and and low expression of were associated with poor OS in OTSCC; however, only was a significant prognostic factor influencing survival in OTSCC on multivariate analysis. High expression of was associated with poor pathological T-stage. tumor specificity was confirmed using the Gene Expression Omnibus (GEO) database and further molecular tests.

CONCLUSIONS

We identified key DEGs that may assist in the molecular understanding of OTSCC. CA9 warrants further exploration as potential prognostic biomarker and therapeutic target in OTSCC.

摘要

背景

我们探索了口腔舌鳞状细胞癌(OTSCC)肿瘤发生的潜在机制,目的是发现预后分子生物标志物。

方法

从癌症基因组图谱(TCGA)数据库获得一个mRNA测序数据集,使用R语言软件包选择差异表达基因(DEG)。使用DAVID软件进行功能富集分析,并使用STRING数据库构建蛋白质-蛋白质相互作用(PPI)网络。通过Kaplan-Meier分析和Cox比例风险回归模型评估枢纽基因与总生存期(OS)之间的关系。通过实时RT-PCR、蛋白质印迹和免疫组织化学验证候选基因碳酸酐酶9(CA9)的表达。

结果

从11个OTSCC样本和相应的相邻非肿瘤组织中获得了DEG(n = 581)。基因本体(GO)分析显示,大多数DEG与前后模式规范、胚胎骨骼系统形态发生和多细胞生物体发育有关,通路分析表明DEG与癌症中的神经活性配体-受体相互作用、钙信号通路和转录失调有关。构建了一个由301个节点和2011条边组成的PPI网络,并鉴定出71个在网络中具有高度连通性的枢纽基因。对枢纽基因的Kaplan-Meier分析表明,CA9、TGFBR2和FGFR2的高表达以及DUSP1的低表达与OTSCC的不良OS相关;然而,在多变量分析中,只有CA9是影响OTSCC生存的显著预后因素。CA9的高表达与不良病理T分期相关。使用基因表达综合数据库(GEO)和进一步的分子测试证实了CA9的肿瘤特异性。

结论

我们鉴定出了可能有助于从分子层面理解OTSCC的关键DEG。CA9作为OTSCC潜在的预后生物标志物和治疗靶点值得进一步探索。

https://cdn.ncbi.nlm.nih.gov/pmc/blobs/0f09/7729320/f681c9de75e5/atm-08-22-1521-f1.jpg

文献AI研究员

20分钟写一篇综述,助力文献阅读效率提升50倍。

立即体验

用中文搜PubMed

大模型驱动的PubMed中文搜索引擎

马上搜索

文档翻译

学术文献翻译模型,支持多种主流文档格式。

立即体验