Suppr超能文献

Axin介导的秀丽隐杆线虫寿命和肌肉健康的调控需要AMPK-FOXO信号通路。

Axin-Mediated Regulation of Lifespan and Muscle Health in Requires AMPK-FOXO Signaling.

作者信息

Mallick Avijit, Ranawade Ayush, van den Berg Wouter, Gupta Bhagwati P

机构信息

Department of Biology, McMaster University, Hamilton, ON L8S-4K1, Canada.

出版信息

iScience. 2020 Nov 23;23(12):101843. doi: 10.1016/j.isci.2020.101843. eCollection 2020 Dec 18.

Abstract

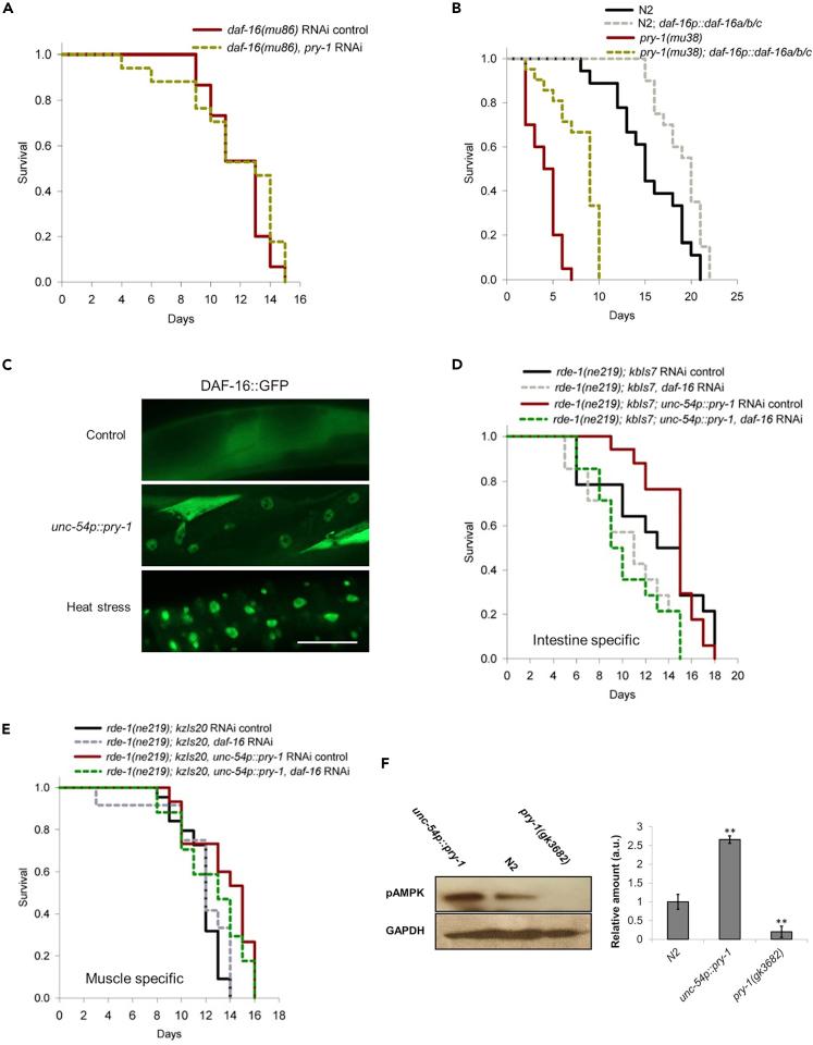
Aging is a significant risk factor for several diseases. Studies have uncovered multiple signaling pathways that modulate aging, including insulin/insulin-like growth factor-1 signaling (IIS). In , the key regulator of IIS is DAF-16/FOXO. One of the kinases that affects DAF-16 function is the AMPK catalytic subunit homolog AAK-2. In this study, we report that PRY-1/Axin plays an essential role in AAK-2 and DAF-16-mediated regulation of life span. The mutant transcriptome contains many genes associated with aging and muscle function. Consistent with this, is strongly expressed in muscles, and muscle-specific overexpression of extends life span, delays muscle aging, and improves mitochondrial morphology in AAK-2-DAF-16-dependent manner. Furthermore, PRY-1 is necessary for AAK-2 phosphorylation. Taken together, our data demonstrate that PRY-1 functions in muscles to promote the life span of animals. This study establishes Axin as a major regulator of muscle health and aging.

摘要

衰老 是多种疾病的重要风险因素。研究发现了多种调节衰老的信号通路,包括胰岛素/胰岛素样生长因子-1信号通路(IIS)。在该通路中,IIS的关键调节因子是DAF-16/FOXO。影响DAF-16功能的激酶之一是AMPK催化亚基同源物AAK-2。在本研究中,我们报告PRY-1/Axin在AAK-2和DAF-16介导的寿命调节中起重要作用。该突变体转录组包含许多与衰老和肌肉功能相关的基因。与此一致的是,其在肌肉中强烈表达,并且肌肉特异性过表达以AAK-2-DAF-16依赖的方式延长寿命、延缓肌肉衰老并改善线粒体形态。此外,PRY-1是AAK-2磷酸化所必需的。综上所述,我们的数据表明PRY-1在肌肉中发挥作用以促进动物的寿命。本研究确立了Axin作为肌肉健康和衰老的主要调节因子。

https://cdn.ncbi.nlm.nih.gov/pmc/blobs/7cfb/7724191/c481a831ba50/fx1.jpg

文献AI研究员

20分钟写一篇综述,助力文献阅读效率提升50倍。

立即体验

用中文搜PubMed

大模型驱动的PubMed中文搜索引擎

马上搜索

文档翻译

学术文献翻译模型,支持多种主流文档格式。

立即体验