Suppr超能文献

从头合成和补救途径协同调节多胺稳态,并决定 T 细胞的增殖和功能。

De novo synthesis and salvage pathway coordinately regulate polyamine homeostasis and determine T cell proliferation and function.

机构信息

Center for Childhood Cancer and Blood Diseases, Hematology/Oncology and BMT, Abigail Wexner Research Institute at Nationwide Children's Hospital, The Ohio State University, Columbus, OH 43205, USA.

School of Life Science and Technology, ShanghaiTech University, Shanghai, China.

出版信息

Sci Adv. 2020 Dec 16;6(51). doi: 10.1126/sciadv.abc4275. Print 2020 Dec.

Abstract

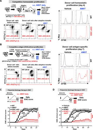
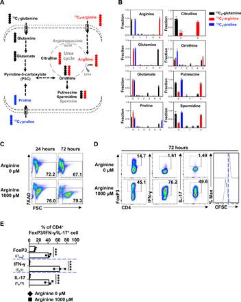
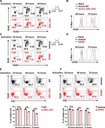
Robust and effective T cell-mediated immune responses require proper allocation of metabolic resources through metabolic pathways to sustain the energetically costly immune response. As an essential class of polycationic metabolites ubiquitously present in all living organisms, the polyamine pool is tightly regulated by biosynthesis and salvage pathway. We demonstrated that arginine is a major carbon donor and glutamine is a minor carbon donor for polyamine biosynthesis in T cells. Accordingly, the dependence of T cells can be partially relieved by replenishing the polyamine pool. In response to the blockage of biosynthesis, T cells can rapidly restore the polyamine pool through a compensatory increase in extracellular polyamine uptake, indicating a layer of metabolic plasticity. Simultaneously blocking synthesis and uptake depletes the intracellular polyamine pool, inhibits T cell proliferation, and suppresses T cell inflammation, indicating the potential therapeutic value of targeting the polyamine pool for managing inflammatory and autoimmune diseases.

摘要

强有力且有效的 T 细胞介导的免疫应答需要通过代谢途径适当地分配代谢资源,以维持能量消耗高的免疫应答。多胺池作为一类普遍存在于所有生物体中的必需的聚阳离子代谢物,其生物合成和回收途径受到严格调控。我们证明了精氨酸是 T 细胞中多胺生物合成的主要碳供体,而谷氨酰胺是次要碳供体。因此,通过补充多胺池可以部分缓解 T 细胞的依赖性。在生物合成受阻的情况下,T 细胞可以通过快速增加细胞外多胺摄取来恢复多胺池,这表明存在一层代谢可塑性。同时阻断合成和摄取会耗尽细胞内多胺池,抑制 T 细胞增殖,并抑制 T 细胞炎症,这表明针对多胺池来管理炎症和自身免疫性疾病具有潜在的治疗价值。

https://cdn.ncbi.nlm.nih.gov/pmc/blobs/186f/7744078/401b427c91e5/abc4275-F1.jpg

文献AI研究员

20分钟写一篇综述,助力文献阅读效率提升50倍。

立即体验

用中文搜PubMed

大模型驱动的PubMed中文搜索引擎

马上搜索

文档翻译

学术文献翻译模型,支持多种主流文档格式。

立即体验