Suppr超能文献

膜结合两亲性螺旋在S2P肽酶RseP对底物的识别与结合中的作用

Involvement of a Membrane-Bound Amphiphilic Helix in Substrate Discrimination and Binding by an S2P Peptidase RseP.

作者信息

Miyake Takuya, Hizukuri Yohei, Akiyama Yoshinori

机构信息

Institute for Frontier Life and Medical Sciences, Kyoto University, Kyoto, Japan.

出版信息

Front Microbiol. 2020 Nov 27;11:607381. doi: 10.3389/fmicb.2020.607381. eCollection 2020.

Abstract

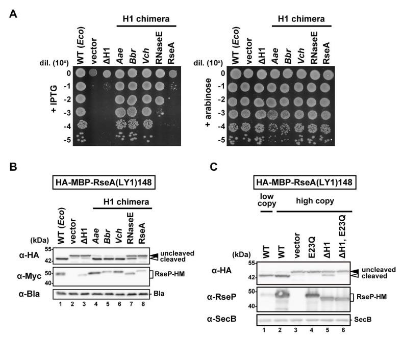
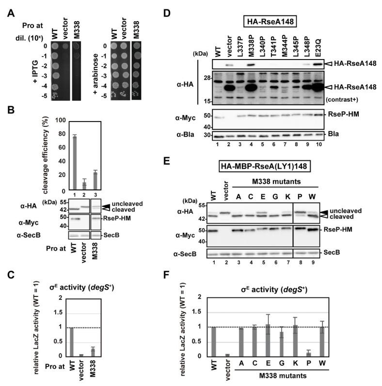
Intramembrane proteases (IMPs) are a unique class of proteases that catalyze the proteolysis within the membrane and regulate diverse cellular processes in various organisms. RseP, an site-2 protease (S2P) family IMP, is involved in the regulation of an extracytoplasmic stress response through the cleavage of membrane-spanning anti-stress-response transcription factor (anti-σ) protein RseA. Extracytoplasmic stresses trigger a sequential cleavage of RseA, in which first DegS cleaves off its periplasmic domain, and RseP catalyzes the second cleavage of RseA. The two tandem-arranged periplasmic PDZ (PDZ tandem) domains of RseP serve as a size-exclusion filter which prevents the access of an intact RseA into the active site of RseP IMP domain. However, RseP's substrate recognition mechanism is not fully understood. Here, we found that a periplasmic region of RseP, located downstream of the PDZ tandem, contains a segment (named H1) predicted to form an amphiphilic helix. Bacterial S2P homologs with various numbers of PDZ domains have a similar amphiphilic helix in the corresponding region. We demonstrated that the H1 segment forms a partially membrane-embedded amphiphilic helix on the periplasmic surface of the membrane. Systematic and random mutagenesis analyses revealed that the H1 helix is important for the stability and proteolytic function of RseP and that mutations in the H1 segment can affect the PDZ-mediated substrate discrimination. Cross-linking experiments suggested that H1 directly interacts with the DegS-cleaved form of RseA. We propose that H1 acts as an adaptor required for proper arrangement of the PDZ tandem domain to perform its filter function and for substrate positioning for its efficient cleavage.

摘要

膜内蛋白酶(IMPs)是一类独特的蛋白酶,可催化膜内的蛋白水解反应,并调节各种生物体中的多种细胞过程。RseP是一种位点2蛋白酶(S2P)家族的IMPs,通过跨膜抗应激反应转录因子(抗σ)蛋白RseA的裂解参与胞外应激反应的调节。胞外应激触发RseA的顺序裂解,其中首先DegS裂解其周质结构域,然后RseP催化RseA的第二次裂解。RseP的两个串联排列的周质PDZ(PDZ串联)结构域作为尺寸排阻过滤器,可阻止完整的RseA进入RseP IMP结构域的活性位点。然而,RseP的底物识别机制尚未完全了解。在这里,我们发现RseP位于PDZ串联下游的周质区域包含一个预测会形成两亲螺旋的片段(命名为H1)。具有不同数量PDZ结构域的细菌S2P同源物在相应区域具有类似的两亲螺旋。我们证明H1片段在膜的周质表面形成部分膜嵌入的两亲螺旋。系统和随机诱变分析表明,H1螺旋对RseP的稳定性和蛋白水解功能很重要,并且H1片段中的突变会影响PDZ介导的底物识别。交联实验表明H1直接与DegS裂解形式的RseA相互作用。我们提出H1作为适配器,需要PDZ串联结构域的正确排列以执行其过滤功能,并使底物定位以进行有效裂解。

https://cdn.ncbi.nlm.nih.gov/pmc/blobs/d7f7/7728848/ef54f1f645ed/fmicb-11-607381-g001.jpg

文献AI研究员

20分钟写一篇综述,助力文献阅读效率提升50倍。

立即体验

用中文搜PubMed

大模型驱动的PubMed中文搜索引擎

马上搜索

文档翻译

学术文献翻译模型,支持多种主流文档格式。

立即体验