Suppr超能文献

CCDC6 的抑制使肿瘤对溶瘤病毒 M1 敏感。

Suppression of CCDC6 sensitizes tumor to oncolytic virus M1.

机构信息

Department of Infectious Diseases, the Third Affiliated Hospital of Sun Yat-sen University, Guangzhou, China; Key Laboratory of Tropical Disease Control, Sun Yat-sen University, Guangzhou, China.

Department of Urology, the Third Affiliated Hospital of Sun Yat-sen University, Guangzhou, China.

出版信息

Neoplasia. 2021 Jan;23(1):158-168. doi: 10.1016/j.neo.2020.12.003. Epub 2020 Dec 15.

Abstract

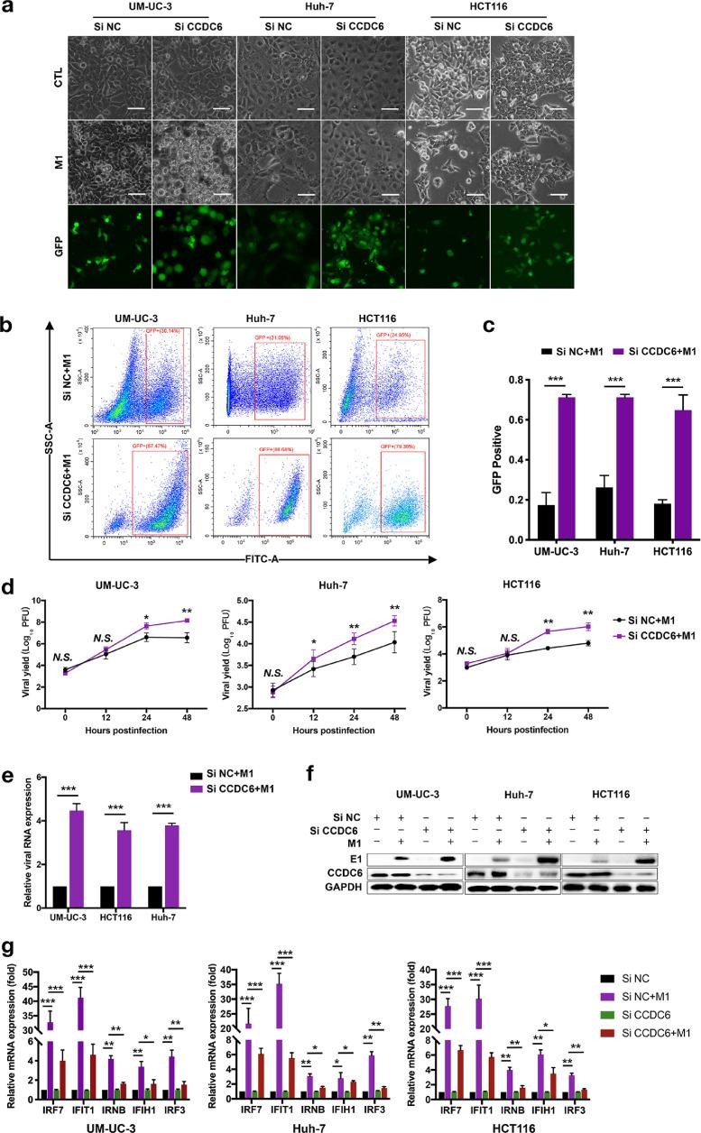
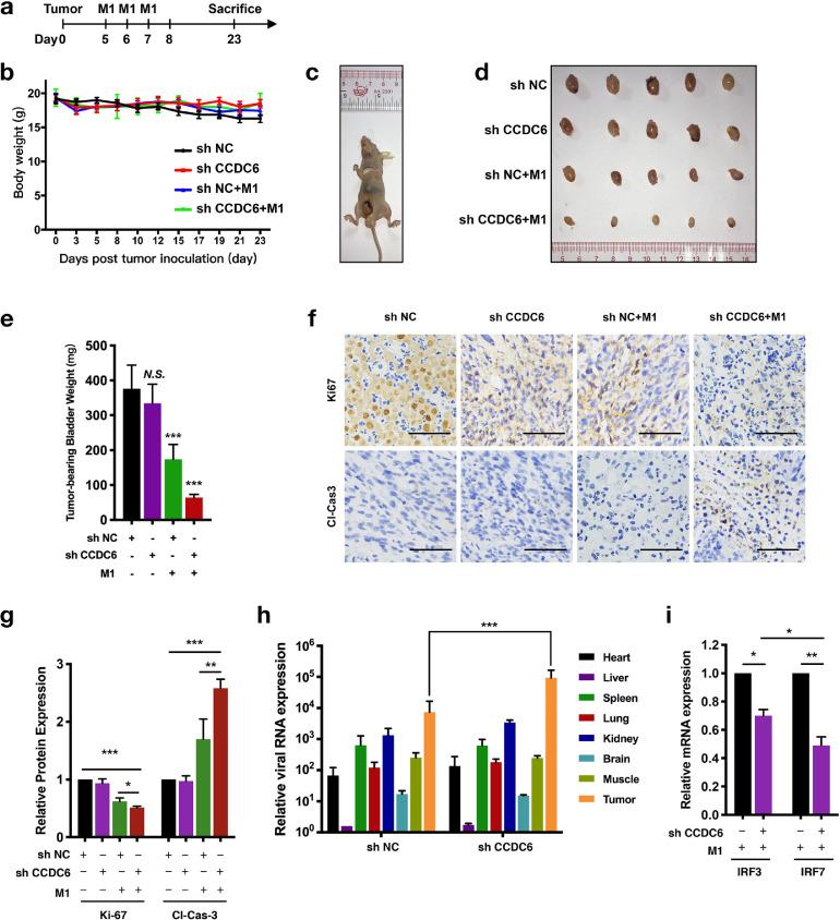
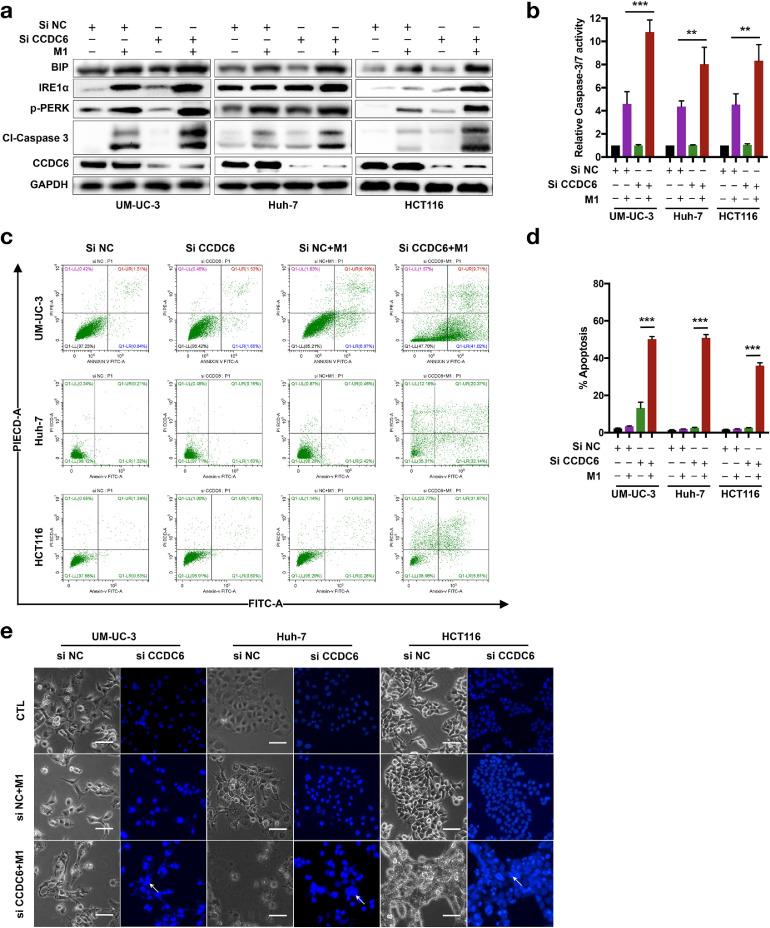
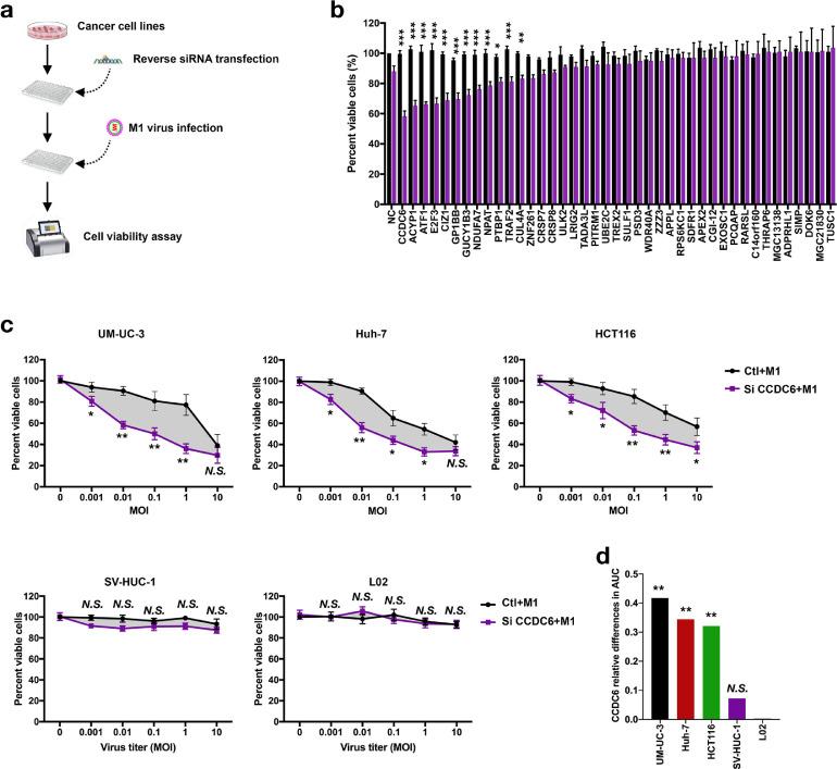
Oncolytic virus is an effective therapeutic strategy for cancer treatment, which exploits natural or manipulated viruses to selectively target and kill cancer cells. However, the innate antiviral system of cancer cells may resistant to the treatment of oncolytic virus. M1 virus is a newly identified oncolytic virus belonging to alphavirus species, but the molecular mechanisms underlying its anticancer activity are largely unknown. Cell viability was measured by 3-(4,5-dimethylthiazol-2-yl)-2,5-diphenyl tetrazolium bromide (MTT) assays. RNA seq analysis was used to analyze the gene alternation after M1 virus infection. Small interfering RNAs transfection for gene knockdown was used for gene functional tests. Caspase-3/7 activity was detected by Caspase-Glo Assay Systems. A mice model of orthotopic bladder tumor was established to determine the oncolytic effectiveness of the M1 virus. The expression of cleaved-Caspase 3 as well as Ki-67 in tumor cells were detected by immunohistochemical analysis. To further define the molecular factors involved in M1 virus-mediated biological function, we knocked down genes related to alphavirus' activity and found that CCDC6 plays an important role in the oncolytic activity of M1 virus. Moreover, knocked down of CCDC6 augments the reproduction of M1 virus and resulted in endoplasmic reticulum (ER) stress-induced cell apoptosis in vitro as well as in vivo orthotopic bladder cancer model. Our research provides a rational new target for developing new compounds to promote the efficacy of oncolytic virus therapy.

摘要

溶瘤病毒是一种有效的癌症治疗策略,利用天然或经过改造的病毒选择性地靶向和杀死癌细胞。然而,癌细胞的固有抗病毒系统可能会抵抗溶瘤病毒的治疗。M1 病毒是一种新发现的溶瘤病毒,属于甲病毒属,但它的抗癌活性的分子机制在很大程度上尚不清楚。细胞活力通过 3-(4,5-二甲基噻唑-2-基)-2,5-二苯基四氮唑溴盐(MTT)测定法进行测量。RNA seq 分析用于分析 M1 病毒感染后的基因改变。使用小干扰 RNA 转染进行基因敲低用于基因功能测试。通过 Caspase-Glo 测定系统检测 caspase-3/7 活性。建立了原位膀胱癌小鼠模型以确定 M1 病毒的溶瘤效果。通过免疫组织化学分析检测肿瘤细胞中 cleaved-Caspase 3 和 Ki-67 的表达。为了进一步确定参与 M1 病毒介导的生物学功能的分子因素,我们敲低了与甲病毒活性相关的基因,发现 CCDC6 在 M1 病毒的溶瘤活性中发挥重要作用。此外,CCDC6 的敲低增强了 M1 病毒的复制,并导致体外和体内原位膀胱癌模型中内质网(ER)应激诱导的细胞凋亡。我们的研究为开发新的化合物以促进溶瘤病毒治疗的疗效提供了一个合理的新靶点。

https://cdn.ncbi.nlm.nih.gov/pmc/blobs/e24c/7749300/62069fec157b/gr1.jpg

文献AI研究员

20分钟写一篇综述,助力文献阅读效率提升50倍。

立即体验

用中文搜PubMed

大模型驱动的PubMed中文搜索引擎

马上搜索

文档翻译

学术文献翻译模型,支持多种主流文档格式。

立即体验