Suppr超能文献

蛇床子素通过过度产生 ROS 诱导神经胶质瘤细胞发生坏死性凋亡。

Osthole induces necroptosis via ROS overproduction in glioma cells.

机构信息

College of Pharmacy, Guilin Medical University, China.

Institute of Biotechnology, Guilin Medical University, China.

出版信息

FEBS Open Bio. 2021 Feb;11(2):456-467. doi: 10.1002/2211-5463.13069. Epub 2021 Jan 19.

Abstract

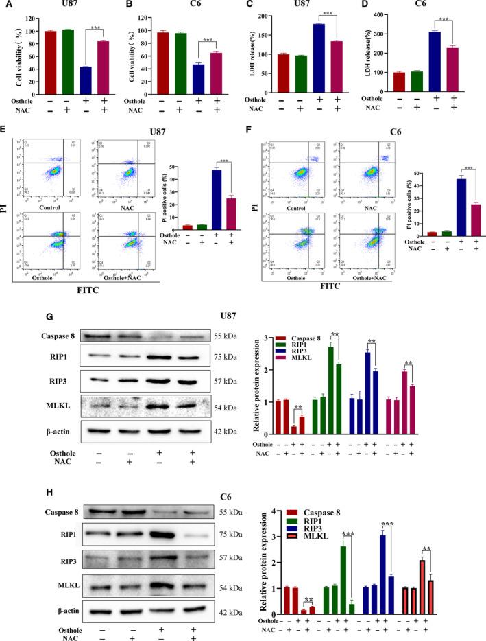
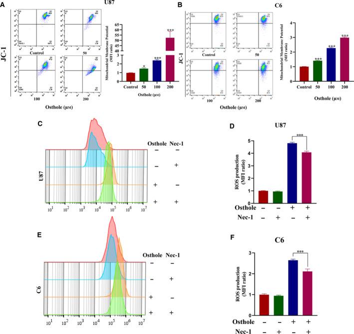
Glioma is a common primary malignant tumor that has a poor prognosis and often develops drug resistance. The coumarin derivative osthole has previously been reported to induce cancer cell apoptosis. Recently, we found that it could also trigger glioma cell necroptosis, a type of cell death that is usually accompanied with reactive oxygen species (ROS) production. However, the relationship between ROS production and necroptosis induced by osthole has not been fully elucidated. In this study, we found that osthole could induce necroptosis of glioma cell lines U87 and C6; such cell death was distinct from apoptosis induced by MG-132. Expression of necroptosis inhibitor caspase-8 was decreased, and levels of necroptosis proteins receptor-interacting protein 1 (RIP1), RIP3 and mixed lineage kinase domain-like protein were increased in U87 and C6 cells after treatment with osthole, whereas levels of apoptosis-related proteins caspase-3, caspase-7, and caspase-9 were not increased. Lactate dehydrogenase release and flow cytometry assays confirmed that cell death induced by osthole was primarily necrosis. In addition, necroptosis induced by osthole was accompanied by excessive production of ROS, as observed for other necroptosis-inducing reagents. Pretreatment with the RIP1 inhibitor necrostatin-1 attenuated both osthole-induced necroptosis and the production of ROS in U87 cells. Furthermore, the ROS inhibitor N-acetylcysteine decreased osthole-induced necroptosis and growth inhibition. Overall, these findings suggest that osthole induces necroptosis of glioma cells via ROS production and thus may have potential for development into a therapeutic drug for glioma therapy.

摘要

神经胶质瘤是一种常见的原发性恶性肿瘤,预后不良,且常发生耐药。香豆素衍生物蛇床子素先前被报道能诱导癌细胞凋亡。最近,我们发现它还可以触发神经胶质瘤细胞坏死,这是一种通常伴随着活性氧(ROS)产生的细胞死亡。然而,蛇床子素诱导的 ROS 产生与坏死之间的关系尚未完全阐明。在本研究中,我们发现蛇床子素可以诱导神经胶质瘤细胞系 U87 和 C6 发生坏死;这种细胞死亡与 MG-132 诱导的凋亡不同。蛇床子素处理后,U87 和 C6 细胞中坏死抑制剂 caspase-8 的表达降低,而坏死蛋白受体相互作用蛋白 1(RIP1)、RIP3 和混合谱系激酶结构域样蛋白的水平升高,而凋亡相关蛋白 caspase-3、caspase-7 和 caspase-9 的水平没有升高。乳酸脱氢酶释放和流式细胞术检测证实,蛇床子素诱导的细胞死亡主要是坏死。此外,蛇床子素诱导的坏死伴随着 ROS 的过度产生,如其他诱导坏死的试剂一样。RIP1 抑制剂 necrostatin-1 的预处理减弱了蛇床子素诱导的 U87 细胞坏死和 ROS 的产生。此外,ROS 抑制剂 N-乙酰半胱氨酸降低了蛇床子素诱导的坏死和生长抑制。总之,这些发现表明蛇床子素通过 ROS 产生诱导神经胶质瘤细胞坏死,因此可能有潜力开发成治疗神经胶质瘤的药物。

https://cdn.ncbi.nlm.nih.gov/pmc/blobs/fa7b/7876487/b3795be5f453/FEB4-11-456-g001.jpg

文献AI研究员

20分钟写一篇综述,助力文献阅读效率提升50倍。

立即体验

用中文搜PubMed

大模型驱动的PubMed中文搜索引擎

马上搜索

文档翻译

学术文献翻译模型,支持多种主流文档格式。

立即体验