Suppr超能文献

基于整合生物信息学分析的乙型肝炎病毒相关性肝细胞癌诊断和预后相关潜在枢纽基因的鉴定。

Identification of Potential Hub Genes Related to Diagnosis and Prognosis of Hepatitis B Virus-Related Hepatocellular Carcinoma via Integrated Bioinformatics Analysis.

机构信息

School of Basic Medical Sciences, Chengdu University of Traditional Chinese Medicine, Chengdu 611137, China.

Biorepository, State Key Laboratory of Biotherapy and Cancer Center, West China Hospital, Sichuan University, Chengdu 610041, China.

出版信息

Biomed Res Int. 2020 Dec 8;2020:4251761. doi: 10.1155/2020/4251761. eCollection 2020.

Abstract

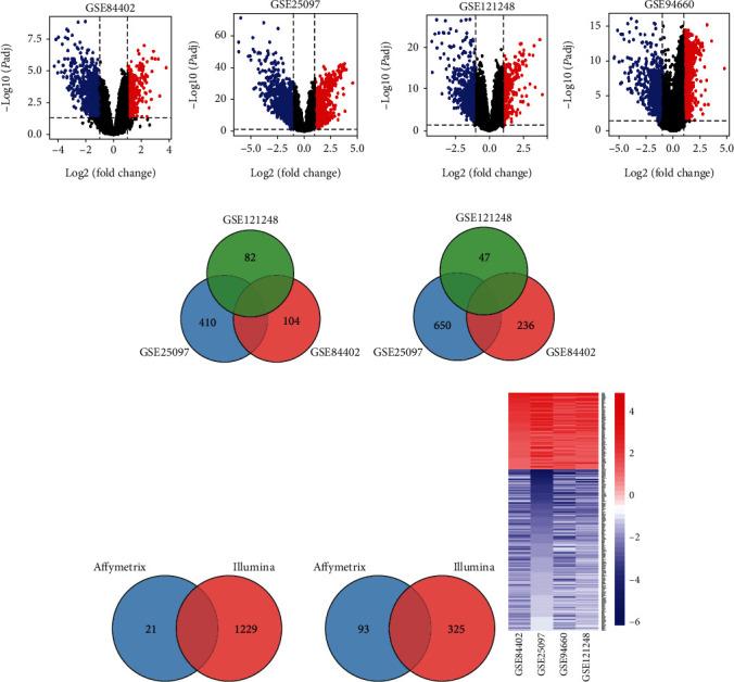
Hepatocellular carcinoma (HCC) is a common malignant cancer with poor survival outcomes, and hepatitis B virus (HBV) infection is most likely to contribute to HCC. But the molecular mechanism remains obscure. Our study intended to identify the candidate potential hub genes associated with the carcinogenesis of HBV-related HCC (HBV-HCC), which may be helpful in developing novel tumor biomarkers for potential targeted therapies. Four transcriptome datasets (GSE84402, GSE25097, GSE94660, and GSE121248) were used to screen the 309 overlapping differentially expressed genes (DEGs), including 100 upregulated genes and 209 downregulated genes. Gene Ontology (GO) and Kyoto Encyclopedia of Genes and Genomes (KEGG) enrichment were used to explore the biological function of DEGs. A PPI network based on the STRING database was constructed and visualized by the Cytoscape software, consisting of 209 nodes and 1676 edges. Then, we recognized 17 hub genes by CytoHubba plugin, which were further validated on additional three datasets (GSE14520, TCGA-LIHC, and ICGC-LIRI-JP). The diagnostic effectiveness of hub genes was assessed with receiver operating characteristic (ROC) analysis, and all hub genes displayed good performance in discriminating TNM stage I patient samples and normal tissue ones. For prognostic analysis, two prognostic key genes (TOP2A and KIF11) out of the 17 hub genes were screened and used to develop a prognostic signature, which showed good potential for overall survival (OS) stratification of HBV-HCC patients. Gene Set Enrichment Analysis (GSEA) was performed in order to better understand the function of this prognostic gene signature. Finally, the miRNA-mRNA regulatory relationships of all hub genes in human liver were predicted using miRNet. In conclusion, the current study gives further insight on the pathogenesis and carcinogenesis of HBV-HCC, and the identified DEGs provide a promising direction for improving the diagnostic, prognostic, and therapeutic outcomes of HBV-HCC.

摘要

肝细胞癌(HCC)是一种常见的恶性肿瘤,其生存预后较差,而乙型肝炎病毒(HBV)感染最有可能导致 HCC。但是,其分子机制仍不清楚。我们的研究旨在鉴定与乙型肝炎病毒相关的肝细胞癌(HBV-HCC)发生相关的候选潜在枢纽基因,这可能有助于开发新的肿瘤生物标志物,用于潜在的靶向治疗。我们使用了四个转录组数据集(GSE84402、GSE25097、GSE94660 和 GSE121248)来筛选 309 个重叠的差异表达基因(DEGs),包括 100 个上调基因和 209 个下调基因。我们使用基因本体论(GO)和京都基因与基因组百科全书(KEGG)富集来探索 DEGs 的生物学功能。基于 STRING 数据库构建了一个 PPI 网络,并使用 Cytoscape 软件进行可视化,该网络包含 209 个节点和 1676 个边缘。然后,我们使用 CytoHubba 插件识别了 17 个枢纽基因,并在另外三个数据集(GSE14520、TCGA-LIHC 和 ICGC-LIRI-JP)上进行了验证。我们使用受试者工作特征(ROC)分析评估了枢纽基因的诊断效果,所有枢纽基因在区分 TNM 分期 I 期患者样本和正常组织样本方面均表现出良好的性能。对于预后分析,从 17 个枢纽基因中筛选出两个预后关键基因(TOP2A 和 KIF11),并用于开发预后标志,该标志显示出对 HBV-HCC 患者总体生存(OS)分层的良好潜力。为了更好地理解这个预后基因标志的功能,我们进行了基因集富集分析(GSEA)。最后,我们使用 miRNet 预测了所有人类肝脏中枢纽基因的 miRNA-mRNA 调控关系。总之,本研究进一步深入了解了乙型肝炎病毒相关肝细胞癌的发病机制和癌变机制,所鉴定的 DEGs 为提高乙型肝炎病毒相关肝细胞癌的诊断、预后和治疗效果提供了有希望的方向。

https://cdn.ncbi.nlm.nih.gov/pmc/blobs/2fdf/7744201/183878d4bfb9/BMRI2020-4251761.001.jpg

文献AI研究员

20分钟写一篇综述,助力文献阅读效率提升50倍。

立即体验

用中文搜PubMed

大模型驱动的PubMed中文搜索引擎

马上搜索

文档翻译

学术文献翻译模型,支持多种主流文档格式。

立即体验