Suppr超能文献

无症状、轻症和重症 SARS-CoV-2 感染者的固有和适应性免疫反应不同。

Different Innate and Adaptive Immune Responses to SARS-CoV-2 Infection of Asymptomatic, Mild, and Severe Cases.

机构信息

B Cell Pathophysiology Unit, Immunology Research Area, Bambino Gesù Children's Hospital Istituto di Ricovero e Cura a Carattere Scientifico (IRCSS), Rome, Italy.

Diagnostic Immunology Unit, Department of Laboratories, Bambino Gesù Children's Hospital, IRCCS, Rome, Italy.

出版信息

Front Immunol. 2020 Dec 16;11:610300. doi: 10.3389/fimmu.2020.610300. eCollection 2020.

Abstract

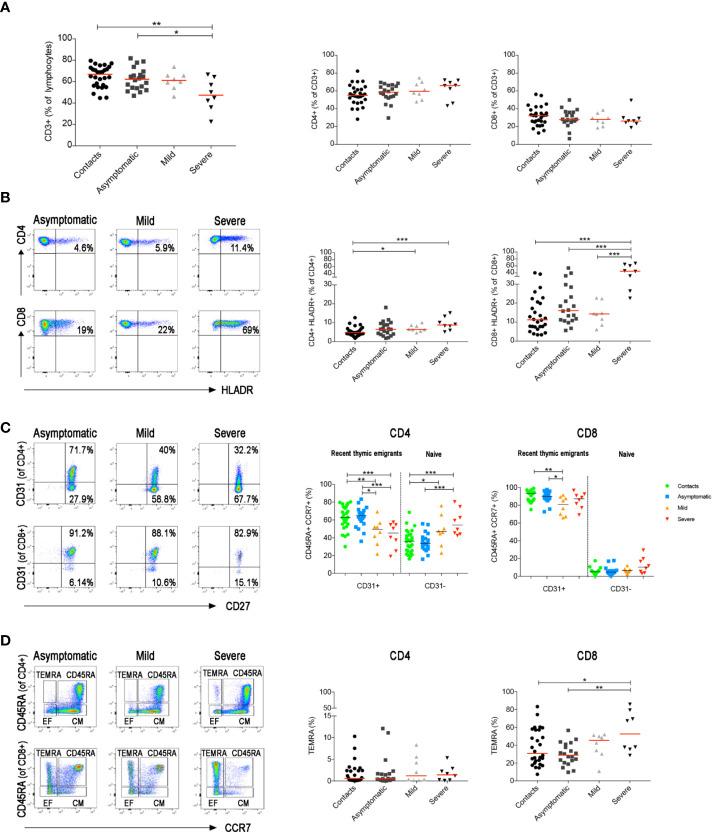
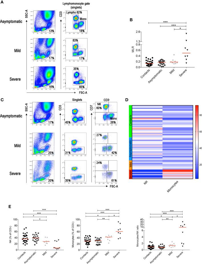
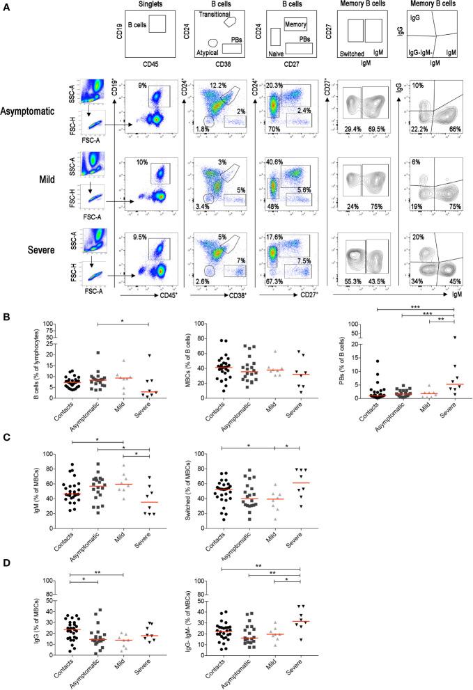
SARS-CoV-2 is a novel coronavirus, not encountered before by humans. The wide spectrum of clinical expression of SARS-CoV-2 illness suggests that individual immune responses to SARS-CoV-2 play a crucial role in determining the clinical course after first infection. Immunological studies have focused on patients with moderate to severe disease, demonstrating excessive inflammation in tissues and organ damage. In order to understand the basis of the protective immune response in COVID-19, we performed a longitudinal follow-up, flow-cytometric and serological analysis of innate and adaptive immunity in adults with a spectrum of clinical presentations: healthy SARS-CoV-2-negative contacts of COVID-19 cases; asymptomatic SARS-CoV-2-infected cases; patients with Mild COVID-19 disease and cases of Severe COVID-19 disease. Our data show that high frequency of NK cells and early and transient increase of specific IgA, IgM and, to a lower extent, IgG are associated with asymptomatic SARS-CoV-2 infection. By contrast, monocyte expansion and high and persistent levels of IgA and IgG, produced relatively late in the course of the infection, characterize severe disease. Modest increase of monocytes and different kinetics of antibodies are detected in mild COVID-19. The importance of innate NK cells and the short-lived antibody response of asymptomatic individuals and patients with mild disease suggest that only severe COVID-19 may result in protective memory established by the adaptive immune response.

摘要

SARS-CoV-2 是一种新型冠状病毒,以前从未在人类中遇到过。SARS-CoV-2 疾病的广泛临床表现表明,个体对 SARS-CoV-2 的免疫反应在首次感染后决定临床病程方面起着至关重要的作用。免疫研究集中在中度至重度疾病患者,表明组织中过度炎症和器官损伤。为了了解 COVID-19 中保护性免疫反应的基础,我们对具有不同临床表现的成年人进行了纵向随访、流式细胞术和血清学分析:健康的 SARS-CoV-2 阴性 COVID-19 病例接触者;无症状 SARS-CoV-2 感染者;轻度 COVID-19 疾病患者和严重 COVID-19 疾病患者。我们的数据表明,NK 细胞的高频率以及早期和短暂的特异性 IgA、IgM 和在较低程度上 IgG 的增加与无症状 SARS-CoV-2 感染相关。相比之下,单核细胞扩增和高且持续的 IgA 和 IgG 水平,在感染过程中相对较晚出现,是严重疾病的特征。在轻度 COVID-19 中检测到单核细胞的适度增加和抗体的不同动力学。先天 NK 细胞的重要性以及无症状个体和轻度疾病患者短暂的抗体反应表明,只有严重的 COVID-19 才可能导致适应性免疫反应建立保护性记忆。

https://cdn.ncbi.nlm.nih.gov/pmc/blobs/aa52/7772470/ad8e1a908683/fimmu-11-610300-g001.jpg

文献AI研究员

20分钟写一篇综述,助力文献阅读效率提升50倍。

立即体验

用中文搜PubMed

大模型驱动的PubMed中文搜索引擎

马上搜索

文档翻译

学术文献翻译模型,支持多种主流文档格式。

立即体验