Suppr超能文献

乙型肝炎病毒扰乱细胞代谢组以逃避先天免疫识别。

Hepatitis B virus rigs the cellular metabolome to avoid innate immune recognition.

机构信息

State Key Laboratory of Virology, Modern Virology Research Center, College of Life Sciences, Wuhan University, Wuhan, 430072, China.

College of Bioscience and Biotechnology, Hunan Agricultural University, Changsha, 410128, China.

出版信息

Nat Commun. 2021 Jan 4;12(1):98. doi: 10.1038/s41467-020-20316-8.

Abstract

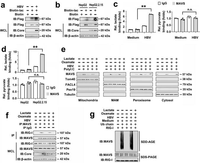
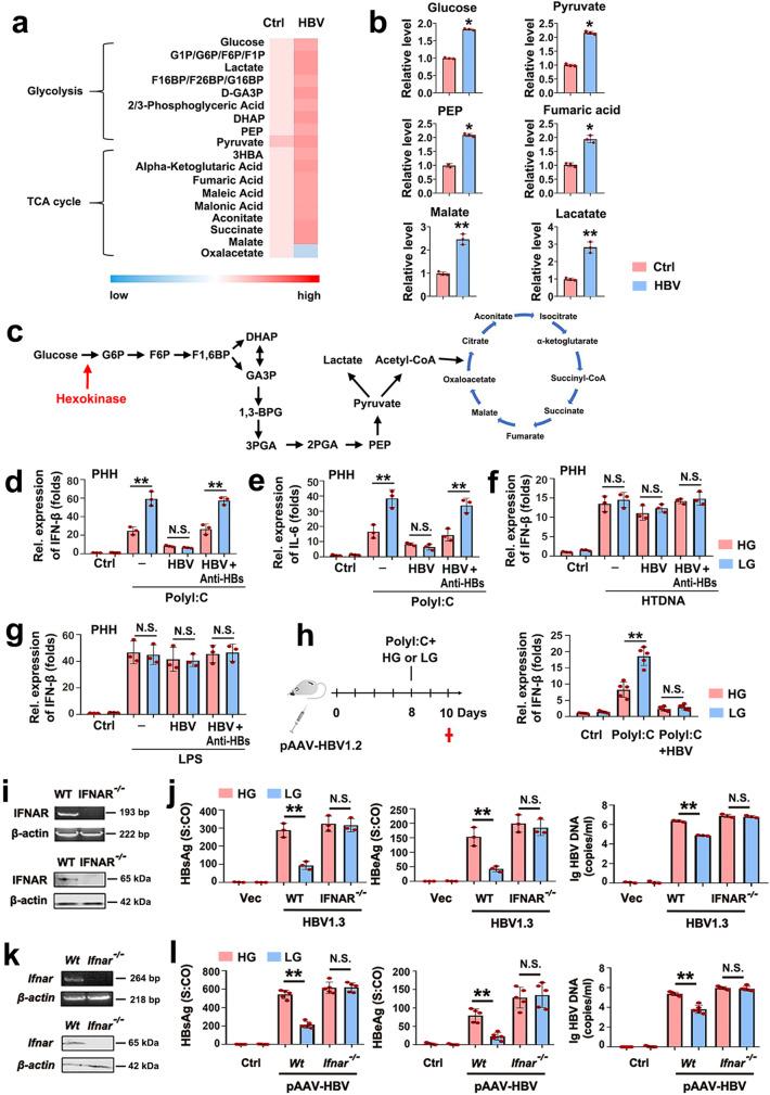
Glucose metabolism and innate immunity evolved side-by-side. It is unclear if and how the two systems interact with each other during hepatitis B virus (HBV) infections and, if so, which mechanisms are involved. Here, we report that HBV activates glycolysis to impede retinoic acid-inducible gene I (RIG-I)-induced interferon production. We demonstrate that HBV sequesters MAVS from RIG-I by forming a ternary complex including hexokinase (HK). Using a series of pharmacological and genetic approaches, we provide in vitro and in vivo evidence indicating that HBV suppresses RLR signaling via lactate dehydrogenase-A-dependent lactate production. Lactate directly binds MAVS preventing its aggregation and mitochondrial localization during HBV infection. Therefore, we show that HK2 and glycolysis-derived lactate have important functions in the immune escape of HBV and that energy metabolism regulates innate immunity during HBV infection.

摘要

葡萄糖代谢和先天免疫是共同进化的。目前尚不清楚这两个系统在乙型肝炎病毒 (HBV) 感染过程中是否以及如何相互作用,如果相互作用,涉及哪些机制。在这里,我们报告 HBV 通过激活糖酵解来抑制视黄酸诱导基因 I (RIG-I) 诱导的干扰素产生。我们证明 HBV 通过形成包括己糖激酶 (HK) 在内的三元复合物将 MAVS 从 RIG-I 上隔离。我们使用一系列药理学和遗传学方法,提供了体外和体内证据表明 HBV 通过依赖于乳酸脱氢酶 A 的乳酸产生来抑制 RLR 信号。在 HBV 感染期间,乳酸直接与 MAVS 结合,防止其聚集和线粒体定位。因此,我们表明 HK2 和糖酵解衍生的乳酸在 HBV 的免疫逃逸中具有重要功能,并且能量代谢在 HBV 感染期间调节先天免疫。

https://cdn.ncbi.nlm.nih.gov/pmc/blobs/4418/7782485/da7d9e67b987/41467_2020_20316_Fig1_HTML.jpg

文献AI研究员

20分钟写一篇综述,助力文献阅读效率提升50倍。

立即体验

用中文搜PubMed

大模型驱动的PubMed中文搜索引擎

马上搜索

文档翻译

学术文献翻译模型,支持多种主流文档格式。

立即体验