Suppr超能文献

线粒体运输衔接复合物的核心组成部分是 Metaxins。

Metaxins are core components of mitochondrial transport adaptor complexes.

机构信息

National Laboratory of Biomacromolecules, CAS Center for Excellence in Biomacromolecules, Institute of Biophysics, Chinese Academy of Sciences, 15 Datun Road, Beijing, 100101, China.

College of Life Sciences, University of Chinese Academy of Sciences, Beijing, 100049, China.

出版信息

Nat Commun. 2021 Jan 4;12(1):83. doi: 10.1038/s41467-020-20346-2.

Abstract

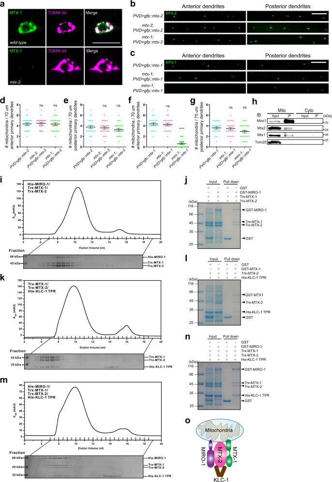
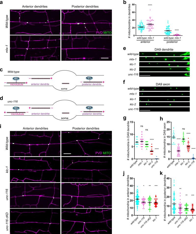
Trafficking of mitochondria into dendrites and axons plays an important role in the physiology and pathophysiology of neurons. Mitochondrial outer membrane protein Miro and adaptor proteins TRAKs/Milton link mitochondria to molecular motors. Here we show that metaxins MTX-1 and MTX-2 contribute to mitochondrial transport into both dendrites and axons of C. elegans neurons. MTX1/2 bind to MIRO-1 and kinesin light chain KLC-1, forming a complex to mediate kinesin-1-based movement of mitochondria, in which MTX-1/2 are essential and MIRO-1 plays an accessory role. We find that MTX-2, MIRO-1, and TRAK-1 form another distinct adaptor complex to mediate dynein-based transport. Additionally, we show that failure of mitochondrial trafficking in dendrites causes age-dependent dendrite degeneration. We propose that MTX-2 and MIRO-1 form the adaptor core for both motors, while MTX-1 and TRAK-1 specify each complex for kinesin-1 and dynein, respectively. MTX-1 and MTX-2 are also required for mitochondrial transport in human neurons, indicative of their evolutionarily conserved function.

摘要

线粒体向树突和轴突的转运在神经元的生理学和病理生理学中起着重要作用。线粒体外膜蛋白 Miro 和衔接蛋白 TRAKs/Milton 将线粒体与分子马达连接起来。在这里,我们表明 metaxins MTX-1 和 MTX-2 有助于线虫神经元的线粒体向树突和轴突的转运。MTX1/2 与 MIRO-1 和驱动蛋白轻链 KLC-1 结合,形成一个复合物来介导基于驱动蛋白-1 的线粒体运动,其中 MTX-1/2 是必需的,而 MIRO-1 则起辅助作用。我们发现 MTX-2、MIRO-1 和 TRAK-1 形成另一个不同的衔接复合物来介导基于动力蛋白的运输。此外,我们还表明,树突中线粒体转运的失败会导致树突的年龄依赖性退化。我们提出 MTX-2 和 MIRO-1 形成两个马达的衔接核心,而 MTX-1 和 TRAK-1 分别为驱动蛋白-1 和动力蛋白指定每个复合物。MTX-1 和 MTX-2 也需要线粒体在人类神经元中的运输,表明它们具有进化保守的功能。

https://cdn.ncbi.nlm.nih.gov/pmc/blobs/55de/7782850/4602794a5371/41467_2020_20346_Fig1_HTML.jpg

文献AI研究员

20分钟写一篇综述,助力文献阅读效率提升50倍。

立即体验

用中文搜PubMed

大模型驱动的PubMed中文搜索引擎

马上搜索

文档翻译

学术文献翻译模型,支持多种主流文档格式。

立即体验