Suppr超能文献

低氧持续刺激诱导的线粒体应激会迅速导致 T 细胞耗竭。

Mitochondrial stress induced by continuous stimulation under hypoxia rapidly drives T cell exhaustion.

机构信息

Tumor Microenvironment Center, Department of Immunology, UPMC Hillman Cancer Center and University of Pittsburgh, Pittsburgh, PA, USA.

Department of Pediatrics, Children's Hospital of Pittsburgh, University of Pittsburgh, Pittsburgh, PA, USA.

出版信息

Nat Immunol. 2021 Feb;22(2):205-215. doi: 10.1038/s41590-020-00834-9. Epub 2021 Jan 4.

Abstract

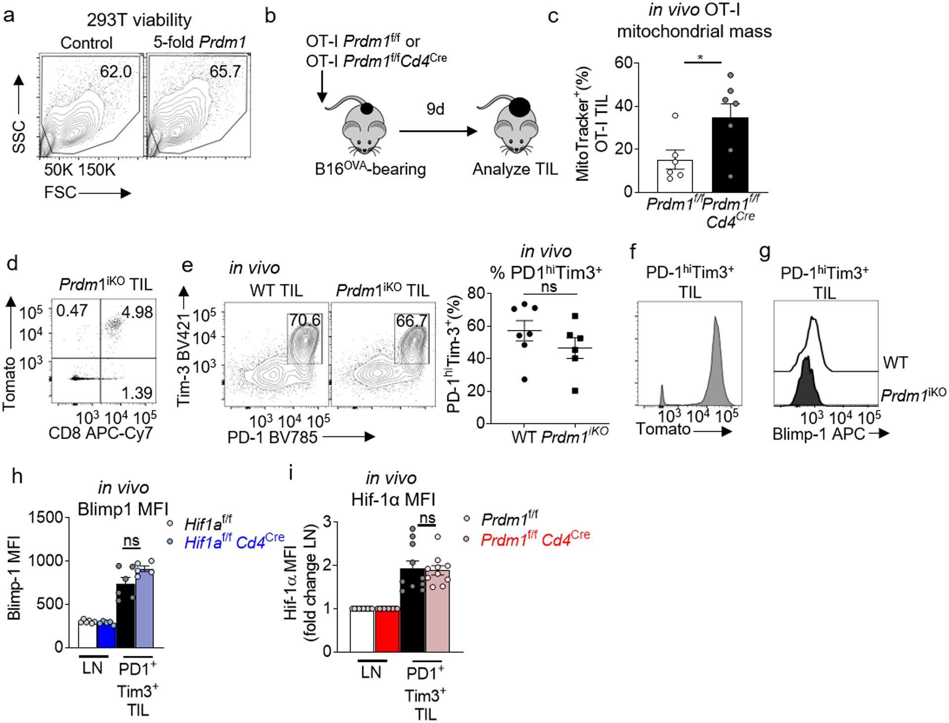
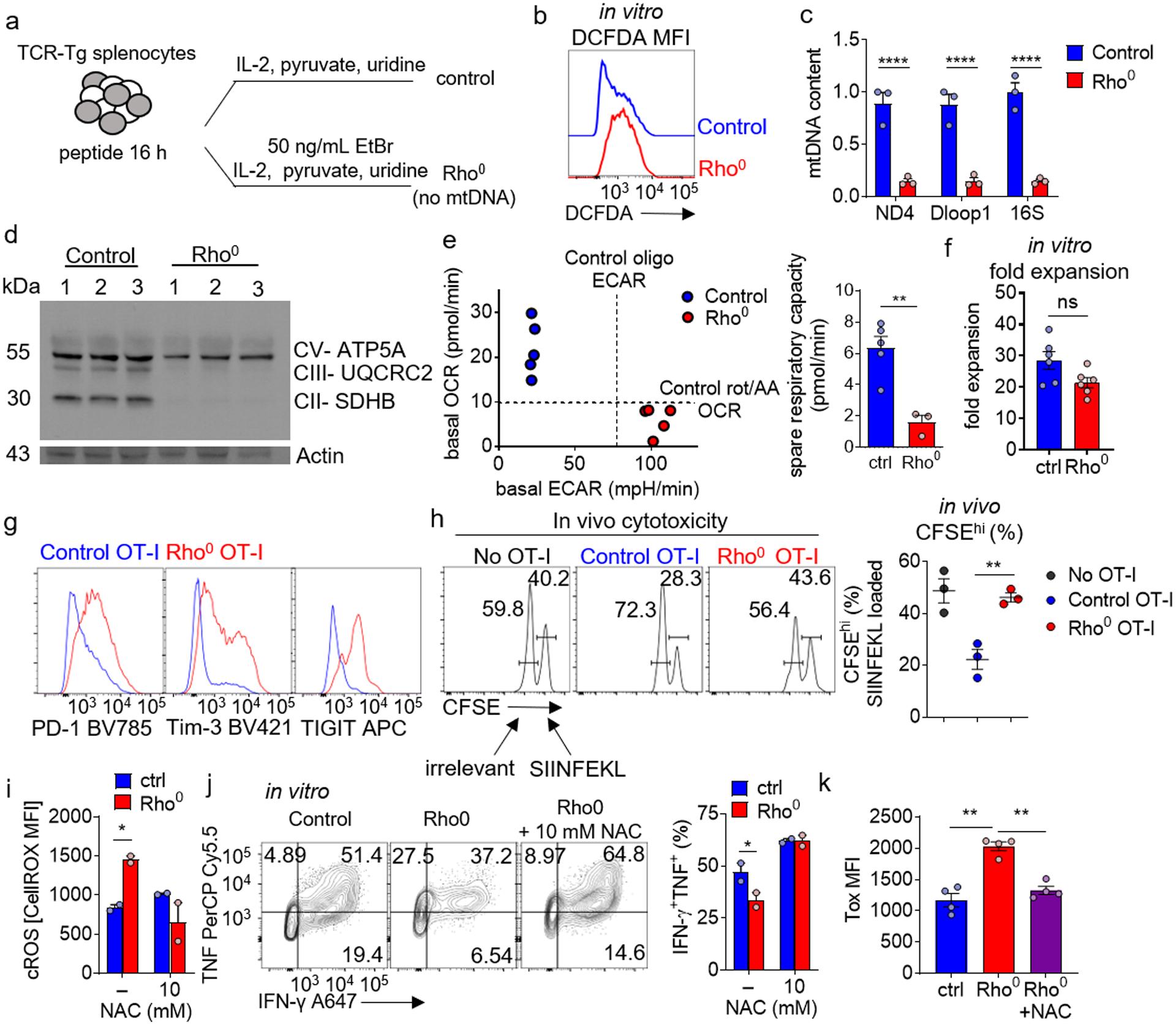
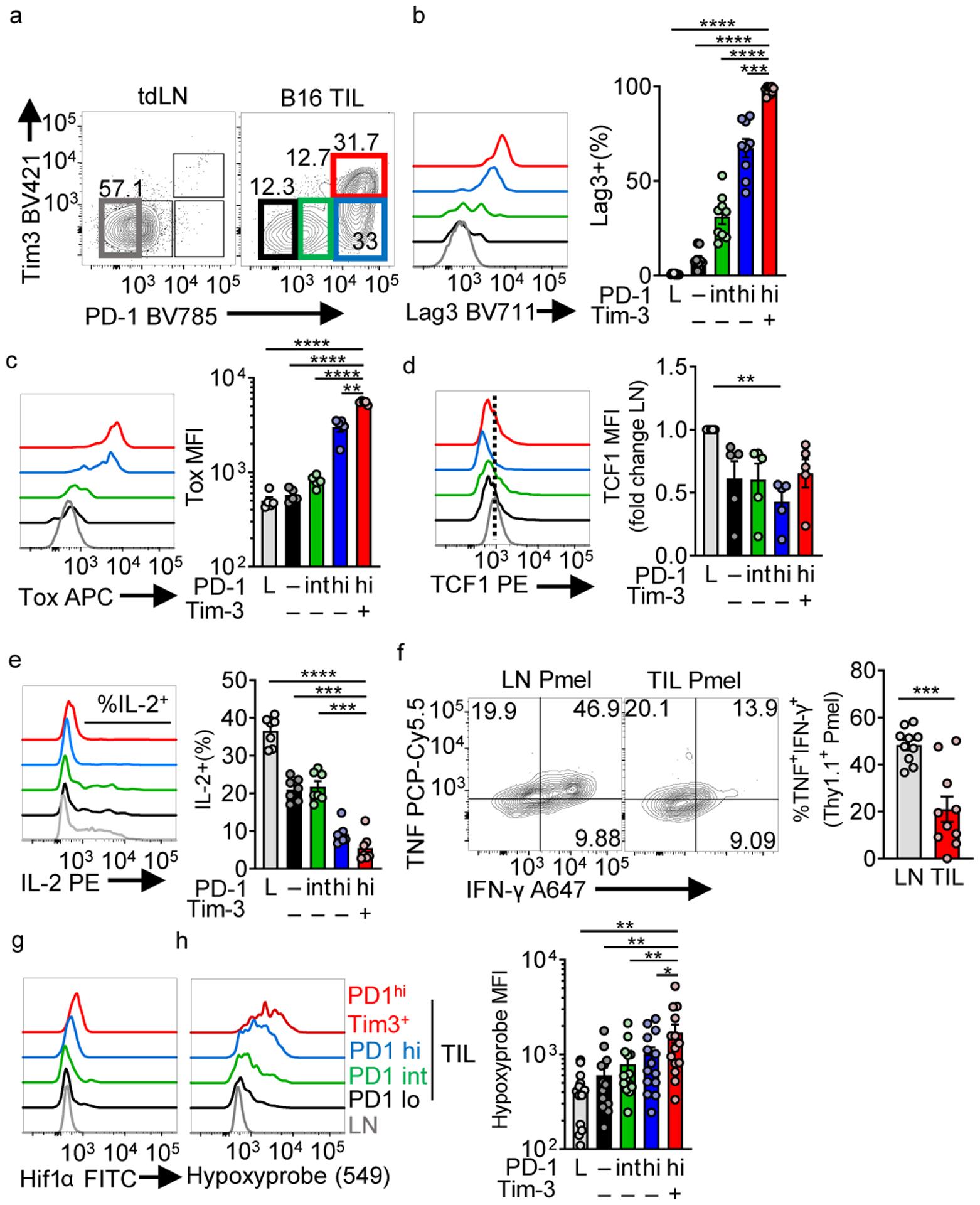
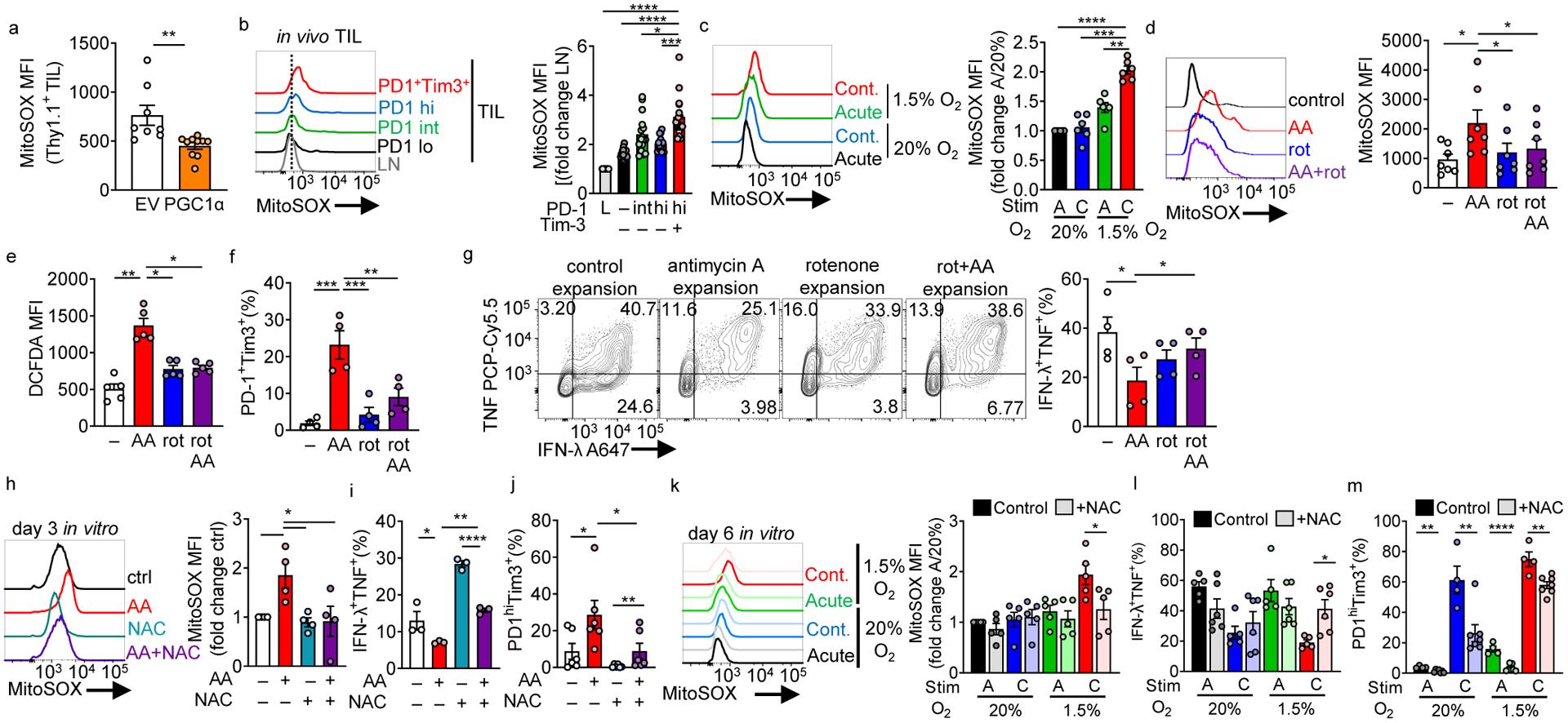
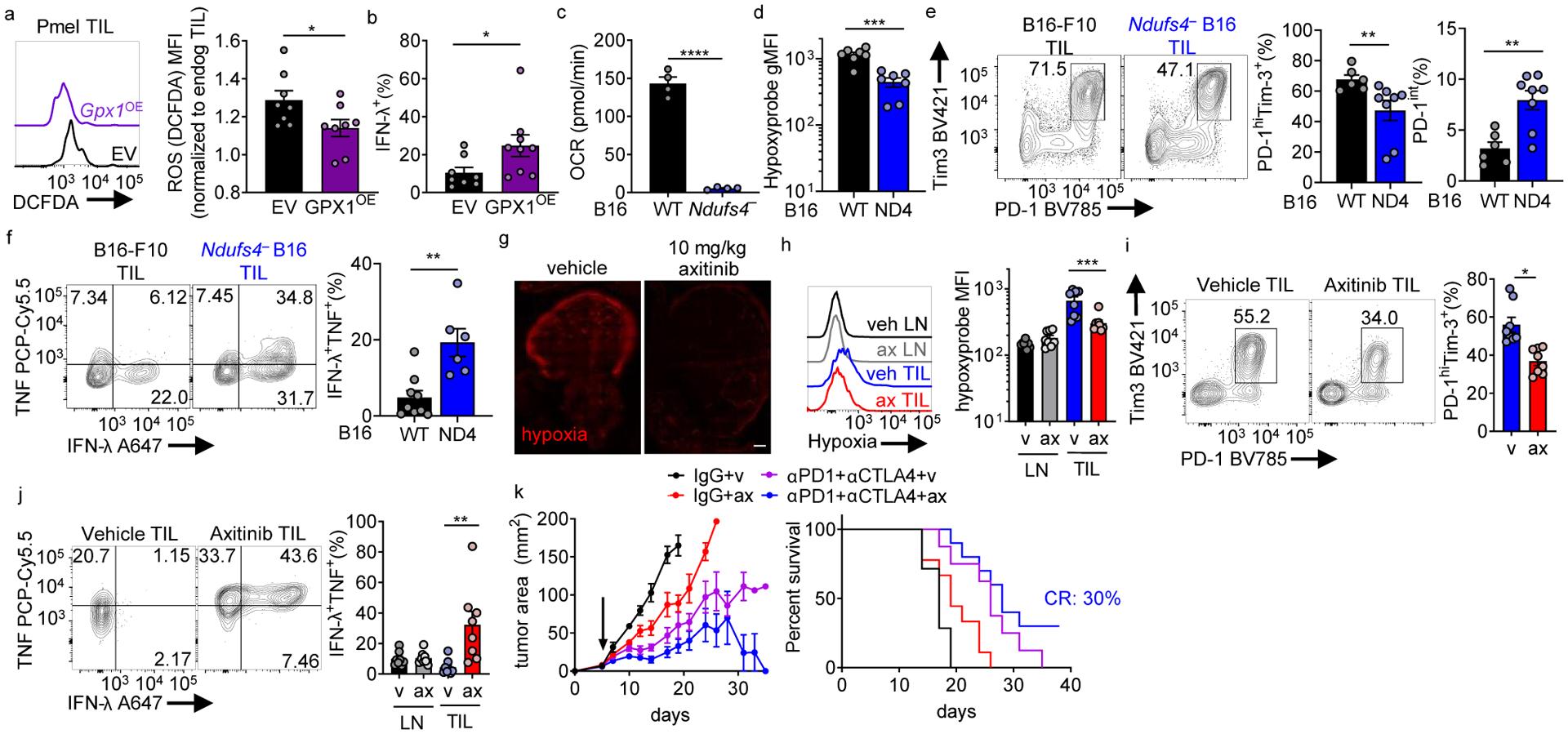
Cancer and chronic infections induce T cell exhaustion, a hypofunctional fate carrying distinct epigenetic, transcriptomic and metabolic characteristics. However, drivers of exhaustion remain poorly understood. As intratumoral exhausted T cells experience severe hypoxia, we hypothesized that metabolic stress alters their responses to other signals, specifically, persistent antigenic stimulation. In vitro, although CD8 T cells experiencing continuous stimulation or hypoxia alone differentiated into functional effectors, the combination rapidly drove T cell dysfunction consistent with exhaustion. Continuous stimulation promoted Blimp-1-mediated repression of PGC-1α-dependent mitochondrial reprogramming, rendering cells poorly responsive to hypoxia. Loss of mitochondrial function generated intolerable levels of reactive oxygen species (ROS), sufficient to promote exhausted-like states, in part through phosphatase inhibition and the consequent activity of nuclear factor of activated T cells. Reducing T cell-intrinsic ROS and lowering tumor hypoxia limited T cell exhaustion, synergizing with immunotherapy. Thus, immunologic and metabolic signaling are intrinsically linked: through mitigation of metabolic stress, T cell differentiation can be altered to promote more functional cellular fates.

摘要

癌症和慢性感染会诱导 T 细胞耗竭,这是一种低功能状态,具有独特的表观遗传、转录组和代谢特征。然而,耗竭的驱动因素仍知之甚少。由于肿瘤内耗竭的 T 细胞经历严重的缺氧,我们假设代谢应激会改变它们对其他信号的反应,特别是持续的抗原刺激。在体外,尽管经历持续刺激或单独缺氧的 CD8 T 细胞分化为功能性效应器,但这种组合会迅速导致 T 细胞功能障碍,与耗竭一致。持续刺激促进了 Blimp-1 介导的 PGC-1α 依赖性线粒体重编程的抑制,使细胞对缺氧的反应性变差。线粒体功能的丧失产生了无法忍受的活性氧(ROS)水平,足以促进类似于耗竭的状态,部分是通过磷酸酶抑制和随后的 T 细胞激活核因子的活性。降低 T 细胞内在的 ROS 和降低肿瘤缺氧水平限制了 T 细胞耗竭,并与免疫疗法协同作用。因此,免疫和代谢信号是内在相关的:通过减轻代谢应激,可以改变 T 细胞分化,促进更具功能性的细胞命运。

https://cdn.ncbi.nlm.nih.gov/pmc/blobs/d397/7971090/b5f5d9fed475/nihms-1643946-f0008.jpg

文献AI研究员

20分钟写一篇综述,助力文献阅读效率提升50倍。

立即体验

用中文搜PubMed

大模型驱动的PubMed中文搜索引擎

马上搜索

文档翻译

学术文献翻译模型,支持多种主流文档格式。

立即体验