Suppr超能文献

双特异性抗体 CD20-TCB 将 T 细胞与 B 细胞淋巴瘤交联,在人源化小鼠模型中诱导 IFNγ/CXCL10 依赖性外周 T 细胞募集。

Cross-linking of T cell to B cell lymphoma by the T cell bispecific antibody CD20-TCB induces IFNγ/CXCL10-dependent peripheral T cell recruitment in humanized murine model.

机构信息

Roche Innovation Center Zürich, Zürich, Switzerland.

出版信息

PLoS One. 2021 Jan 6;16(1):e0241091. doi: 10.1371/journal.pone.0241091. eCollection 2021.

Abstract

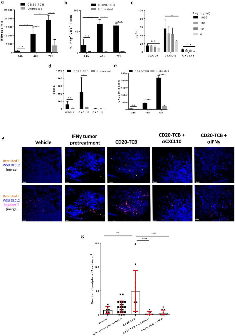
Diffuse large B cell lymphomas (DLBCL) are a highly heterogeneous subtype of Non Hodgkin Lymphoma (NHL), accounting for about 25% of NHL. Despite an increased progression-free survival upon therapy, 40-50% of patients develop relapse/refractory disease, therefore there remains an important medical need. T cell recruiting therapies, such as the CD20xCD3 T cell bi-specific antibody CD20-TCB (RG6026 or glofitamab), represent a novel approach to target all stages of DLBCL, especially those that fail to respond to multiple lines of treatment. We aimed for a better understanding of the molecular features related to the mode of action (MoA) of CD20-TCB in inducing Target/T cell synapse formation and human T cell recruitment to the tumor. To directly evaluate the correlation between synapse, cytokine production and anti-tumor efficacy using CD20-TCB, we developed an innovative preclinical human DLBCL in vivo model that allowed tracking in vivo human T cell dynamics by multiphoton intravital microscopy (MP-IVM). By ex vivo and in vivo approaches, we revealed that CD20-TCB is inducing strong and stable synapses between human T cell and tumor cells, which are dependent on the dose of CD20-TCB and on LFA-1 activity but not on FAS-L. Moreover, despite CD20-TCB being a large molecule (194.342 kDa), we observed that intra-tumor CD20-TCB-mediated human T cell-tumor cell synapses occur within 1 hour upon CD20-TCB administration. These tight interactions, observed for at least 72 hours post TCB administration, result in tumor cell cytotoxicity, resident T cell proliferation and peripheral blood T cell recruitment into tumor. By blocking the IFNγ-CXCL10 axis, the recruitment of peripheral T cells was abrogated, partially affecting the efficacy of CD20-TCB treatment which rely only on resident T cell proliferation. Altogether these data reveal that CD20-TCB's anti-tumor activity relies on a triple effect: i) fast formation of stable T cell-tumor cell synapses which induce tumor cytotoxicity and cytokine production, ii) resident T cell proliferation and iii) recruitment of fresh peripheral T cells to the tumor core to allow a positive enhancement of the anti-tumor effect.

摘要

弥漫性大 B 细胞淋巴瘤 (DLBCL) 是一种高度异质性的非霍奇金淋巴瘤 (NHL) 亚型,约占 NHL 的 25%。尽管经过治疗后无进展生存期有所提高,但仍有 40-50%的患者出现复发/难治性疾病,因此仍存在重要的医疗需求。T 细胞募集疗法,如 CD20xCD3 T 细胞双特异性抗体 CD20-TCB(RG6026 或 glofitamab),代表了一种针对 DLBCL 所有阶段的新方法,尤其是那些对多种治疗方案无反应的阶段。我们旨在更好地了解与 CD20-TCB 诱导靶/T 细胞突触形成和人 T 细胞募集至肿瘤的作用机制 (MoA) 相关的分子特征。为了直接评估使用 CD20-TCB 诱导的突触、细胞因子产生和抗肿瘤疗效之间的相关性,我们开发了一种创新的体内人 DLBCL 临床前模型,该模型允许通过多光子活体显微镜 (MP-IVM) 跟踪体内人 T 细胞动力学。通过离体和体内方法,我们揭示了 CD20-TCB 在人 T 细胞和肿瘤细胞之间诱导强而稳定的突触,这取决于 CD20-TCB 的剂量和 LFA-1 的活性,但不依赖于 FAS-L。此外,尽管 CD20-TCB 是一种大分子(194.342 kDa),但我们观察到,在给予 CD20-TCB 后 1 小时内,肿瘤内 CD20-TCB 介导的人 T 细胞-肿瘤细胞突触发生。这些紧密的相互作用,至少在给予 TCB 后 72 小时内观察到,导致肿瘤细胞细胞毒性、驻留 T 细胞增殖和外周血 T 细胞募集到肿瘤中。通过阻断 IFNγ-CXCL10 轴,外周 T 细胞的募集被阻断,这部分影响了仅依赖驻留 T 细胞增殖的 CD20-TCB 治疗的疗效。总的来说,这些数据表明,CD20-TCB 的抗肿瘤活性依赖于三重作用:i)快速形成稳定的 T 细胞-肿瘤细胞突触,诱导肿瘤细胞毒性和细胞因子产生,ii)驻留 T 细胞增殖和 iii)募集新鲜的外周 T 细胞到肿瘤核心,以增强抗肿瘤作用。

https://cdn.ncbi.nlm.nih.gov/pmc/blobs/e49a/7787458/0c531dc9e6fe/pone.0241091.g001.jpg

文献AI研究员

20分钟写一篇综述,助力文献阅读效率提升50倍。

立即体验

用中文搜PubMed

大模型驱动的PubMed中文搜索引擎

马上搜索

文档翻译

学术文献翻译模型,支持多种主流文档格式。

立即体验