Suppr超能文献

嗅觉投射神经元单细胞转录组的时间演变。

Temporal evolution of single-cell transcriptomes of olfactory projection neurons.

机构信息

Department of Biology, Howard Hughes Medical Institute, Stanford University, Stanford, United States.

Neurosciences Graduate Program, Stanford University, Stanford, United States.

出版信息

Elife. 2021 Jan 11;10:e63450. doi: 10.7554/eLife.63450.

Abstract

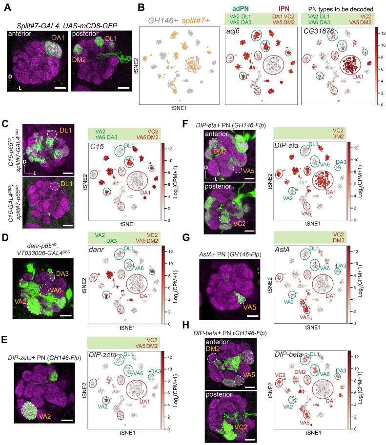
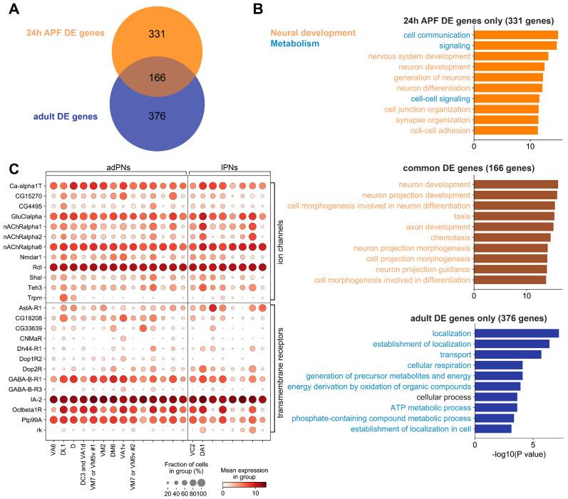
Neurons undergo substantial morphological and functional changes during development to form precise synaptic connections and acquire specific physiological properties. What are the underlying transcriptomic bases? Here, we obtained the single-cell transcriptomes of olfactory projection neurons (PNs) at four developmental stages. We decoded the identity of 21 transcriptomic clusters corresponding to 20 PN types and developed methods to match transcriptomic clusters representing the same PN type across development. We discovered that PN transcriptomes reflect unique biological processes unfolding at each stage-neurite growth and pruning during metamorphosis at an early pupal stage; peaked transcriptomic diversity during olfactory circuit assembly at mid-pupal stages; and neuronal signaling in adults. At early developmental stages, PN types with adjacent birth order share similar transcriptomes. Together, our work reveals principles of cellular diversity during brain development and provides a resource for future studies of neural development in PNs and other neuronal types.

摘要

神经元在发育过程中会发生大量的形态和功能变化,从而形成精确的突触连接并获得特定的生理特性。其潜在的转录组基础是什么?在这里,我们获得了四个发育阶段的嗅觉投射神经元 (PN) 的单细胞转录组。我们解码了 21 个转录组簇的身份,这些转录组簇对应于 20 种 PN 类型,并开发了方法来匹配代表同一 PN 类型的转录组簇在整个发育过程中的变化。我们发现 PN 的转录组反映了每个阶段独特的生物学过程——早期蛹期的神经突生长和修剪;中期蛹期嗅觉回路组装时的转录组多样性达到峰值;以及成年期的神经元信号。在早期发育阶段,出生顺序相邻的 PN 类型具有相似的转录组。总的来说,我们的工作揭示了大脑发育过程中细胞多样性的原则,并为未来研究 PN 和其他神经元类型的神经发育提供了资源。

https://cdn.ncbi.nlm.nih.gov/pmc/blobs/5145/7870145/2a7cd99e9e29/elife-63450-fig1.jpg

文献AI研究员

20分钟写一篇综述,助力文献阅读效率提升50倍。

立即体验

用中文搜PubMed

大模型驱动的PubMed中文搜索引擎

马上搜索

文档翻译

学术文献翻译模型,支持多种主流文档格式。

立即体验