Suppr超能文献

BUB1B 通过 JNK/c-Jun 通路促进肝外胆管癌的进展。

BUB1B promotes extrahepatic cholangiocarcinoma progression via JNK/c-Jun pathways.

机构信息

Key Laboratory of Liver Transplantation, Chinese Academy of Medical Sciences, Hepatobiliary Center, The First Affiliated Hospital of Nanjing Medical University, Nanjing, Jiangsu Province, China.

Department of surgery, JiangYuan Hospital Affiliated to Jiangsu Institute of Nuclear Medicine, Wuxi, Jiangsu Province, China.

出版信息

Cell Death Dis. 2021 Jan 11;12(1):63. doi: 10.1038/s41419-020-03234-x.

Abstract

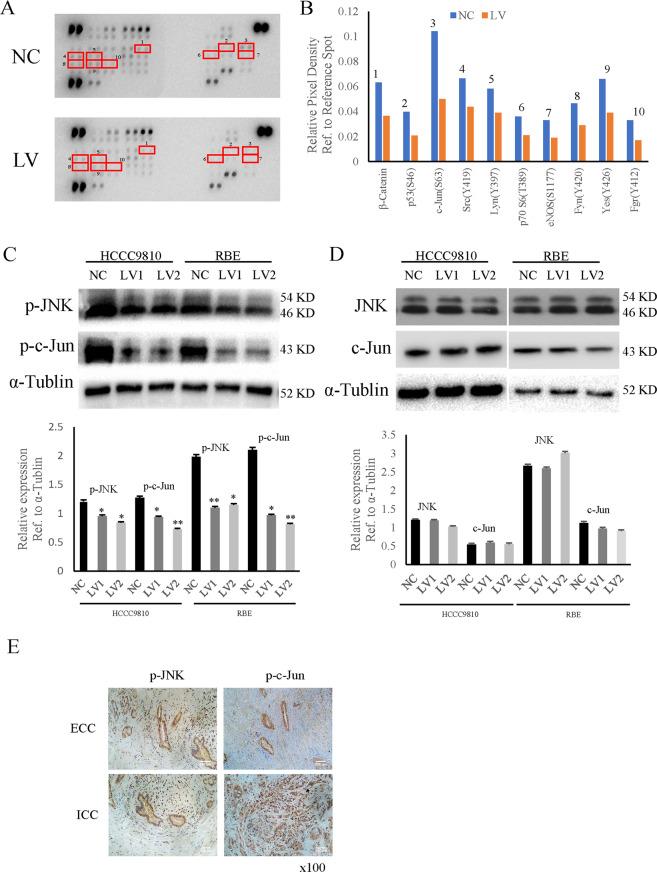
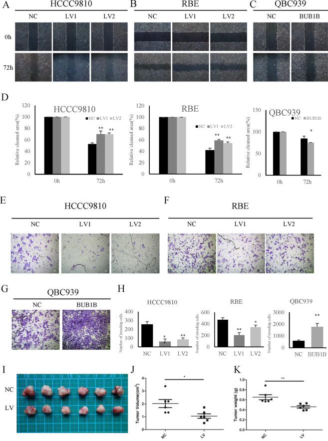
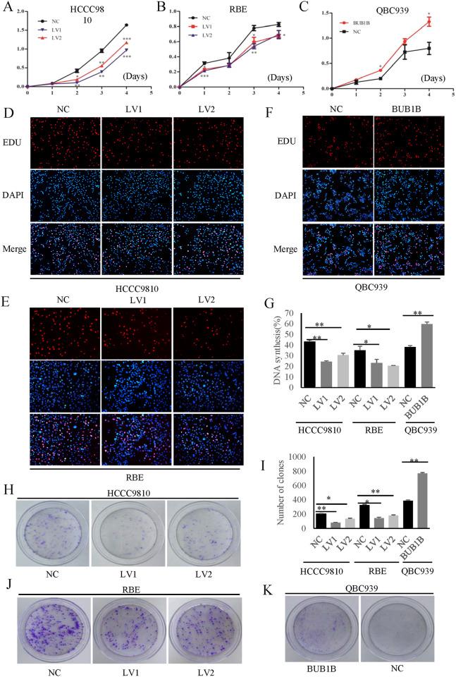
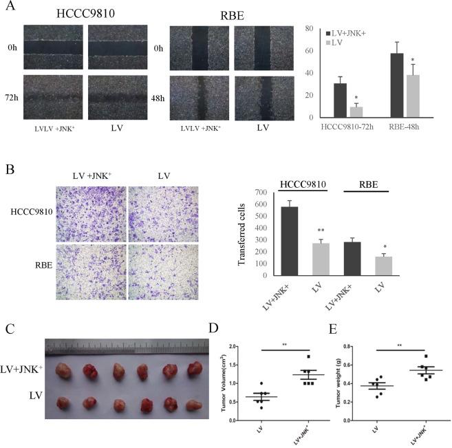
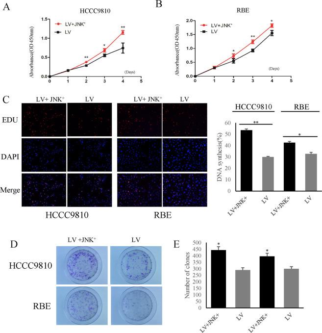
Currently, the controversy regarding the expression profile and function of BUB1B in different malignancies still exist. In this project, we aimed to explore the role and molecular mechanism of BUB1B in the progression of extrahepatic cholangiocarcinoma (ECC). The expression levels of BUB1B in human ECC were evaluated by immunohistochemistry, western blot, and real-time PCR. The role and mechanism of BUB1B in CCA cell proliferation and invasion were investigated in both in vitro and in vivo functional studies. To indicate the clinical significance, a tissue microarray was performed on 113 ECC patients, followed by univariate and multivariate analyses. The expression of BUB1B was increased in both human CCA tissues and CCA cells. Results from loss-of-function and gain-of-function experiments suggested that the inhibition of BUB1B decreased the proliferation and invasiveness of CCA cells in vitro and in vivo, while overexpression of BUB1B achieved the opposite effect. Furthermore, the activation of c-Jun N-terminal kinase-c-Jun (JNK)-c-Jun pathway was regulated by BUB1B. BUB1B regulated the proliferation and invasiveness of CAA cells in a JNK-c-Jun-dependent manner. Clinically, ECC patients with BUB1B high expression had worse overall survival and recurrence-free survival than those with BUB1B low expression. Multivariate analysis identified that BUB1B was an independent predictor for postoperative recurrence and overall survival of ECC patients. In conclusion, BUB1B promoted ECC progression via JNK/c-Jun pathways. These findings suggested that BUB1B could be a potential therapeutic target and a biomarker for predicting prognosis for ECC patients.

摘要

目前,关于 BUB1B 在不同恶性肿瘤中的表达谱和功能仍存在争议。在本项目中,我们旨在探讨 BUB1B 在肝外胆管癌(ECC)进展中的作用和分子机制。通过免疫组织化学、western blot 和实时 PCR 评估 BUB1B 在人 ECC 中的表达水平。通过体外和体内功能研究,研究了 BUB1B 在 CCA 细胞增殖和侵袭中的作用和机制。为了表明临床意义,对 113 例 ECC 患者进行了组织微阵列分析,并进行了单变量和多变量分析。BUB1B 在人 CCA 组织和 CCA 细胞中的表达均增加。功能丧失和功能获得实验的结果表明,BUB1B 的抑制降低了 CCA 细胞在体外和体内的增殖和侵袭能力,而 BUB1B 的过表达则产生了相反的效果。此外,BUB1B 调节 c-Jun N 末端激酶-c-Jun(JNK)-c-Jun 通路的激活。BUB1B 通过 JNK-c-Jun 途径调节 CAA 细胞的增殖和侵袭。临床上,BUB1B 高表达的 ECC 患者的总生存和无复发生存率均低于 BUB1B 低表达的患者。多变量分析确定 BUB1B 是 ECC 患者术后复发和总生存的独立预测因子。总之,BUB1B 通过 JNK/c-Jun 通路促进 ECC 进展。这些发现表明,BUB1B 可能是 ECC 患者潜在的治疗靶点和预测预后的生物标志物。

https://cdn.ncbi.nlm.nih.gov/pmc/blobs/e30f/7801618/4457c91f3cb9/41419_2020_3234_Fig1_HTML.jpg

文献AI研究员

20分钟写一篇综述,助力文献阅读效率提升50倍。

立即体验

用中文搜PubMed

大模型驱动的PubMed中文搜索引擎

马上搜索

文档翻译

学术文献翻译模型,支持多种主流文档格式。

立即体验