Suppr超能文献

免疫检查点抑制剂治疗淋巴瘤:T 细胞、NK 细胞和细胞因子诱导的肿瘤衰老的作用。

Therapy of lymphoma by immune checkpoint inhibitors: the role of T cells, NK cells and cytokine-induced tumor senescence.

机构信息

Helmholtz-Zentrum München, Eigenständige Forschungseinheit Translationale Molekulare Immunologie, München, Germany.

Helmholtz-Zentrum München, Institut für Molekulare Immunologie, München, Germany.

出版信息

J Immunother Cancer. 2021 Jan;9(1). doi: 10.1136/jitc-2020-001660.

Abstract

BACKGROUND

Although antibodies blocking immune checkpoints have already been approved for clinical cancer treatment, the mechanisms involved are not yet completely elucidated. Here we used a λ-MYC transgenic model of endogenously growing B-cell lymphoma to analyze the requirements for effective therapy with immune checkpoint inhibitors.

METHODS

Growth of spontaneous lymphoma was monitored in mice that received antibodies targeting programmed cell death protein 1 and cytotoxic T lymphocyte-associated protein-4, and the role of different immune cell compartments and cytokines was studied by in vivo depletion experiments. Activation of T and natural killer cells and the induction of tumor senescence were analyzed by flow cytometry.

RESULTS

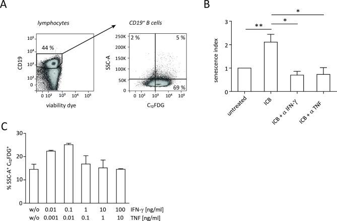
On immune checkpoint blockade, visible lymphomas developed at later time points than in untreated controls, indicating an enhanced tumor control. Importantly, 20% to 30% of mice were even long-term protected and did never develop clinical signs of tumor growth. The therapeutic effect was dependent on cytokine-induced senescence in malignant B cells. The proinflammatory cytokines interferon-γ (IFN-γ) and tumor necrosis factor (TNF) were necessary for the survival benefit as well as for senescence induction in the λ-MYC model. Antibody therapy improved T-cell functions such as cytokine production, and long-time survivors were only observed in the presence of T cells. Yet, NK cells also had a pronounced effect on therapy-induced delay of tumor growth. Antibody treatment enhanced numbers, proliferation and IFN-γ expression of NK cells in developing tumors. The therapeutic effect was fully abrogated only after depletion of both, T cells and NK cells, or after ablation of either IFN-γ or TNF.

CONCLUSIONS

Tumor cell senescence may explain why patients responding to immune checkpoint blockade frequently show stable growth arrest of tumors rather than complete tumor regression. In the lymphoma model studied, successful therapy required both, tumor-directed T-cell responses and NK cells, which control, at least partly, tumor development through cytokine-induced tumor senescence.

摘要

背景

尽管针对免疫检查点的抗体已被批准用于临床癌症治疗,但相关机制尚未完全阐明。在这里,我们使用内源性生长 B 细胞淋巴瘤的 λ-MYC 转基因模型来分析使用免疫检查点抑制剂进行有效治疗的要求。

方法

通过体内耗竭实验研究了针对程序性细胞死亡蛋白 1 和细胞毒性 T 淋巴细胞相关蛋白 4 的抗体治疗对自发淋巴瘤生长的影响,并研究了不同免疫细胞区室和细胞因子的作用。通过流式细胞术分析了 T 细胞和自然杀伤细胞的激活以及肿瘤衰老的诱导。

结果

在免疫检查点阻断时,可见的淋巴瘤比未治疗对照晚出现,表明肿瘤控制增强。重要的是,20%至 30%的小鼠甚至长期受到保护,从未出现肿瘤生长的临床迹象。治疗效果依赖于恶性 B 细胞中细胞因子诱导的衰老。促炎细胞因子干扰素-γ(IFN-γ)和肿瘤坏死因子(TNF)对于 λ-MYC 模型中的生存获益以及衰老诱导是必需的。抗体治疗改善了 T 细胞的功能,如细胞因子的产生,并且仅在存在 T 细胞的情况下才观察到长期幸存者。然而,NK 细胞对治疗诱导的肿瘤生长延迟也有明显的影响。抗体治疗增强了 NK 细胞在发育中的肿瘤中的数量、增殖和 IFN-γ 表达。只有在耗尽 T 细胞和 NK 细胞或消融 IFN-γ或 TNF 后,治疗效果才会完全被阻断。

结论

肿瘤细胞衰老可能解释了为什么对免疫检查点阻断有反应的患者经常表现出肿瘤生长的稳定停滞,而不是完全的肿瘤消退。在研究的淋巴瘤模型中,成功的治疗需要针对肿瘤的 T 细胞反应和 NK 细胞,它们通过细胞因子诱导的肿瘤衰老来控制肿瘤的发展,至少部分控制肿瘤的发展。

https://cdn.ncbi.nlm.nih.gov/pmc/blobs/420c/7812096/f80ab2d5b29a/jitc-2020-001660f01.jpg

文献AI研究员

20分钟写一篇综述,助力文献阅读效率提升50倍。

立即体验

用中文搜PubMed

大模型驱动的PubMed中文搜索引擎

马上搜索

文档翻译

学术文献翻译模型,支持多种主流文档格式。

立即体验