Suppr超能文献

胎牛血清白蛋白抑制抗菌肽活性,且仅在与 α1-抗胰蛋白酶形成复合物时结合药物。

Fetal bovine serum albumin inhibits antimicrobial peptide activity and binds drug only in complex with α1-antitrypsin.

机构信息

Institute of Biomedical Sciences, Academia Sinica, Taipei, 115, Taiwan.

出版信息

Sci Rep. 2021 Jan 14;11(1):1267. doi: 10.1038/s41598-020-80540-6.

Abstract

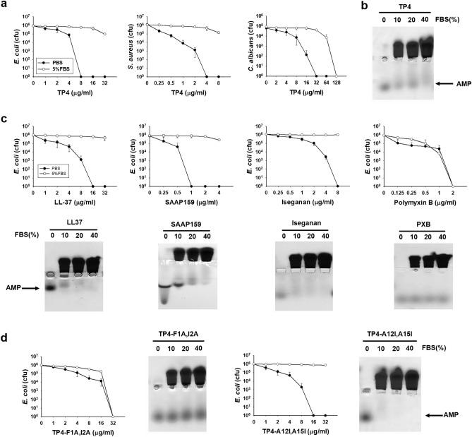
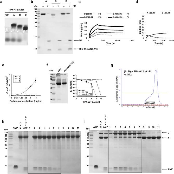
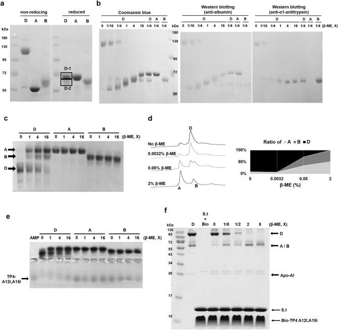
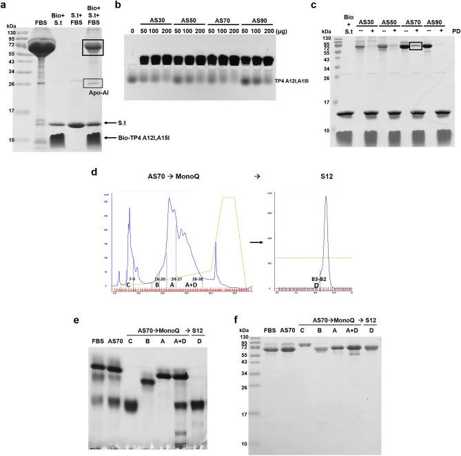
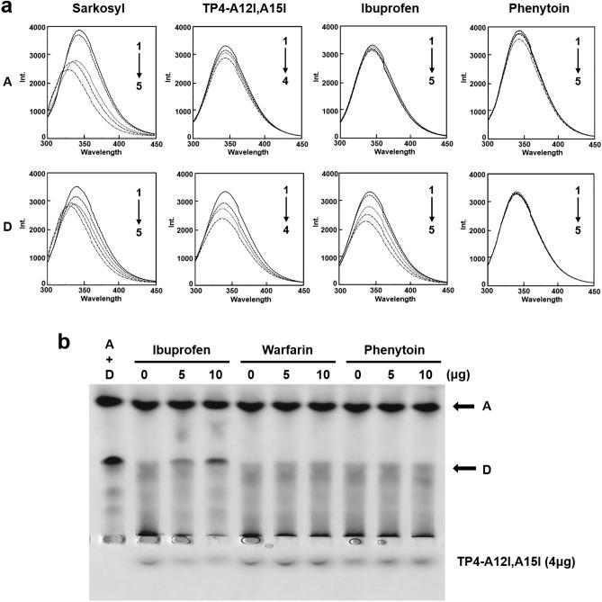
Several antimicrobial peptides (AMPs) have been developed for the treatment of infections caused by antibiotic-resistant microbes, but their applications are primarily limited to topical infections because in circulation they are bound and inhibited by serum proteins. Here we have found that some AMPs, such as TP4 from fish tilapia, and drugs, such as antipyretic ibuprofen, were bound by bovine serum albumin only in complex with α1-antitrypsin which is linked by disulfide bond. They existed in dimeric complex (2 albumin -2 α1-antitrypsin) in the bovine serum only at fetal stage, but not after birth. The hydrophobic residues of TP4 were responsible for its binding to the complex. Since bovine serum is a major supplement in most cell culture media, therefore the existence and depletion of active albumin/α1-antitrypsin complex are very important for the assay and production of biomolecules.

摘要

已经开发出几种抗菌肽 (AMPs) 来治疗由抗药性微生物引起的感染,但它们的应用主要局限于局部感染,因为在循环中,它们会与血清蛋白结合并受到抑制。在这里,我们发现一些 AMPs,如来自鱼类罗非鱼的 TP4,以及药物,如退热布洛芬,仅与α1-抗胰蛋白酶结合并被牛血清白蛋白结合,而α1-抗胰蛋白酶通过二硫键连接。它们仅在牛血清中的胎儿阶段以二聚体复合物(2 个白蛋白-2 个α1-抗胰蛋白酶)的形式存在,而在出生后则不存在。TP4 的疏水性残基负责与该复合物结合。由于牛血清是大多数细胞培养基的主要补充物,因此活性白蛋白/α1-抗胰蛋白酶复合物的存在和耗竭对于生物分子的检测和生产非常重要。

https://cdn.ncbi.nlm.nih.gov/pmc/blobs/bccf/7809101/4315cbfc01ef/41598_2020_80540_Fig1_HTML.jpg

文献AI研究员

20分钟写一篇综述,助力文献阅读效率提升50倍。

立即体验

用中文搜PubMed

大模型驱动的PubMed中文搜索引擎

马上搜索

文档翻译

学术文献翻译模型,支持多种主流文档格式。

立即体验