Suppr超能文献

白藜芦醇通过激活 Notch1 信号通路介导的自噬减轻香烟烟雾诱导的内皮细胞凋亡。

Resveratrol attenuates cigarette smoke induced endothelial apoptosis by activating Notch1 signaling mediated autophagy.

机构信息

Department of Respiratory and Critical Care Medicine, The Second Xiangya Hospital, Central South University, Changsha, 410011, Hunan, China.

Research Unit of Respiratory Disease, Central South University, Changsha, 410011, Hunan, China.

出版信息

Respir Res. 2021 Jan 19;22(1):22. doi: 10.1186/s12931-021-01620-3.

Abstract

BACKGROUND

Increasing evidence shows that endothelial apoptosis contributes to cigarette smoke (CS)-induced disease progression, such as chronic obstructive pulmonary disease (COPD). Our previous studies have validated Notch1 as an anti-apoptotic signaling in CS-induced endothelial apoptosis. Resveratrol (RESV) is a naturally occurring polyphenol that exhibits an anti-apoptotic activity in endothelial cells that exposed to many kinds of destructive stimulus. However, the effects of resveratrol on Notch1 signaling in CS-induced endothelial apoptosis have not yet been fully elucidated. Therefore, the aim of this study was to examine whether RESV can protect endothelial cells from CS-induced apoptosis via regulating Notch1 signaling.

METHODS

Human umbilical vein endothelial cells (HUVECs) were pretreated with RESV for 2 h, followed by cotreatment with 2.5%CSE for 24 h to explore the role of RESV in CSE induced endothelial apoptosis. 3-methyladenine (3-MA) or rapamycin was used to alter autophagic levels. Lentivirus Notch1 intracellular domain (LV-N1ICD), γ-secretase inhibitor (DAPT) and Notch1 siRNA were used to change Notch1 expression. The expression of Notch1, autophagic and apoptotic markers were examined by Western blot and the apoptosis rate was detected by Flow cytometry analysis.

RESULTS

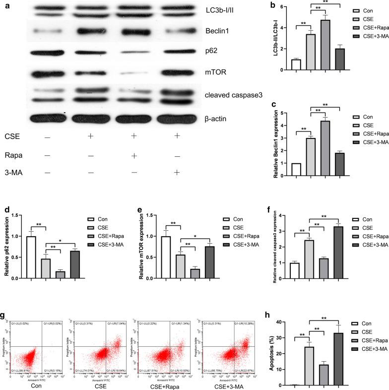
Our results showed that activating autophagy reduced CSE-induced endothelial apoptosis, while blocking autophagy promoted cell apoptosis in HUVECs. RESV pretreatment attenuated the CSE-induced endothelial apoptosis and activated Notch1 signaling. RESV pretreatment also increased LC3b-II and Beclin1 production, decreased p62 and mTOR expression. 3-MA treatment inhibited autophagy and aggravated CSE induced apoptosis, while rapamycin promoted autophagy, led to a decrease in cell apoptosis. LV-N1ICD transfection upregulated autophagy and reduced apoptosis. However, this protective effect was abolished by 3-MA treatment. In cells treated with DAPT or Notch1 siRNA, autophagy was decreased, while apoptosis was increased. RESV partly rescued the DAPT or Notch1 siRNA induced apoptosis by activating Notch1 signaling.

CONCLUSION

In HUVECs, RESV attenuates CSE induced endothelial apoptosis by inducing autophagy in a Notch1-dependent manner.

摘要

背景

越来越多的证据表明,内皮细胞凋亡参与了香烟烟雾(CS)诱导的疾病进展,如慢性阻塞性肺疾病(COPD)。我们之前的研究已经验证了 Notch1 在内皮细胞 CS 诱导的凋亡中作为一种抗凋亡信号。白藜芦醇(RESV)是一种天然存在的多酚,它在暴露于多种破坏刺激的内皮细胞中表现出抗凋亡活性。然而,RESV 对 CS 诱导的内皮细胞凋亡中 Notch1 信号的影响尚未完全阐明。因此,本研究旨在探讨 RESV 是否可以通过调节 Notch1 信号来保护内皮细胞免受 CS 诱导的凋亡。

方法

人脐静脉内皮细胞(HUVECs)用 RESV 预处理 2 小时,然后用 2.5%CSE 共同处理 24 小时,以探讨 RESV 在 CSE 诱导的内皮细胞凋亡中的作用。用 3-甲基腺嘌呤(3-MA)或雷帕霉素改变自噬水平。慢病毒 Notch1 细胞内结构域(LV-N1ICD)、γ-分泌酶抑制剂(DAPT)和 Notch1 siRNA 用于改变 Notch1 表达。用 Western blot 检测 Notch1、自噬和凋亡标志物的表达,用流式细胞术分析检测细胞凋亡率。

结果

结果表明,激活自噬可减少 CSE 诱导的内皮细胞凋亡,而阻断自噬则促进 HUVEC 中的细胞凋亡。RESV 预处理可减轻 CSE 诱导的内皮细胞凋亡,并激活 Notch1 信号。RESV 预处理还增加了 LC3b-II 和 Beclin1 的产生,降低了 p62 和 mTOR 的表达。3-MA 处理抑制自噬并加重 CSE 诱导的凋亡,而雷帕霉素促进自噬,导致细胞凋亡减少。LV-N1ICD 转染可增加自噬并减少凋亡。然而,3-MA 处理消除了这种保护作用。在用 DAPT 或 Notch1 siRNA 处理的细胞中,自噬减少,而凋亡增加。RESV 通过激活 Notch1 信号,部分挽救了 DAPT 或 Notch1 siRNA 诱导的凋亡。

结论

在 HUVECs 中,RESV 通过 Notch1 依赖性方式诱导自噬来减轻 CSE 诱导的内皮细胞凋亡。

https://cdn.ncbi.nlm.nih.gov/pmc/blobs/2a68/7816466/1e9a3deaa9e5/12931_2021_1620_Fig1_HTML.jpg

文献AI研究员

20分钟写一篇综述,助力文献阅读效率提升50倍。

立即体验

用中文搜PubMed

大模型驱动的PubMed中文搜索引擎

马上搜索

文档翻译

学术文献翻译模型,支持多种主流文档格式。

立即体验