Suppr超能文献

白藜芦醇通过 snail 驱动的肺癌细胞中 Wnt 通路激活诱导 PD-L1 表达。

Resveratrol induces PD-L1 expression through snail-driven activation of Wnt pathway in lung cancer cells.

机构信息

School of Anesthesiology, Wannan Medical College, Wuhu, 241001, China.

Research Laboratory of Tumor Microenvironment, Wannan Medical College, Wuhu, 241001, China.

出版信息

J Cancer Res Clin Oncol. 2021 Apr;147(4):1101-1113. doi: 10.1007/s00432-021-03510-z. Epub 2021 Jan 20.

Abstract

PURPOSE

Recent clinical trials with agents targeting immune checkpoint pathway have emerged as an important therapeutic approach for a broad range of cancer types. Resveratrol has been shown to possess cancer preventive and therapeutic effects and has potential to be chemotherapeutic agent/adjuvant. Here, we assessed the effect of resveratrol on immune checkpoint pathways.

METHODS

The expression patterns of Wnt components and PD-L1 were examined by Western blot, Chromatin immunoprecipitation (ChIP) was used for analysis of DNA-protein interaction, the promoter activity was determined by luciferase reporter assay, apoptosis was analyzed by flow cytometry and the ability of the resveratrol to modulate T cell function was assessed in a co-culture system.

RESULTS

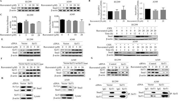
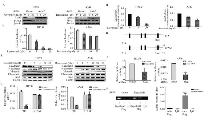
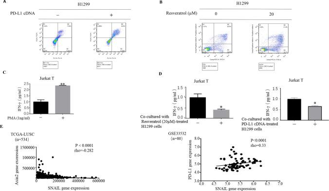
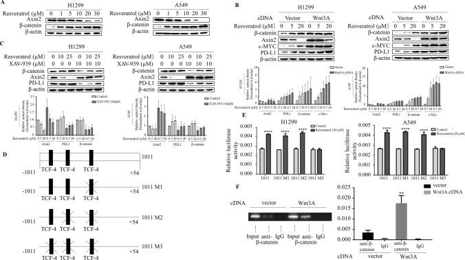
Although the dose-, and cell-type dependent effects of resveratrol on PD-L1 expression have been reported, we show here that resveratrol dose-dependently upregulates PD-L1 expression at the range of pharmacologic-achievable concentrations in lung cancer cells and that is essential for suppression of T-cell-mediated immune response. We also found that Wnt pathway is critical for mediating resveratrol-induced PD-L1 upregulation. Mechanistically, resveratrol activates SirT1 deacetylase to deacetylate and stabilize transcriptional factor Snail. Snail in turn inhibits transcription of Axin2, which leads in disassembly of destruction complex and enhanced binding of β-catenin/TCF to PD-L1 promoter.

CONCLUSION

We conclude that resveratrol is capable to suppress anti-tumor immunity by controlling mainly PD-L1 expression. This finding will extend the understanding of resveratrol in regulation of tumor immunity and is relevant to the debate on resveratrol supplements for lung cancer patients.

摘要

目的

最近针对免疫检查点途径的药物临床试验已成为多种癌症类型的重要治疗方法。白藜芦醇已被证明具有抗癌预防和治疗作用,并有可能成为化疗药物/佐剂。在这里,我们评估了白藜芦醇对免疫检查点途径的影响。

方法

通过 Western blot 检测 Wnt 成分和 PD-L1 的表达模式,使用染色质免疫沉淀(ChIP)分析 DNA-蛋白质相互作用,通过荧光素酶报告基因测定法测定启动子活性,通过流式细胞术分析细胞凋亡,在共培养系统中评估白藜芦醇调节 T 细胞功能的能力。

结果

尽管已经报道了白藜芦醇对 PD-L1 表达的剂量和细胞类型依赖性影响,但我们在这里表明,白藜芦醇在肺癌细胞中以药理学可达到的浓度范围内剂量依赖性地上调 PD-L1 表达,这对于抑制 T 细胞介导的免疫反应至关重要。我们还发现 Wnt 途径对于介导白藜芦醇诱导的 PD-L1 上调至关重要。在机制上,白藜芦醇激活 SirT1 去乙酰化酶来乙酰化和稳定转录因子 Snail。Snail 反过来抑制 Axin2 的转录,导致破坏复合物的解体和 β-连环蛋白/TCF 与 PD-L1 启动子的结合增强。

结论

我们得出结论,白藜芦醇能够通过主要控制 PD-L1 表达来抑制抗肿瘤免疫。这一发现将扩展对肿瘤免疫调节中白藜芦醇的理解,并与关于白藜芦醇补充剂对肺癌患者的争论有关。

https://cdn.ncbi.nlm.nih.gov/pmc/blobs/de2d/11802076/52e65b407995/432_2021_3510_Fig1_HTML.jpg

文献AI研究员

20分钟写一篇综述,助力文献阅读效率提升50倍。

立即体验

用中文搜PubMed

大模型驱动的PubMed中文搜索引擎

马上搜索

文档翻译

学术文献翻译模型,支持多种主流文档格式。

立即体验