Suppr超能文献

SARS-CoV-2 变异株在 TMPRSS2 缺陷细胞中繁殖时,会在 S1/S2 切割位点发生突变。

SARS-CoV-2 variants with mutations at the S1/S2 cleavage site are generated in vitro during propagation in TMPRSS2-deficient cells.

机构信息

Division of Molecular Pathobiology, Research Center for Zoonosis Control, Hokkaido University, Sapporo, Japan.

Shionogi & Co., Ltd., Osaka, Japan.

出版信息

PLoS Pathog. 2021 Jan 21;17(1):e1009233. doi: 10.1371/journal.ppat.1009233. eCollection 2021 Jan.

Abstract

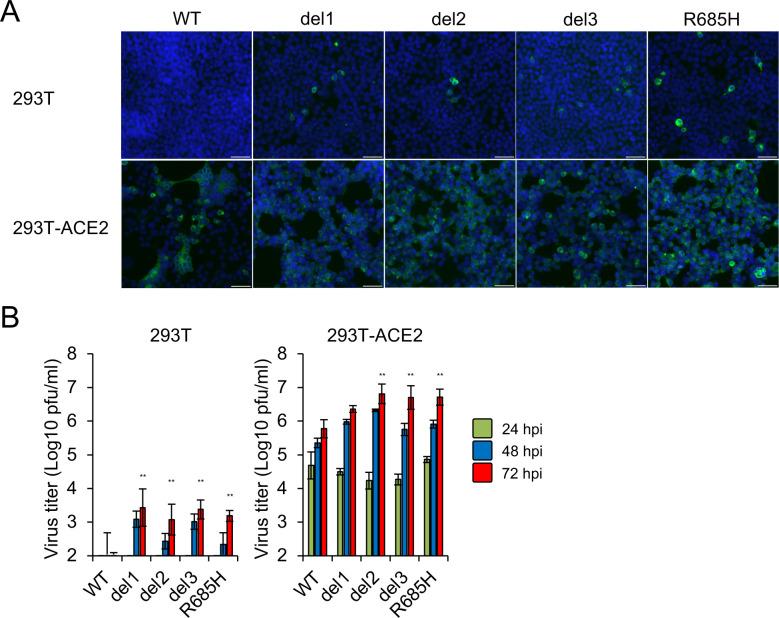
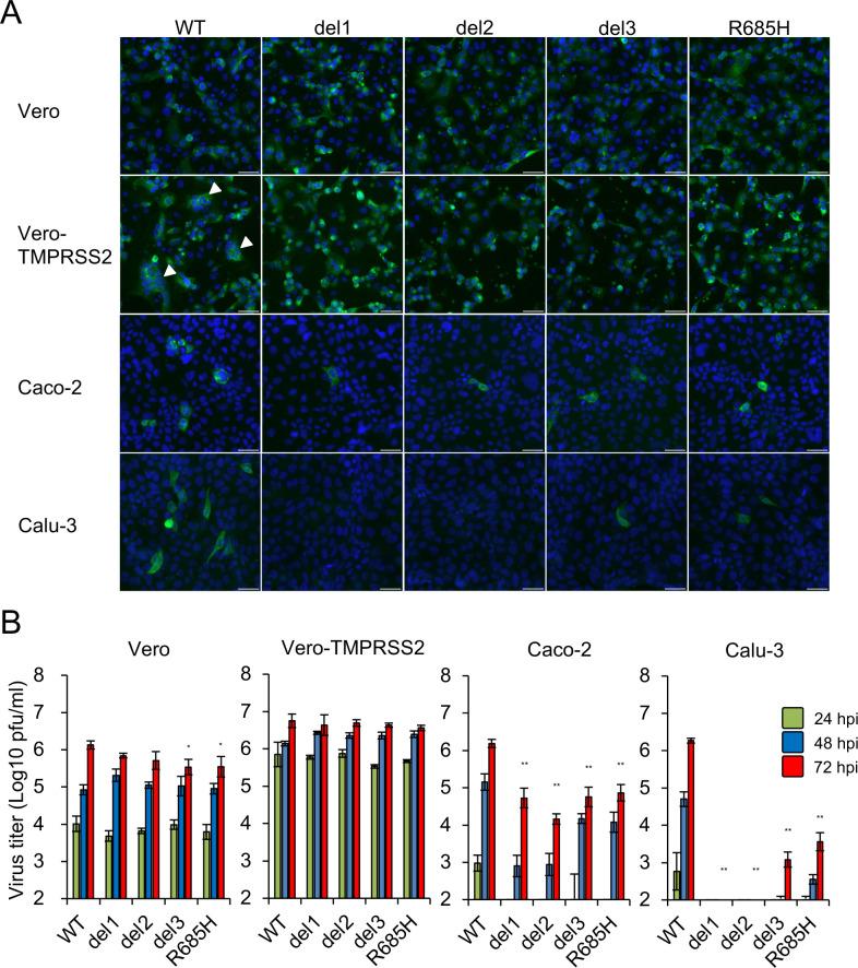
The spike (S) protein of Severe Acute Respiratory Syndrome-Coronavirus-2 (SARS-CoV-2) binds to a host cell receptor which facilitates viral entry. A polybasic motif detected at the cleavage site of the S protein has been shown to broaden the cell tropism and transmissibility of the virus. Here we examine the properties of SARS-CoV-2 variants with mutations at the S protein cleavage site that undergo inefficient proteolytic cleavage. Virus variants with S gene mutations generated smaller plaques and exhibited a more limited range of cell tropism compared to the wild-type strain. These alterations were shown to result from their inability to utilize the entry pathway involving direct fusion mediated by the host type II transmembrane serine protease, TMPRSS2. Notably, viruses with S gene mutations emerged rapidly and became the dominant SARS-CoV-2 variants in TMPRSS2-deficient cells including Vero cells. Our study demonstrated that the S protein polybasic cleavage motif is a critical factor underlying SARS-CoV-2 entry and cell tropism. As such, researchers should be alert to the possibility of de novo S gene mutations emerging in tissue-culture propagated virus strains.

摘要

严重急性呼吸综合征冠状病毒 2(SARS-CoV-2)的刺突(S)蛋白与宿主细胞受体结合,从而促进病毒进入。已发现 S 蛋白裂解位点的多碱性基序可拓宽病毒的细胞嗜性和传染性。在此,我们研究了 S 蛋白裂解位点发生突变从而导致蛋白切割效率降低的 SARS-CoV-2 变异株的特性。与野生型毒株相比,具有 S 基因突变的病毒变异株形成的蚀斑更小,且细胞嗜性范围更有限。这些改变是由于它们无法利用涉及宿主 II 型跨膜丝氨酸蛋白酶(TMPRSS2)直接介导融合的进入途径所致。值得注意的是,具有 S 基因突变的病毒迅速出现并成为包括 Vero 细胞在内的 TMPRSS2 缺陷细胞中主要的 SARS-CoV-2 变异株。本研究表明,S 蛋白多碱性裂解基序是 SARS-CoV-2 进入和细胞嗜性的关键因素。因此,研究人员应该警惕在组织培养传代的病毒株中出现新的 S 基因突变的可能性。

https://cdn.ncbi.nlm.nih.gov/pmc/blobs/9014/7853460/c2ad4752a62f/ppat.1009233.g001.jpg

文献AI研究员

20分钟写一篇综述,助力文献阅读效率提升50倍。

立即体验

用中文搜PubMed

大模型驱动的PubMed中文搜索引擎

马上搜索

文档翻译

学术文献翻译模型,支持多种主流文档格式。

立即体验