Suppr超能文献

CD8+CD103+组织驻留记忆 T 细胞在皮肤鳞状细胞癌中传递降低的保护性免疫。

CD8+CD103+ tissue-resident memory T cells convey reduced protective immunity in cutaneous squamous cell carcinoma.

机构信息

Dermatopharmacology, Faculty of Medicine, University of Southampton, Southampton, UK.

Dermatology, University Hospital Southampton NHS Foundation Trust, Southampton, UK.

出版信息

J Immunother Cancer. 2021 Jan;9(1). doi: 10.1136/jitc-2020-001807.

Abstract

BACKGROUND

Tumor infiltrating lymphocytes play a key role in antitumor responses; however, while several memory T-cell subtypes have been reported in inflammatory and neoplastic conditions, the proportional representation of the different subsets of memory T cells and their functional significance in cancer is unclear. Keratinocyte skin cancer is one of the most common cancers globally, with cutaneous squamous cell cancer (cSCC) among the most frequent malignancies capable of metastasis.

METHODS

Memory T-cell subsets were delineated in human cSCCs and, for comparison, in non-lesional skin and blood using flow cytometry. Immunohistochemistry was conducted to quantify CD103+ cells in primary human cSCCs which had metastasized (P-M) and primary cSCCs which had not metastasized (P-NM). TIMER2.0 (timer.cistrome.org) was used to analyze TCGA cancer survival data based on expression. Immunofluorescence microscopy was performed to determine frequencies of CD8+CD103+ cells in P-M and P-NM cSCCs.

RESULTS

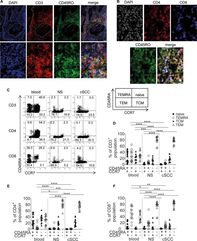
Despite intertumoral heterogeneity, most cSCC T cells were CCR7-/CD45RA- effector/resident memory (TRM) lymphocytes, with naive, CD45RA+/CCR7- effector memory re-expressing CD45RA, CCR7+/L-selectin+ central memory and CCR7+/L-selectin- migratory memory lymphocytes accounting for smaller T-cell subsets. The cSCC CD8+ T-cell population contained a higher proportion of CD69+/CD103+ TRMs than that in non-lesional skin and blood. These cSCC CD69+/CD103+ TRMs exhibited increased IL-10 production, and higher CD39, CTLA-4 and PD-1 expression compared with CD103- TRMs in the tumor. CD103+ cells were more frequent in P-M than P-NM cSCCs. Analysis of TCGA data demonstrated that high expression of (encoding CD103) was associated with reduced survival in primary cutaneous melanoma, breast carcinoma, renal cell carcinoma, kidney chromophobe cancer, adrenocortical carcinoma and lower grade glioma. Immunofluorescence microscopy showed that the majority of CD103 was present on CD8+ T cells and that CD8+CD103+ cells were significantly more frequent in P-M than P-NM cSCCs.

CONCLUSION

These results highlight CD8+CD103+ TRMs as an important functional T-cell subset associated with poorer clinical outcome in this cancer.

摘要

背景

肿瘤浸润淋巴细胞在抗肿瘤反应中起着关键作用;然而,尽管在炎症和肿瘤性疾病中已经报道了几种记忆 T 细胞亚型,但不同记忆 T 细胞亚群的比例及其在癌症中的功能意义尚不清楚。角质形成细胞皮肤癌是全球最常见的癌症之一,皮肤鳞状细胞癌(cSCC)是最常见的能够转移的恶性肿瘤之一。

方法

使用流式细胞术在人 cSCC 中以及非病变皮肤和血液中描绘记忆 T 细胞亚群。进行免疫组织化学以定量原发性已转移(P-M)和原发性未转移(P-NM)cSCC 中 CD103+细胞。使用 TIMER2.0(timer.cistrome.org)根据 表达分析 TCGA 癌症生存数据。进行免疫荧光显微镜检查以确定 P-M 和 P-NM cSCC 中 CD8+CD103+细胞的频率。

结果

尽管存在肿瘤间异质性,但大多数 cSCC T 细胞是 CCR7-/CD45RA-效应/驻留记忆(TRM)淋巴细胞,具有幼稚、CD45RA+/CCR7-效应记忆重新表达 CD45RA、CCR7+/L-选择素+中央记忆和 CCR7+/L-选择素-迁移记忆淋巴细胞。cSCC CD8+T 细胞群中 CD69+/CD103+TRM 的比例高于非病变皮肤和血液中的比例。与肿瘤中的 CD103-TRM 相比,这些 cSCC CD69+/CD103+TRM 表现出增加的 IL-10 产生,以及更高的 CD39、CTLA-4 和 PD-1 表达。与 P-NM cSCC 相比,CD103+细胞在 P-M cSCC 中更为频繁。TCGA 数据分析表明,高表达 (编码 CD103)与原发性皮肤黑色素瘤、乳腺癌、肾细胞癌、肾嫌色细胞癌、肾上腺皮质癌和低级别胶质瘤的生存率降低相关。免疫荧光显微镜检查显示,大多数 CD103 存在于 CD8+T 细胞上,并且 CD8+CD103+细胞在 P-M cSCC 中明显比 P-NM cSCC 更为频繁。

结论

这些结果强调了 CD8+CD103+TRM 作为与癌症中较差临床结果相关的重要功能 T 细胞亚群。

https://cdn.ncbi.nlm.nih.gov/pmc/blobs/3e12/7825273/e0c4b0e10d27/jitc-2020-001807f01.jpg

文献AI研究员

20分钟写一篇综述,助力文献阅读效率提升50倍。

立即体验

用中文搜PubMed

大模型驱动的PubMed中文搜索引擎

马上搜索

文档翻译

学术文献翻译模型,支持多种主流文档格式。

立即体验