Suppr超能文献

与 COVID-19 严重程度相关的单核吞噬细胞景观的主要改变。

Major alterations in the mononuclear phagocyte landscape associated with COVID-19 severity.

机构信息

Center for Infectious Medicine, Department of Medicine Huddinge, Karolinska Institutet, Karolinska University Hospital, 171 77 Stockholm, Sweden;

Childhood Cancer Research Unit, Department of Women's and Children's Health, Karolinska Institutet, 171 77 Stockholm, Sweden.

出版信息

Proc Natl Acad Sci U S A. 2021 Feb 9;118(6). doi: 10.1073/pnas.2018587118.

Abstract

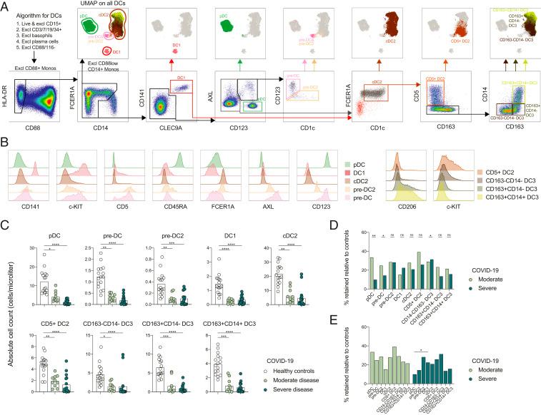
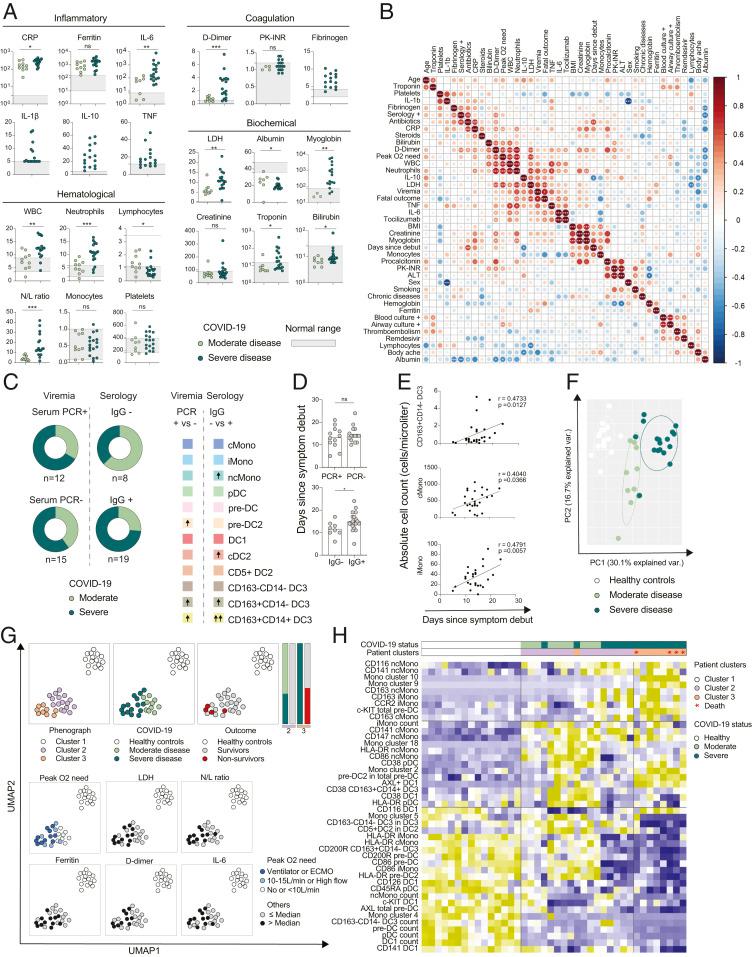
Dendritic cells (DCs) and monocytes are crucial mediators of innate and adaptive immune responses during viral infection, but misdirected responses by these cells may contribute to immunopathology. Here, we performed high-dimensional flow cytometry-analysis focusing on mononuclear phagocyte (MNP) lineages in SARS-CoV-2-infected patients with moderate and severe COVID-19. We provide a deep and comprehensive map of the MNP landscape in COVID-19. A redistribution of monocyte subsets toward intermediate monocytes and a general decrease in circulating DCs was observed in response to infection. Severe disease coincided with the appearance of monocytic myeloid-derived suppressor cell-like cells and a higher frequency of pre-DC2. Furthermore, phenotypic alterations in MNPs, and their late precursors, were cell-lineage-specific and associated either with the general response against SARS-CoV-2 or COVID-19 severity. This included an interferon-imprint in DC1s observed in all patients and a decreased expression of the coinhibitory molecule CD200R in pre-DCs, DC2s, and DC3 subsets of severely sick patients. Finally, unsupervised analysis revealed that the MNP profile, alone, pointed to a cluster of COVID-19 nonsurvivors. This study provides a reference for the MNP response to SARS-CoV-2 infection and unravels mononuclear phagocyte dysregulations associated with severe COVID-19.

摘要

树突状细胞 (DCs) 和单核细胞是病毒感染期间固有和适应性免疫反应的关键介质,但这些细胞的不当反应可能导致免疫病理学。在这里,我们对中度和重度 COVID-19 的 SARS-CoV-2 感染患者进行了单核细胞吞噬细胞 (MNP) 谱系的高维流式细胞术分析。我们提供了 COVID-19 中 MNP 景观的深度和全面图谱。感染后观察到单核细胞亚群向中间单核细胞的重新分布和循环 DCs 的普遍减少。严重疾病与单核细胞髓系来源的抑制性细胞样细胞的出现和预 DC2 的更高频率同时发生。此外,MNPs 及其晚期前体的表型改变是细胞谱系特异性的,与针对 SARS-CoV-2 的一般反应或 COVID-19 的严重程度相关。这包括所有患者中观察到的 DC1s 中的干扰素印记和重病患者的预 DC、DC2 和 DC3 亚群中抑制性分子 CD200R 的表达降低。最后,无监督分析表明,MNP 谱本身就指向 COVID-19 非幸存者的聚类。这项研究为 SARS-CoV-2 感染的 MNP 反应提供了参考,并揭示了与严重 COVID-19 相关的单核吞噬细胞失调。

https://cdn.ncbi.nlm.nih.gov/pmc/blobs/c12c/8017719/ba86d0b66c4a/pnas.2018587118fig01.jpg

文献AI研究员

20分钟写一篇综述,助力文献阅读效率提升50倍。

立即体验

用中文搜PubMed

大模型驱动的PubMed中文搜索引擎

马上搜索

文档翻译

学术文献翻译模型,支持多种主流文档格式。

立即体验