Suppr超能文献

PD-L1 在 EBV 阳性胃癌中的过表达是由独特的基因组或表观基因组机制引起的。

PD-L1 overexpression in EBV-positive gastric cancer is caused by unique genomic or epigenomic mechanisms.

机构信息

Department of Gastrointestinal Tract Surgery, Fukushima Medical University School of Medicine, 1 Hikarigaoka, Fukushima, 960-1295, Japan.

Department of Medical Electrophysiology, Fukushima Medical University School of Medicine, Fukushima, 960-1295, Japan.

出版信息

Sci Rep. 2021 Jan 21;11(1):1982. doi: 10.1038/s41598-021-81667-w.

Abstract

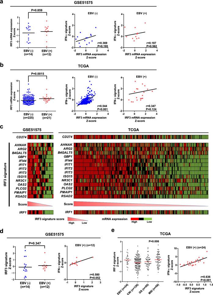
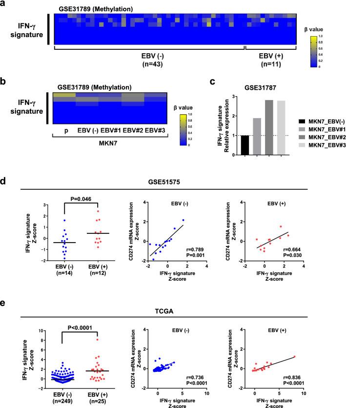
Epstein-Barr virus-positive gastric cancer [EBV (+) GC] is a distinct GC subtype with unique genetic and epigenetic aberrations. Here, we examined resected GC samples and publicly available microarray data and The Cancer Genome Atlas (TCGA) database to identify the mechanism underlying overexpression of PD-L1 in EBV (+) GC. We found that high levels of PD-L1 overexpression in EBV (+) GC were caused by focal amplification of CD274. By contrast, relatively high expression of PD-L1 in tumor tissue and infiltrating immune cells correlated with CD8 lymphocyte infiltration and IFN-γ expression via IRF3 activation. Since we reported previously that PD-L1 expression is associated both with the presence of CD8 T cells in the tumor microenvironment and with IFN-γ expression in GC, we examined a database to see whether IFN-γ-associated overexpression of PD-L1 plays a significant role in EBV (+) GC. Immunohistochemical staining showed that expression of the IRF3 signature in clinical GC samples was higher in EBV (+) than in EBV (-) cases. The data presented herein reveal a unique dual mechanism underlying PD-L1 overexpression in EBV (+) GC: high focal amplification of CD274 or IFN-γ-mediated signaling via activation of IRF3.

摘要

EBV(+)GC 是一种独特的 GC 亚型,具有独特的遗传和表观遗传异常。在这里,我们检查了切除的 GC 样本和公开的微阵列数据以及癌症基因组图谱 (TCGA) 数据库,以确定 EBV(+)GC 中 PD-L1 过表达的机制。我们发现 EBV(+)GC 中 PD-L1 的高表达是由 CD274 的局灶性扩增引起的。相比之下,肿瘤组织和浸润免疫细胞中相对较高的 PD-L1 表达与 CD8 淋巴细胞浸润和 IFN-γ 表达通过 IRF3 激活相关。由于我们之前报道 PD-L1 的表达与肿瘤微环境中 CD8 T 细胞的存在以及 GC 中的 IFN-γ 表达相关,我们检查了一个数据库,以确定 IFN-γ 相关的 PD-L1 过表达是否在 EBV(+)GC 中发挥重要作用。免疫组化染色显示,IRF3 特征在 EBV(+)GC 临床样本中的表达高于 EBV(-)病例。本文提供的数据揭示了 EBV(+)GC 中 PD-L1 过表达的独特双重机制:CD274 的高局灶性扩增或通过 IRF3 激活的 IFN-γ 介导的信号。

https://cdn.ncbi.nlm.nih.gov/pmc/blobs/ba7c/7820576/a862f9b4969c/41598_2021_81667_Fig1a_HTML.jpg

文献AI研究员

20分钟写一篇综述,助力文献阅读效率提升50倍。

立即体验

用中文搜PubMed

大模型驱动的PubMed中文搜索引擎

马上搜索

文档翻译

学术文献翻译模型,支持多种主流文档格式。

立即体验