Suppr超能文献

沉默 PCBP2 可使促结缔组织增生性基质正常化,并提高胰腺癌化疗的抗肿瘤活性。

Silencing PCBP2 normalizes desmoplastic stroma and improves the antitumor activity of chemotherapy in pancreatic cancer.

机构信息

Division of Pharmacology and Pharmaceutical Sciences, School of Pharmacy, University of Missouri-Kansas City, 2464 Charlotte Street, Kansas City, MO 64108, USA.

Department of Surgery, School of Medicine, University of Missouri, One Hospital Drive, Columbia, MO 65212.

出版信息

Theranostics. 2021 Jan 1;11(5):2182-2200. doi: 10.7150/thno.53102. eCollection 2021.

Abstract

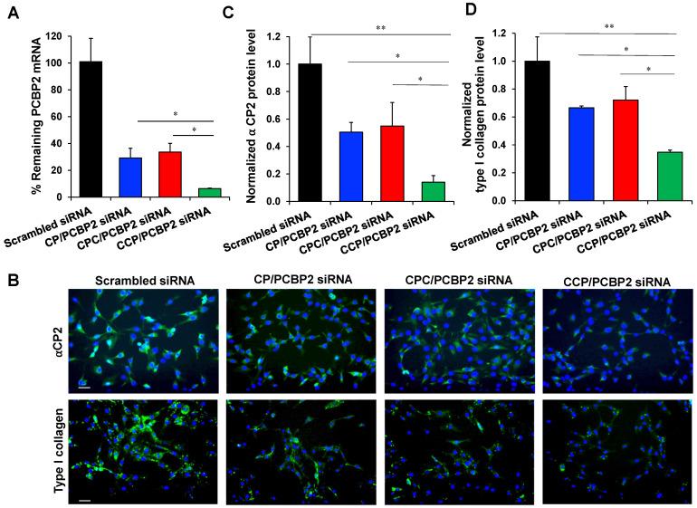
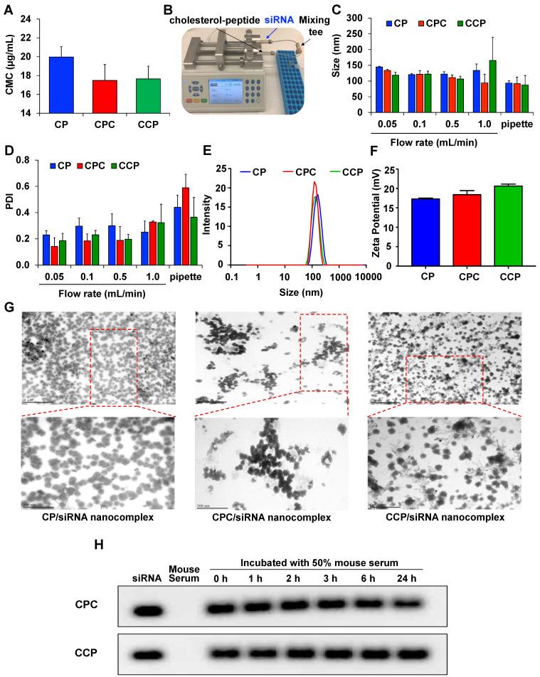
Dense desmoplastic stroma is a fundamental characteristic of pancreatic ductal adenocarcinoma (PDAC) and comprises up to 80% of the tumor mass. Type I collagen is the major component of the extracellular matrix (ECM), which acts as a barrier to impede the delivery of drugs into the tumor microenvironment. While the strategy to deplete PDAC stroma has failed in clinical trials, normalization of the stroma to allow chemotherapy to kill the tumor cells in the "nest" could be a promising strategy for PDAC therapy. We hypothesize that silencing the poly(rC)-binding protein 2 (αCP2, encoded by the PCBP2 gene) leads to the destabilization and normalization of type I collagen in the PDAC stroma. We develop a micro-flow mixing method to fabricate a peptide-based core-stabilized PCBP2 siRNA nanocomplex to reverse the accumulation of type I collagen in PDAC tumor stroma. Various studies were performed to evaluate the silencing activity, cellular uptake, serum stability, and tumor penetration of the PCBP2 siRNA nanocomplex. We also investigated the penetration of small molecules in stroma-rich pancreatic cancer spheroids after the treatment with the PCBP2 siRNA nanocomplex. The anti-tumor activity of the PCBP2 siRNA nanocomplex and its combination with gemcitabine was evaluated in an orthotopic stroma-rich pancreatic cancer mouse model. Silencing the PCBP2 gene using siRNA reverses the accumulation of type I collagen in human pancreatic stellate cells (PSCs) and mouse NIH 3T3 fibroblast cells. The siRNA nanocomplex significantly reduces ECM production and enhances drug penetration through desmoplastic tumor stroma. The combination of gemcitabine with the PCBP2 siRNA nanocomplex markedly suppresses the tumor progression in a desmoplastic PDAC orthotopic mouse model. This approach provides a new therapeutic avenue to improve the antitumor efficacy of PDAC therapies by normalizing tumor stroma using the PCBP2 siRNA nanocomplex.

摘要

致密的促结缔组织增生性基质是胰腺导管腺癌 (PDAC) 的基本特征,占肿瘤质量的高达 80%。I 型胶原是细胞外基质 (ECM) 的主要成分,它作为一种屏障,阻碍药物进入肿瘤微环境。虽然耗尽 PDAC 基质的策略在临床试验中失败了,但使基质正常化以允许化疗杀死“巢”中的肿瘤细胞可能是 PDAC 治疗的一种有前途的策略。我们假设沉默聚 (rC)-结合蛋白 2(αCP2,由 PCBP2 基因编码)会导致 PDAC 基质中 I 型胶原的不稳定性和正常化。我们开发了一种微流混合方法来制备基于肽的核心稳定的 PCBP2 siRNA 纳米复合物,以逆转 PDAC 肿瘤基质中 I 型胶原的积累。进行了各种研究来评估 PCBP2 siRNA 纳米复合物的沉默活性、细胞摄取、血清稳定性和肿瘤穿透性。我们还研究了在用 PCBP2 siRNA 纳米复合物处理后富含基质的胰腺癌细胞球体中小分子的穿透性。在富含基质的胰腺癌细胞小鼠模型中,评估了 PCBP2 siRNA 纳米复合物及其与吉西他滨的联合治疗的抗肿瘤活性。使用 siRNA 沉默 PCBP2 基因可逆转人胰腺星状细胞 (PSC) 和小鼠 NIH 3T3 成纤维细胞中 I 型胶原的积累。siRNA 纳米复合物可显著减少 ECM 的产生并增强药物通过致密肿瘤基质的穿透性。吉西他滨与 PCBP2 siRNA 纳米复合物的联合使用可显著抑制富含基质的 PDAC 原位小鼠模型中的肿瘤进展。该方法通过使用 PCBP2 siRNA 纳米复合物使肿瘤基质正常化,为提高 PDAC 治疗的抗肿瘤疗效提供了新的治疗途径。

https://cdn.ncbi.nlm.nih.gov/pmc/blobs/774a/7797682/5e09ab5a8868/thnov11p2182g001.jpg

文献AI研究员

20分钟写一篇综述,助力文献阅读效率提升50倍。

立即体验

用中文搜PubMed

大模型驱动的PubMed中文搜索引擎

马上搜索

文档翻译

学术文献翻译模型,支持多种主流文档格式。

立即体验