Suppr超能文献

对人畜共患冠状病毒的密码子使用分析显示,SARS-CoV-2 对人类的适应性较低。

Codon usage analysis of zoonotic coronaviruses reveals lower adaptation to humans by SARS-CoV-2.

机构信息

Center for Emerging and Zoonotic Diseases, College of Veterinary Medicine, South China Agricultural University, Guangzhou 510642, China; Guangdong Laboratory for Lingnan Modern Agriculture, Guangzhou 510642, China.

出版信息

Infect Genet Evol. 2021 Apr;89:104736. doi: 10.1016/j.meegid.2021.104736. Epub 2021 Jan 28.

Abstract

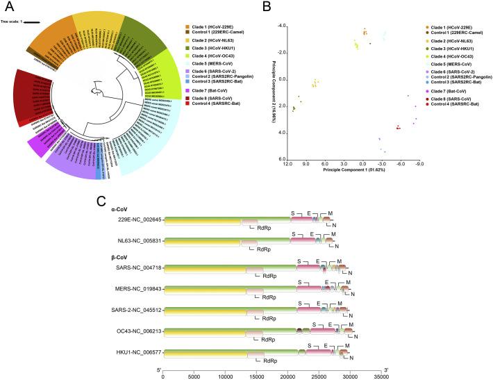
Since 2002, the world has witnessed major outbreaks of acute respiratory illness by three zoonotic coronaviruses (CoVs), which differ from each other in pathogenicity. Reasons for the lower pathogenicity of SARS-CoV-2 than the other two zoonotic coronaviruses, SARS-CoV and MERS-CoV, are not well understood. We herein compared the codon usage patterns of the three zoonotic CoVs causing severe acute respiratory syndromes and four human-specific CoVs (NL63, 229E, OC43, and HKU1) causing mild diseases. We found that the seven viruses have different codon usages, with SARS-CoV-2 having the lowest effective number of codons (ENC) among the zoonotic CoVs. Human codon adaptation index (CAI) analysis revealed that the CAI value of SARS-CoV-2 is the lowest among the zoonotic CoVs. The ENC and CAI values of SARS-CoV-2 were more similar to those of the less-pathogenic human-specific CoVs. To further investigate adaptive evolution within SARS-CoV-2, we examined codon usage patterns in 3573 genomes of SARS-CoV-2 collected over the initial 4 months of the pandemic. We showed that the ENC values and the CAI values of SARS-CoV-2 were decreasing over the period. The low ENC and CAI values could be responsible for the lower pathogenicity of SARS-CoV-2. While mutational pressure appears to shape codon adaptation in the overall genomes of SARS-CoV-2 and other zoonotic CoVs, the E gene of SARS-CoV-2, which has the highest codon usage bias, appears to be under strong natural selection. Data from the study contribute to our understanding of the pathogenicity and evolution of SARS-CoV-2 in humans.

摘要

自 2002 年以来,世界已经见证了三种人畜共患冠状病毒(CoV)引起的急性呼吸道疾病的重大爆发,这三种病毒在致病性上有所不同。导致 SARS-CoV-2 的致病性低于另外两种人畜共患冠状病毒 SARS-CoV 和 MERS-CoV 的原因尚未得到很好的理解。我们在此比较了引起严重急性呼吸综合征的三种人畜共患 CoV 和引起轻度疾病的四种人类特异性 CoV(NL63、229E、OC43 和 HKU1)的密码子使用模式。我们发现,这七种病毒的密码子使用方式不同,其中 SARS-CoV-2 的有效密码子数(ENC)在人畜共患 CoV 中最低。人类密码子适应指数(CAI)分析表明,SARS-CoV-2 的 CAI 值在人畜共患 CoV 中最低。SARS-CoV-2 的 ENC 和 CAI 值与致病性较低的人类特异性 CoV 更相似。为了进一步研究 SARS-CoV-2 内的适应性进化,我们检查了在大流行最初 4 个月内收集的 3573 个 SARS-CoV-2 基因组中的密码子使用模式。我们表明,SARS-CoV-2 的 ENC 值和 CAI 值在此期间呈下降趋势。低 ENC 和 CAI 值可能是 SARS-CoV-2 致病性较低的原因。虽然突变压力似乎塑造了 SARS-CoV-2 和其他人畜共患 CoV 的整体基因组中的密码子适应,但 SARS-CoV-2 的 E 基因具有最高的密码子使用偏好性,似乎受到强烈的自然选择。该研究的数据有助于我们理解 SARS-CoV-2 在人类中的致病性和进化。

https://cdn.ncbi.nlm.nih.gov/pmc/blobs/ce84/7843097/156a8f3fddc9/gr1_lrg.jpg

文献AI研究员

20分钟写一篇综述,助力文献阅读效率提升50倍。

立即体验

用中文搜PubMed

大模型驱动的PubMed中文搜索引擎

马上搜索

文档翻译

学术文献翻译模型,支持多种主流文档格式。

立即体验