Suppr超能文献

人脐带间充质干细胞外泌体通过miRNA-100-5p/FOXO3/NLRP3途径保护心肌细胞免受缺氧/复氧诱导的焦亡

Exosomes of Human Umbilical Cord MSCs Protect Against Hypoxia/Reoxygenation-Induced Pyroptosis of Cardiomyocytes via the miRNA-100-5p/FOXO3/NLRP3 Pathway.

作者信息

Liang Chenyu, Liu Yang, Xu Huifeng, Huang Junling, Shen Yi, Chen Faxiu, Luo Ming

机构信息

Department of Cardiology, Tongji Hospital, Tongji University School of Medicine, Shanghai, China.

Department of Geriatrics, Tongji Hospital, Tongji University School of Medicine, Shanghai, China.

出版信息

Front Bioeng Biotechnol. 2021 Jan 15;8:615850. doi: 10.3389/fbioe.2020.615850. eCollection 2020.

Abstract

BACKGROUND

Acute myocardial infarction (AMI) is one of the leading causes of morbidity and death worldwide. Studies have indicated that microRNAs in mesenchymal stem cell (MSC)-derived exosomes are crucial for treating various diseases.

METHODS

Human umbilical cord MSC (hucMSC)-derived exosomes (hucMSC-exo) were isolated and used to treat cardiomyocytes that underwent hypoxia/reoxygenation (H/R) injury. Bioluminescence assessment was used to study binding of miRNA to its targeting gene.

RESULTS

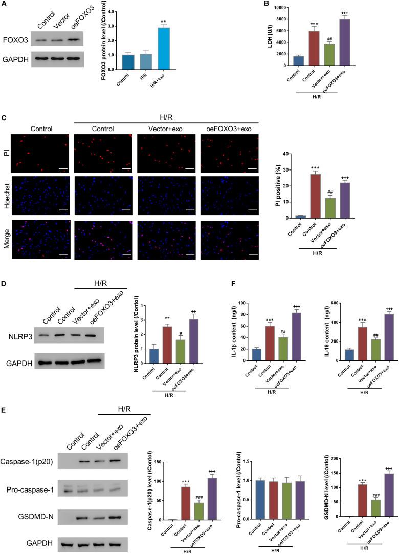
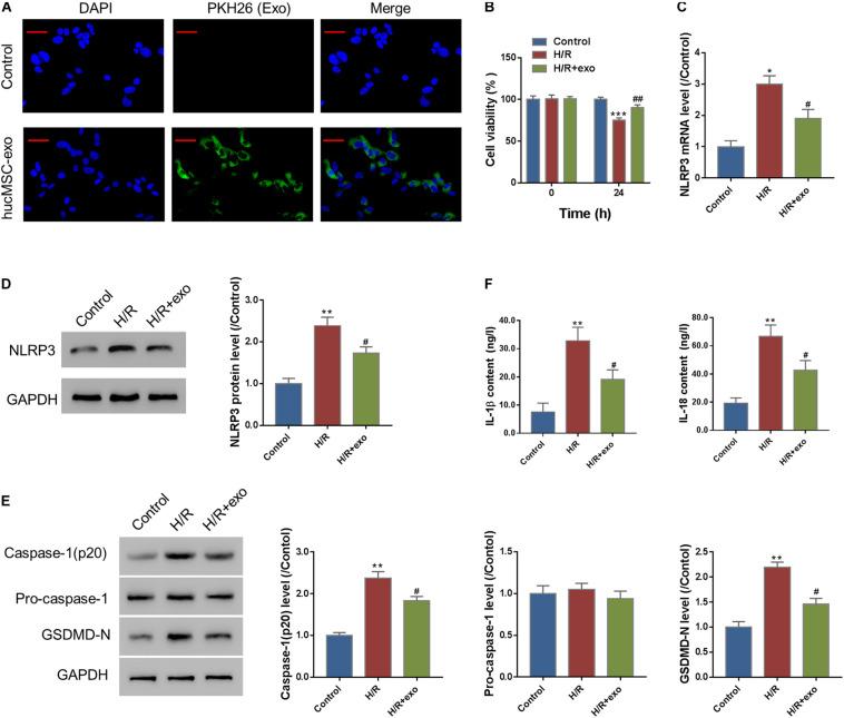
We found that H/R decreased the viability of AC16 cells, increased the expression of NLRP3, and activated caspase-1(p20) and GSDMD-N as well as release of IL-1β and IL-18, and such effects were abolished by administration of hucMSC-exo. Administration of exosomes from negative scramble miRNA (NC)-transfected hucMSCs blocked H/R-caused lactate dehydrogenase release, pyroptosis, and over-regulation of NLRP3 and activated caspase-1(p20) and GSDMD-N as well as release of IL-1β and IL-18. More importantly, in comparison to exsomes from NC-transfected hucMSCs, exsomes from miR-100-5p-overexpressing hucMSCs had more obvious effects, and those from miR-100-5p-inhibitor-transfected hucMSCs showed fewer effects. Functional study showed that miR-100-5p bound to the 3'-untranslated region (3'-UTR) of FOXO3 to suppress its transcription. Moreover, overexpression of FOXO3 abolished the protective effects of miR-100-5p.

CONCLUSION

Enriched miR-100-5p in hucMSC-exo suppressed FOXO3 expression to inhibit NLRP3 inflammasome activation and suppress cytokine release and, therefore, protected cardiomyocytes from H/R-induced pyroptosis and injury.

摘要

背景

急性心肌梗死(AMI)是全球发病和死亡的主要原因之一。研究表明,间充质干细胞(MSC)来源的外泌体中的微小RNA对治疗各种疾病至关重要。

方法

分离人脐带间充质干细胞(hucMSC)来源的外泌体(hucMSC-exo),用于治疗经历缺氧/复氧(H/R)损伤的心肌细胞。采用生物发光评估法研究微小RNA与其靶向基因的结合。

结果

我们发现,H/R降低了AC16细胞的活力,增加了NLRP3的表达,激活了半胱天冬酶-1(p20)和GSDMD-N以及白细胞介素-1β和白细胞介素-18的释放,而给予hucMSC-exo可消除这些影响。给予阴性对照微小RNA(NC)转染的hucMSC来源的外泌体可阻止H/R诱导的乳酸脱氢酶释放、细胞焦亡以及NLRP3的过度调节,并激活半胱天冬酶-1(p20)和GSDMD-N以及白细胞介素-1β和白细胞介素-18的释放。更重要的是,与NC转染的hucMSC来源的外泌体相比,过表达miR-100-5p的hucMSC来源的外泌体具有更明显的作用,而miR-100-5p抑制剂转染的hucMSC来源的外泌体作用较小。功能研究表明,miR-100-5p与FOXO3的3'-非翻译区(3'-UTR)结合以抑制其转录。此外,FOXO3的过表达消除了miR-100-5p的保护作用。

结论

hucMSC-exo中富集的miR-100-5p抑制FOXO3表达,从而抑制NLRP3炎性小体激活,抑制细胞因子释放,进而保护心肌细胞免受H/R诱导的细胞焦亡和损伤。

https://cdn.ncbi.nlm.nih.gov/pmc/blobs/990b/7844314/8f889706ac62/fbioe-08-615850-g001.jpg

文献AI研究员

20分钟写一篇综述,助力文献阅读效率提升50倍。

立即体验

用中文搜PubMed

大模型驱动的PubMed中文搜索引擎

马上搜索

文档翻译

学术文献翻译模型,支持多种主流文档格式。

立即体验