Suppr超能文献

N-乙酰葡糖胺化通过抑制坏死性凋亡改善阿尔茨海默病的病理表现。

-GlcNAcylation ameliorates the pathological manifestations of Alzheimer's disease by inhibiting necroptosis.

作者信息

Park Jinsu, Ha Hee-Jin, Chung Eun Seon, Baek Seung Hyun, Cho Yoonsuk, Kim Hark Kyun, Han Jihoon, Sul Jae Hoon, Lee Jeongmi, Kim Eunae, Kim Junsik, Yang Yong Ryoul, Park Mikyoung, Kim Sung Hyun, Arumugam Thiruma V, Jang Hyemin, Seo Sang Won, Suh Pann-Ghill, Jo Dong-Gyu

机构信息

School of Pharmacy, Sungkyunkwan University, Suwon 16419, Korea.

Department of Health Science and Technology, Sungkyunkwan University, Seoul 06351, Korea.

出版信息

Sci Adv. 2021 Jan 13;7(3). doi: 10.1126/sciadv.abd3207. Print 2021 Jan.

Abstract

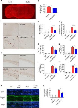
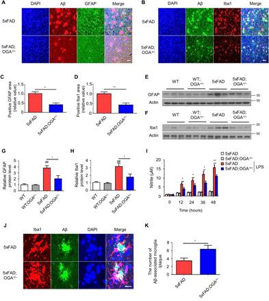
-GlcNAcylation (-linked β--acetylglucosaminylation) is notably decreased in Alzheimer's disease (AD) brain. Necroptosis is activated in AD brain and is positively correlated with neuroinflammation and tau pathology. However, the links among altered -GlcNAcylation, β-amyloid (Aβ) accumulation, and necroptosis are unclear. Here, we found that -GlcNAcylation plays a protective role in AD by inhibiting necroptosis. Necroptosis was increased in AD patients and AD mouse model compared with controls; however, decreased necroptosis due to -GlcNAcylation of RIPK3 (receptor-interacting serine/threonine protein kinase 3) was observed in 5xFAD mice with insufficient -linked β--acetylglucosaminase. -GlcNAcylation of RIPK3 suppresses phosphorylation of RIPK3 and its interaction with RIPK1. Moreover, increased -GlcNAcylation ameliorated AD pathology, including Aβ burden, neuronal loss, neuroinflammation, and damaged mitochondria and recovered the M2 phenotype and phagocytic activity of microglia. Thus, our data establish the influence of -GlcNAcylation on Aβ accumulation and neurodegeneration, suggesting -GlcNAcylation-based treatments as potential interventions for AD.

摘要

O-连接的β-N-乙酰葡糖胺化(O-GlcNAcylation)在阿尔茨海默病(AD)大脑中显著减少。坏死性凋亡在AD大脑中被激活,且与神经炎症和tau病理呈正相关。然而,O-GlcNAcylation改变、β-淀粉样蛋白(Aβ)积累和坏死性凋亡之间的联系尚不清楚。在此,我们发现O-GlcNAcylation通过抑制坏死性凋亡在AD中发挥保护作用。与对照组相比,AD患者和AD小鼠模型中的坏死性凋亡增加;然而,在具有不足的O-连接的β-N-乙酰葡糖胺酶的5xFAD小鼠中,观察到由于RIPK3(受体相互作用丝氨酸/苏氨酸蛋白激酶3)的O-GlcNAcylation导致坏死性凋亡减少。RIPK3的O-GlcNAcylation抑制RIPK3的磷酸化及其与RIPK1的相互作用。此外,增加的O-GlcNAcylation改善了AD病理,包括Aβ负担、神经元丢失、神经炎症和受损的线粒体,并恢复了小胶质细胞的M2表型和吞噬活性。因此,我们的数据确立了O-GlcNAcylation对Aβ积累和神经退行性变的影响,表明基于O-GlcNAcylation的治疗作为AD的潜在干预措施。

https://cdn.ncbi.nlm.nih.gov/pmc/blobs/5157/7806231/0a348ddd0ab7/abd3207-F1.jpg

文献AI研究员

20分钟写一篇综述,助力文献阅读效率提升50倍。

立即体验

用中文搜PubMed

大模型驱动的PubMed中文搜索引擎

马上搜索

文档翻译

学术文献翻译模型,支持多种主流文档格式。

立即体验