Suppr超能文献

骨关节炎软骨下骨释放的外泌体促进软骨退化。

Osteoarthritic Subchondral Bone Release Exosomes That Promote Cartilage Degeneration.

机构信息

Department of Orthopaedic Surgery, the Second Xiangya Hospital, Central South University, Changsha 410011, China.

Institute of Health and Biomedical Innovation, School of Mechanical, Medical and Process Engineering, Queensland University of Technology, Brisbane 4059, Australia.

出版信息

Cells. 2021 Jan 28;10(2):251. doi: 10.3390/cells10020251.

Abstract

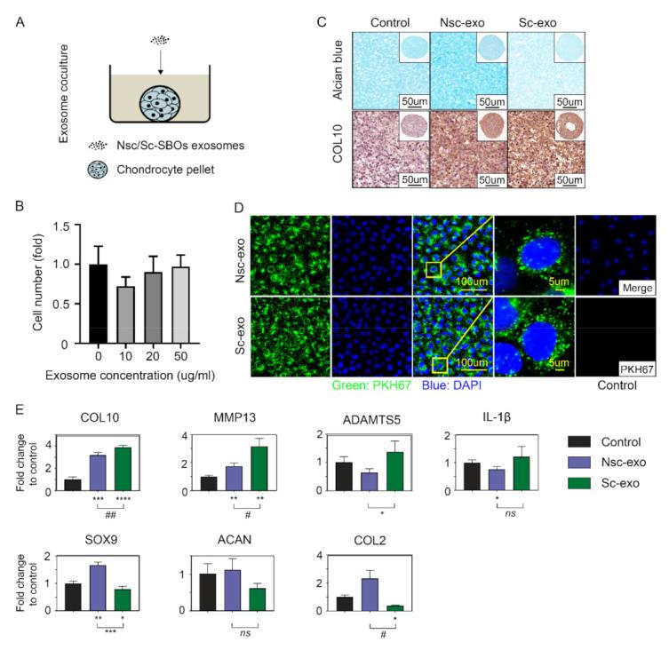
Altered subchondral bone and articular cartilage interactions have been implicated in the pathogenesis of osteoarthritis (OA); however, the mechanisms remain unknown. Exosomes are membrane-derived vesicles that have recently been recognized as important mediators of intercellular communication. Herein, we investigated if OA subchondral bone derived exosomes alter transcriptional and bioenergetic signatures of chondrocytes. Exosomes were isolated and purified from osteoblasts of nonsclerotic or sclerotic zones of human OA subchondral bone and their role on the articular cartilage chondrocytes was evaluated by measuring the extent of extracellular matrix production, cellular bioenergetics, and the expression of chondrocyte activity associated marker genes. Exosomal microRNAs were analyzed using RNA sequencing and validated by quantitative real-time PCR and loss-of-function. In coculture studies, chondrocytes internalized OA sclerotic subchondral bone osteoblast derived exosomes and triggered catabolic gene expression and reduced chondrocyte-specific marker expression a phenomenon that is often observed in OA cartilage. RNA sequencing and miRNA profiling have identified miR-210-5p, which is highly enriched in OA sclerotic subchondral bone osteoblast exosomes, triggered the catabolic gene expression in articular cartilage chondrocytes. Importantly, we demonstrate that miR-210-5p suppresses the oxygen consumption rate of chondrocytes, altering their bioenergetic state that is often observed in OA conditions. These effects were markedly inhibited by the addition of a miR-210-5p inhibitor. Our study indicates that exosomes released by OA sclerotic subchondral bone osteoblasts plays a critical role in progression of cartilage degeneration and might be a potential target for therapeutic intervention in OA.

摘要

软骨下骨和关节软骨相互作用的改变被认为与骨关节炎 (OA) 的发病机制有关;然而,其机制尚不清楚。外泌体是一种膜衍生的囊泡,最近被认为是细胞间通讯的重要介质。在此,我们研究了 OA 软骨下骨来源的外泌体是否改变软骨细胞的转录和生物能量特征。从人 OA 软骨下骨非硬化区或硬化区的成骨细胞中分离和纯化外泌体,并通过测量细胞外基质产生、细胞生物能量和与软骨细胞活性相关的标记基因的表达来评估其对关节软骨软骨细胞的作用。使用 RNA 测序分析外泌体中的 microRNAs,并通过定量实时 PCR 和功能丧失进行验证。在共培养研究中,软骨细胞内化了 OA 硬化软骨下骨成骨细胞来源的外泌体,并触发了分解代谢基因的表达,降低了软骨细胞特异性标记物的表达,这一现象在 OA 软骨中经常观察到。RNA 测序和 miRNA 分析鉴定了 miR-210-5p,它在 OA 硬化软骨下骨成骨细胞外泌体中高度富集,触发了关节软骨软骨细胞的分解代谢基因表达。重要的是,我们证明 miR-210-5p 抑制了软骨细胞的耗氧量,改变了它们在 OA 条件下经常观察到的生物能量状态。添加 miR-210-5p 抑制剂可显著抑制这些作用。我们的研究表明,OA 硬化软骨下骨成骨细胞释放的外泌体在软骨退化的进展中起着关键作用,可能是 OA 治疗干预的潜在靶点。

https://cdn.ncbi.nlm.nih.gov/pmc/blobs/5069/7911822/b0f1f454d320/cells-10-00251-g001.jpg

文献AI研究员

20分钟写一篇综述,助力文献阅读效率提升50倍。

立即体验

用中文搜PubMed

大模型驱动的PubMed中文搜索引擎

马上搜索

文档翻译

学术文献翻译模型,支持多种主流文档格式。

立即体验