Suppr超能文献

系统评价可穿戴下肢外骨骼在神经肌肉障碍步态训练中的应用。

Systematic review on wearable lower-limb exoskeletons for gait training in neuromuscular impairments.

机构信息

Biomechanical Engineering Lab, Department of Mechanical Engineering and Research Center for Biomedical Engineering, Universitat Politècnica de Catalunya, Diagonal 647, 08028, Barcelona, Spain.

Institut de Recerca Sant Joan de Déu, Santa Rosa 39-57, 08950, Esplugues de Llobregat, Spain.

出版信息

J Neuroeng Rehabil. 2021 Feb 1;18(1):22. doi: 10.1186/s12984-021-00815-5.

Abstract

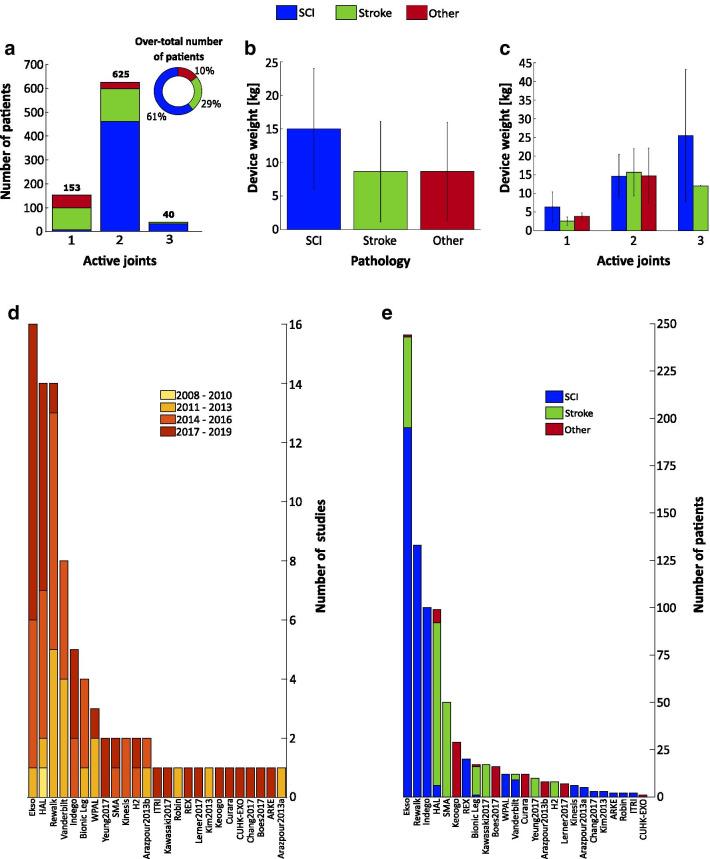
Gait disorders can reduce the quality of life for people with neuromuscular impairments. Therefore, walking recovery is one of the main priorities for counteracting sedentary lifestyle, reducing secondary health conditions and restoring legged mobility. At present, wearable powered lower-limb exoskeletons are emerging as a revolutionary technology for robotic gait rehabilitation. This systematic review provides a comprehensive overview on wearable lower-limb exoskeletons for people with neuromuscular impairments, addressing the following three questions: (1) what is the current technological status of wearable lower-limb exoskeletons for gait rehabilitation?, (2) what is the methodology used in the clinical validations of wearable lower-limb exoskeletons?, and (3) what are the benefits and current evidence on clinical efficacy of wearable lower-limb exoskeletons? We analyzed 87 clinical studies focusing on both device technology (e.g., actuators, sensors, structure) and clinical aspects (e.g., training protocol, outcome measures, patient impairments), and make available the database with all the compiled information. The results of the literature survey reveal that wearable exoskeletons have potential for a number of applications including early rehabilitation, promoting physical exercise, and carrying out daily living activities both at home and the community. Likewise, wearable exoskeletons may improve mobility and independence in non-ambulatory people, and may reduce secondary health conditions related to sedentariness, with all the advantages that this entails. However, the use of this technology is still limited by heavy and bulky devices, which require supervision and the use of walking aids. In addition, evidence supporting their benefits is still limited to short-intervention trials with few participants and diversity among their clinical protocols. Wearable lower-limb exoskeletons for gait rehabilitation are still in their early stages of development and randomized control trials are needed to demonstrate their clinical efficacy.

摘要

步态障碍会降低神经肌肉障碍患者的生活质量。因此,行走康复是对抗久坐生活方式、减少继发性健康问题和恢复腿部活动能力的主要重点之一。目前,可穿戴式动力下肢外骨骼作为机器人步态康复的一项革命性技术正在出现。本系统综述全面概述了用于神经肌肉障碍患者的可穿戴式下肢外骨骼,针对以下三个问题:(1)用于步态康复的可穿戴式下肢外骨骼的当前技术现状如何?(2) 可穿戴式下肢外骨骼的临床验证中使用了哪些方法学?(3) 可穿戴式下肢外骨骼的临床疗效的益处和现有证据是什么?我们分析了 87 项专注于设备技术(例如,执行器、传感器、结构)和临床方面(例如,训练方案、结果测量、患者障碍)的临床研究,并提供了包含所有编译信息的数据库。文献调查的结果表明,可穿戴式外骨骼具有许多应用的潜力,包括早期康复、促进体育锻炼以及在家中和社区中进行日常活动。同样,可穿戴式外骨骼可以提高非步行者的移动性和独立性,并可以减少与久坐相关的继发性健康问题,所有这些都带来了好处。然而,这项技术的使用仍然受到沉重和庞大的设备的限制,这些设备需要监督和使用助行器。此外,支持其益处的证据仍然仅限于少数参与者的短期干预试验和其临床方案的多样性。用于步态康复的可穿戴式下肢外骨骼仍处于发展的早期阶段,需要进行随机对照试验来证明其临床疗效。

https://cdn.ncbi.nlm.nih.gov/pmc/blobs/e039/7852187/f79261fa9d2c/12984_2021_815_Fig1_HTML.jpg

文献AI研究员

20分钟写一篇综述,助力文献阅读效率提升50倍。

立即体验

用中文搜PubMed

大模型驱动的PubMed中文搜索引擎

马上搜索

文档翻译

学术文献翻译模型,支持多种主流文档格式。

立即体验