Suppr超能文献

基于 ceRNA 网络构建和免疫浸润分析鉴定头颈部鳞状细胞癌的新型预后标志物。

Identification novel prognostic signatures for Head and Neck Squamous Cell Carcinoma based on ceRNA network construction and immune infiltration analysis.

机构信息

Department of Oncology, Tongji Hospital, Tongji Medical College, Huazhong University of Science and Technology, Wuhan, Hubei, 430030, P.R. China.

Department of Orthopedics, Tongji Hospital, Tongji Medical College, Huazhong University of Science and Technology, Wuhan, Hubei, 430030, P.R. China.

出版信息

Int J Med Sci. 2021 Jan 19;18(5):1297-1311. doi: 10.7150/ijms.53531. eCollection 2021.

Abstract

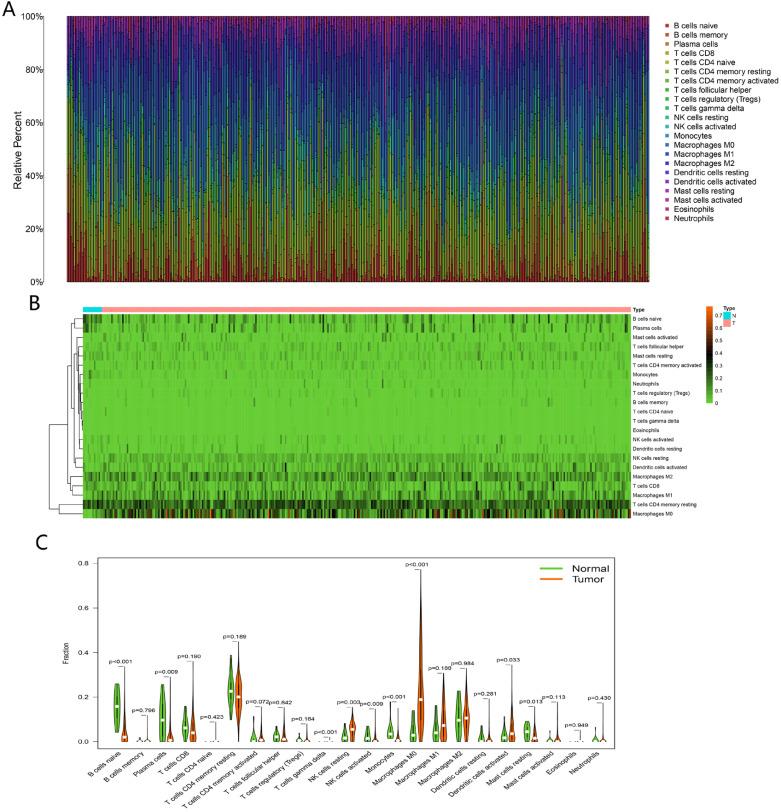
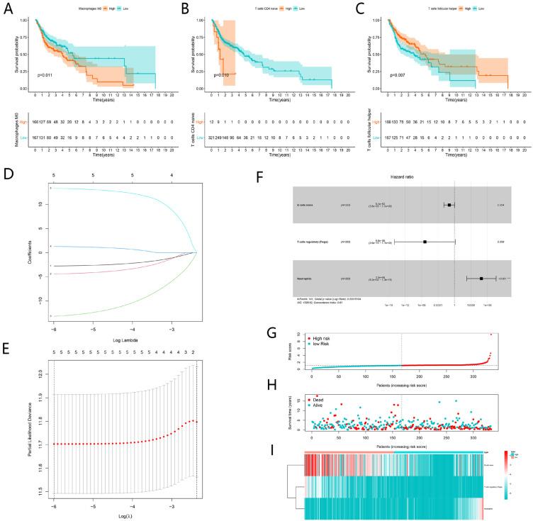
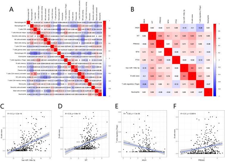
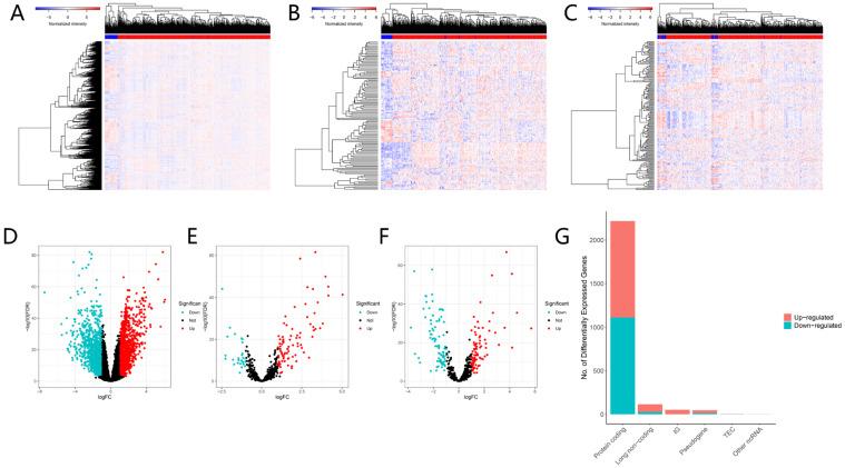
Head and neck squamous cell carcinoma (HNSCC) is a common malignancy with high mortality and morbidity worldwide, but the underlying biological mechanisms of molecules and tumor infiltrating-immune cells (TIICs) are still unknown. We obtained mRNAs, lncRNAs, and miRNAs expression profiles of 546 HNSCC from The Cancer Genome Atlas (TCGA) database to develop a ceRNA network. CIBERSORT was employed to estimate the fraction of 22 types of TIICs in HNSCC. Univariate and multivariate Cox regression and lasso regression analyses were used to develop prognostic signatures. Then, two novel risk signatures were constructed respectively based on six ceRNAs (ANLN, KIT, PRKAA2, NFIA, PTX3 and has-miR-148a-3p) and three immune cells (naïve B cells, regulatory T cells and Neutrophils). Kaplan-Meier (K-M) analysis and Cox regression analysis further proved that these two signatures were significant prognostic factors independent of multiple clinicopathological characteristics. Two nomograms were built based on ceRNAs-riskScore and TIICs-riskScore that could be used to predict the prognosis of HNSCC. Co-expression analysis showed significant correlations between miR-148a-3p and naive B cells, naive B cells and plasmas cells. Through construction of the ceRNA network and estimation of TIICs, we established two risk signatures and their nomograms with excellent utility, which indicated the potential molecular and cellular mechanisms, and predicted the prognosis of HNSCC.

摘要

头颈部鳞状细胞癌(HNSCC)是一种常见的恶性肿瘤,具有高死亡率和发病率,但其分子和肿瘤浸润免疫细胞(TIICs)的潜在生物学机制尚不清楚。我们从癌症基因组图谱(TCGA)数据库中获得了 546 例 HNSCC 的 mRNA、lncRNA 和 miRNA 表达谱,以构建 ceRNA 网络。CIBERSORT 用于估计 HNSCC 中 22 种 TIIC 类型的分数。单变量和多变量 Cox 回归和套索回归分析用于开发预后特征。然后,分别基于六个 ceRNA(ANLN、KIT、PRKAA2、NFIA、PTX3 和 has-miR-148a-3p)和三种免疫细胞(初始 B 细胞、调节性 T 细胞和中性粒细胞)构建了两个新的风险签名。Kaplan-Meier(K-M)分析和 Cox 回归分析进一步证明,这两个签名是独立于多种临床病理特征的显著预后因素。基于 ceRNAs-riskScore 和 TIICs-riskScore 构建了两个列线图,可以用于预测 HNSCC 的预后。共表达分析显示 miR-148a-3p 与初始 B 细胞、初始 B 细胞与浆细胞之间存在显著相关性。通过构建 ceRNA 网络和 TIICs 的估计,我们建立了两个风险签名及其具有优异实用性的列线图,这表明了潜在的分子和细胞机制,并预测了 HNSCC 的预后。

https://cdn.ncbi.nlm.nih.gov/pmc/blobs/b909/7847625/cfaf1ce93993/ijmsv18p1297g001.jpg

文献AI研究员

20分钟写一篇综述,助力文献阅读效率提升50倍。

立即体验

用中文搜PubMed

大模型驱动的PubMed中文搜索引擎

马上搜索

文档翻译

学术文献翻译模型,支持多种主流文档格式。

立即体验