Suppr超能文献

KIF13B 调控 VEGFR2 转运是湿性年龄相关性黄斑变性的一个新的治疗靶点。

VEGFR2 Trafficking by KIF13B Is a Novel Therapeutic Target for Wet Age-Related Macular Degeneration.

机构信息

Department of Pharmacology and Regenerative Medicine, University of Illinois College of Medicine, Chicago, Illinois, United States.

Department of Ophthalmology and Visual Sciences, University of Illinois College of Medicine, Chicago, Illinois, United States.

出版信息

Invest Ophthalmol Vis Sci. 2021 Feb 1;62(2):5. doi: 10.1167/iovs.62.2.5.

Abstract

PURPOSE

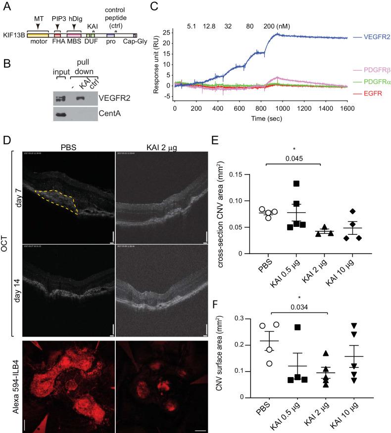
Vascular endothelial growth factor (VEGF) and its receptor VEGFR2 are promising therapeutic targets for wet age-related macular degeneration (AMD). As a topically applicable option, we developed the peptide KAI to selectively interfere with VEGFR2 trafficking to the cell surface where it receives VEGF. This study sought to determine the efficacy of KAI in the mouse model of choroidal neovascularization (CNV).

METHODS

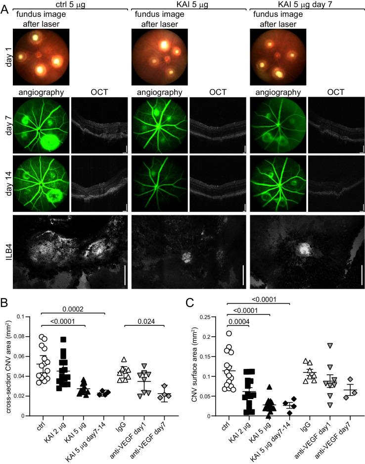
The specificity of KAI was tested by surface plasmon resonance. The drug delivery was analyzed by cryosection and the ELISA after treatment of KAI eyedrop to the mouse eyes. For the laser-induced CNV model, mice with laser-induced ruptures in Bruch's membrane received daily treatment of KAI eyedrop or control peptide. The other groups of mice received intravitreal injection of anti-VEGF or IgG control. After two weeks, CNV was quantified and compared.

RESULTS

First, we showed the specificity and high affinity of KAI to VEGFR2. Next, biodistribution revealed successful delivery of KAI eyedrop to the back of the mouse eyes. KAI significantly reduced the disease progression in laser-induced CNV. The comparison with current therapy suggests that KAI eyedrop is as effective as current therapy to prevent CNV in wet AMD. Moreover, the genetic deletion of a kinesin KIF13B, which mediates VEGFR2 trafficking to the cell surface, confirmed the pivotal role of KIF13B in disease progression of wet AMD and neovascularization from choroidal vessels.

CONCLUSIONS

Taken together, pharmacologic inhibition and genetic deletion complementarily suggest the therapeutic possibility of targeting VEGFR2 trafficking to inhibit pathological angiogenesis in wet AMD.

摘要

目的

血管内皮生长因子(VEGF)及其受体 VEGFR2 是湿性年龄相关性黄斑变性(AMD)有前途的治疗靶点。作为一种局部应用的选择,我们开发了肽 KAI 来选择性地干扰 VEGFR2 向细胞表面的转运,在那里它接收 VEGF。本研究旨在确定 KAI 在脉络膜新生血管化(CNV)小鼠模型中的疗效。

方法

通过表面等离子体共振测试 KAI 的特异性。通过冷冻切片和 KAI 滴眼剂处理后 ELISA 分析药物传递。对于激光诱导的 CNV 模型,接受 Bruch 膜激光破裂的小鼠每天接受 KAI 滴眼剂或对照肽治疗。其他组的小鼠接受抗 VEGF 或 IgG 对照的玻璃体内注射。两周后,定量和比较 CNV。

结果

首先,我们展示了 KAI 对 VEGFR2 的特异性和高亲和力。其次,生物分布显示 KAI 滴眼剂成功递送到小鼠眼睛的后部。KAI 显著减少了激光诱导的 CNV 的疾病进展。与当前疗法的比较表明,KAI 滴眼剂与当前疗法一样有效,可预防湿性 AMD 中的 CNV。此外,介导 VEGFR2 向细胞表面转运的驱动蛋白 KIF13B 的基因缺失证实了 KIF13B 在湿性 AMD 和脉络膜血管新生的疾病进展中的关键作用。

结论

总之,药理抑制和基因缺失互补地表明靶向 VEGFR2 转运以抑制湿性 AMD 病理性血管生成的治疗可能性。

https://cdn.ncbi.nlm.nih.gov/pmc/blobs/6d76/7862734/47ca499fe1ca/iovs-62-2-5-f001.jpg

文献AI研究员

20分钟写一篇综述,助力文献阅读效率提升50倍。

立即体验

用中文搜PubMed

大模型驱动的PubMed中文搜索引擎

马上搜索

文档翻译

学术文献翻译模型,支持多种主流文档格式。

立即体验