Suppr超能文献

磁共振波谱分析血管生成素变体和影响异常蛋白质寡聚化的 tRNA 产物。

NMR Characterization of Angiogenin Variants and tRNA Products Impacting Aberrant Protein Oligomerization.

机构信息

Dipartimento di Neuroscienze, Biomedicina e Movimento, Sezione di Chimica Biologica, Università di Verona, Strada Le Grazie 8, I-37134 Verona, Italy.

Instituto de Química Física "Rocasolano", Consejo Superior de Investigaciones Científicas, c/Serrano 119, E-28006 Madrid, Spain.

出版信息

Int J Mol Sci. 2021 Feb 1;22(3):1439. doi: 10.3390/ijms22031439.

Abstract

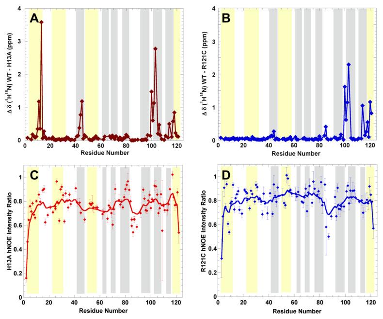
Protein oligomerization is key to countless physiological processes, but also to abnormal amyloid conformations implicated in over 25 mortal human diseases. Human Angiogenin (h-ANG), a ribonuclease A family member, produces RNA fragments that regulate ribosome formation, the creation of new blood vessels and stress granule function. Too little h-ANG activity leads to abnormal protein oligomerization, resulting in Amyotrophic Lateral Sclerosis (ALS) or Parkinson's disease. While a score of disease linked h-ANG mutants has been studied by X-ray diffraction, some elude crystallization. There is also a debate regarding the structure that RNA fragments adopt after cleavage by h-ANG. Here, to better understand the beginning of the process that leads to aberrant protein oligomerization, the solution secondary structure and residue-level dynamics of WT h-ANG and two mutants i.e., H13A and R121C, are characterized by multidimensional heteronuclear NMR spectroscopy under near-physiological conditions. All three variants are found to adopt well folded and highly rigid structures in the solution, although the elements of secondary structure are somewhat shorter than those observed in crystallography studies. R121C alters the environment of nearby residues only. By contrast, the mutation H13A affects local residues as well as nearby active site residues K40 and H114. The conformation characterization by CD and 1D H NMR spectroscopies of tRNA before and after h-ANG cleavage reveals a retention of the duplex structure and little or no G-quadruplex formation.

摘要

蛋白质寡聚化是无数生理过程的关键,也是 25 种致命人类疾病中涉及的异常淀粉样构象的关键。人类血管生成素(h-ANG)是核糖核酸酶 A 家族的成员,它产生调节核糖体形成、新血管生成和应激颗粒功能的 RNA 片段。h-ANG 活性过低会导致异常蛋白质寡聚化,从而导致肌萎缩侧索硬化症(ALS)或帕金森病。虽然已经通过 X 射线衍射研究了大量与疾病相关的 h-ANG 突变体,但有些突变体仍然无法结晶。关于 h-ANG 切割后 RNA 片段采用的结构也存在争议。在这里,为了更好地理解导致异常蛋白质寡聚化的过程的开始,通过多维异核 NMR 光谱在近生理条件下对 WT h-ANG 和两种突变体即 H13A 和 R121C 的溶液二级结构和残基水平动力学进行了表征。尽管结晶学研究中观察到的二级结构元素略短,但所有三种变体在溶液中均采用良好折叠且高度刚性的结构。R121C 仅改变附近残基的环境。相比之下,突变 H13A 不仅影响局部残基,还影响附近的活性位点残基 K40 和 H114。通过 h-ANG 切割前后 tRNA 的 CD 和 1D H NMR 光谱学的构象表征,发现保留了双链结构,几乎没有或没有形成 G-四链体。

https://cdn.ncbi.nlm.nih.gov/pmc/blobs/c23b/7867098/7a84c075c8d2/ijms-22-01439-g001.jpg

文献AI研究员

20分钟写一篇综述,助力文献阅读效率提升50倍。

立即体验

用中文搜PubMed

大模型驱动的PubMed中文搜索引擎

马上搜索

文档翻译

学术文献翻译模型,支持多种主流文档格式。

立即体验