Suppr超能文献

巨噬细胞根据其来源抑制和促进子宫内膜异位症。

Macrophages inhibit and enhance endometriosis depending on their origin.

作者信息

Hogg Chloe, Panir Kavita, Dhami Priya, Rosser Matthew, Mack Matthias, Soong Daniel, Pollard Jeffrey W, Jenkins Stephen J, Horne Andrew W, Greaves Erin

机构信息

Medical Research Council Centre for Reproductive Health, The Queen's Medical Research Institute, The University of Edinburgh, Edinburgh EH16 4TJ, United Kingdom.

Centre for Early Life, Warwick Medical School, University of Warwick, CV2 2DX Coventry, United Kingdom.

出版信息

Proc Natl Acad Sci U S A. 2021 Feb 9;118(6). doi: 10.1073/pnas.2013776118.

Abstract

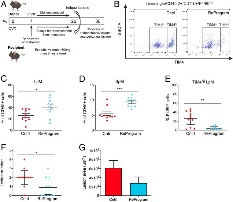
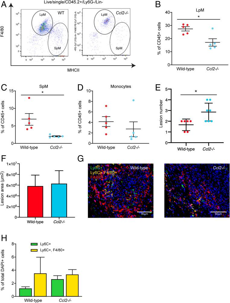
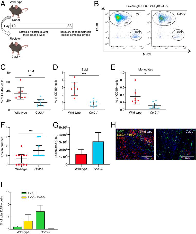
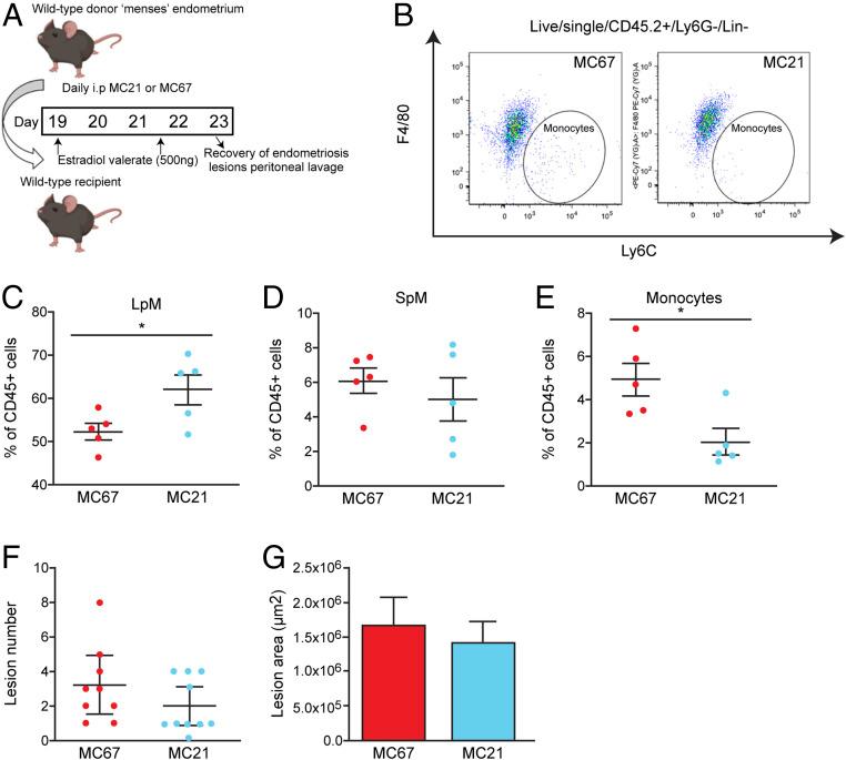
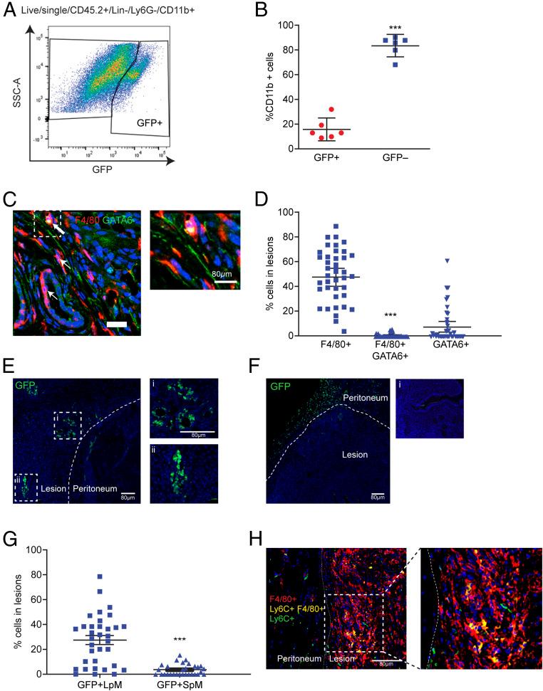
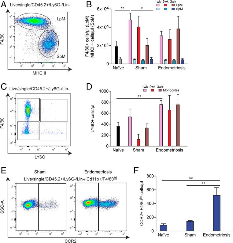
Macrophages are intimately involved in the pathophysiology of endometriosis, a chronic inflammatory disorder characterized by the growth of endometrial-like tissue (lesions) outside the uterus. By combining genetic and pharmacological monocyte and macrophage depletion strategies we determined the ontogeny and function of macrophages in a mouse model of induced endometriosis. We demonstrate that lesion-resident macrophages are derived from eutopic endometrial tissue, infiltrating large peritoneal macrophages (LpM) and monocytes. Furthermore, we found endometriosis to trigger continuous recruitment of monocytes and expansion of CCR2+ LpM. Depletion of eutopic endometrial macrophages results in smaller endometriosis lesions, whereas constitutive inhibition of monocyte recruitment significantly reduces peritoneal macrophage populations and increases the number of lesions. Reprogramming the ontogeny of peritoneal macrophages such that embryo-derived LpM are replaced by monocyte-derived LpM decreases the number of lesions that develop. We propose a putative model whereby endometrial macrophages are "proendometriosis" while newly recruited monocyte-derived macrophages, possibly in LpM form, are "antiendometriosis." These observations highlight the importance of monocyte-derived macrophages in limiting disease progression.

摘要

巨噬细胞与子宫内膜异位症的病理生理学密切相关,子宫内膜异位症是一种慢性炎症性疾病,其特征是子宫外出现类似子宫内膜的组织(病灶)生长。通过结合基因和药理学单核细胞及巨噬细胞清除策略,我们在诱导性子宫内膜异位症小鼠模型中确定了巨噬细胞的起源和功能。我们证明病灶驻留巨噬细胞来源于在位子宫内膜组织、浸润性大腹膜巨噬细胞(LpM)和单核细胞。此外,我们发现子宫内膜异位症会触发单核细胞的持续募集和CCR2 + LpM的扩增。在位子宫内膜巨噬细胞的清除会导致较小的子宫内膜异位症病灶,而单核细胞募集的组成性抑制会显著减少腹膜巨噬细胞数量并增加病灶数量。重新编程腹膜巨噬细胞的起源,使胚胎来源的LpM被单核细胞来源的LpM取代,会减少发展出的病灶数量。我们提出了一个假定模型,即子宫内膜巨噬细胞是“促子宫内膜异位症的”,而新募集的单核细胞来源的巨噬细胞(可能以LpM形式)是“抗子宫内膜异位症的”。这些观察结果突出了单核细胞来源的巨噬细胞在限制疾病进展中的重要性。

https://cdn.ncbi.nlm.nih.gov/pmc/blobs/46ec/8017702/487a11d35521/pnas.2013776118fig01.jpg

文献AI研究员

20分钟写一篇综述,助力文献阅读效率提升50倍。

立即体验

用中文搜PubMed

大模型驱动的PubMed中文搜索引擎

马上搜索

文档翻译

学术文献翻译模型,支持多种主流文档格式。

立即体验