Suppr超能文献

基因-环境诱导的表观遗传程序引发肿瘤发生。

A gene-environment-induced epigenetic program initiates tumorigenesis.

机构信息

Cancer Biology and Genetics Program, Memorial Sloan Kettering Cancer Center, New York, NY, USA.

Computational and Systems Biology Program, Memorial Sloan Kettering Cancer Center, New York, NY, USA.

出版信息

Nature. 2021 Feb;590(7847):642-648. doi: 10.1038/s41586-020-03147-x. Epub 2021 Feb 3.

Abstract

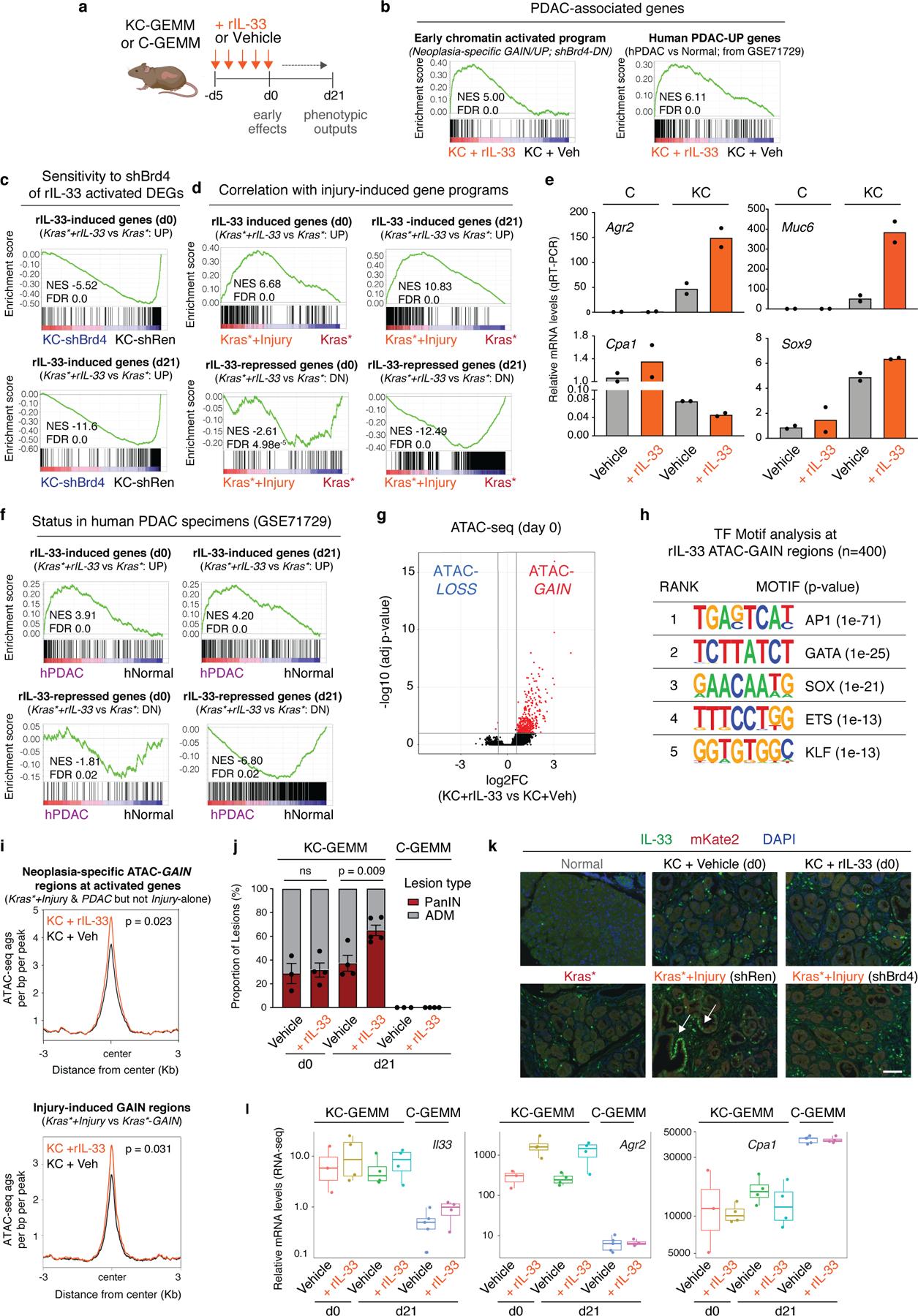
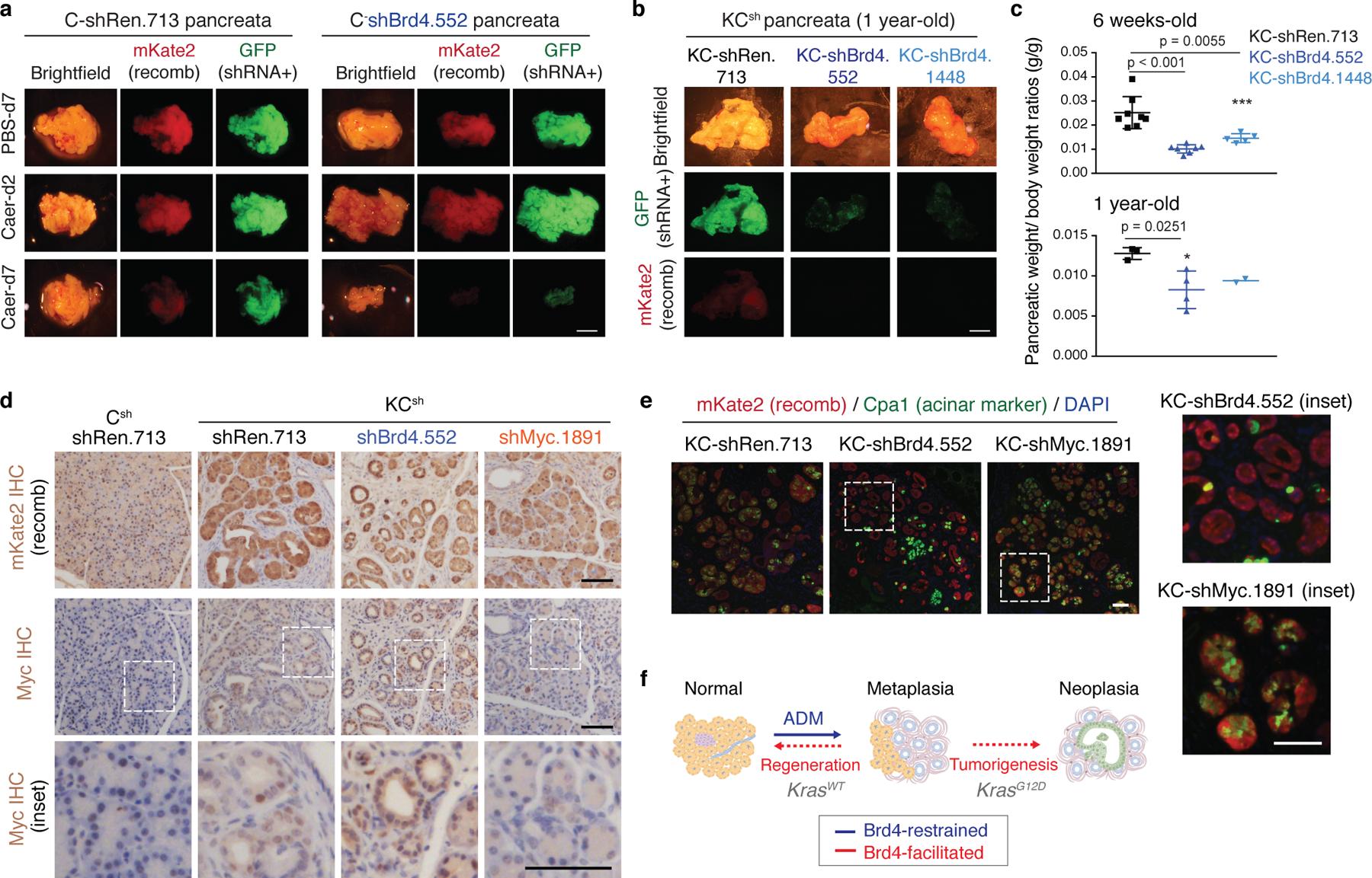
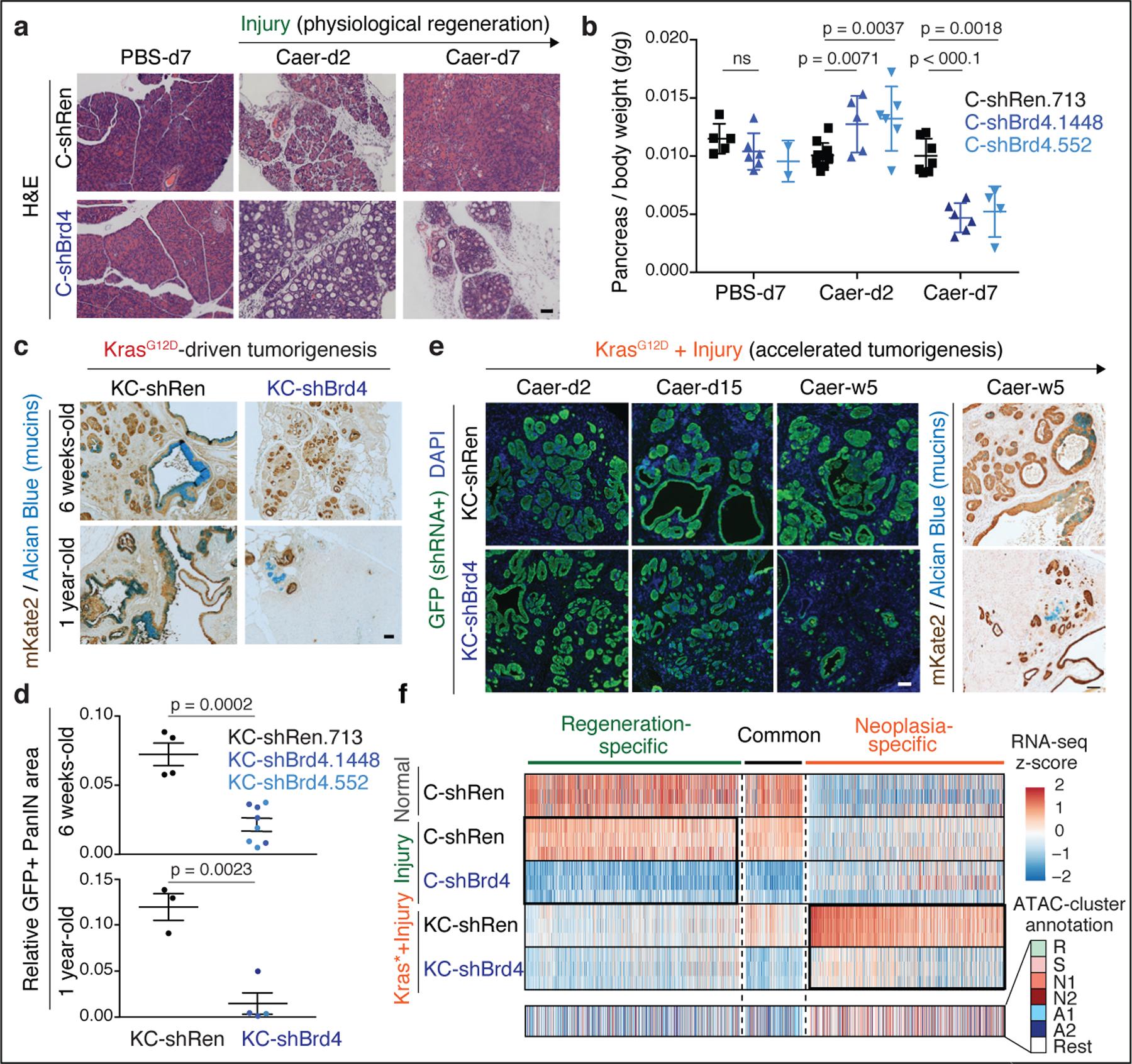
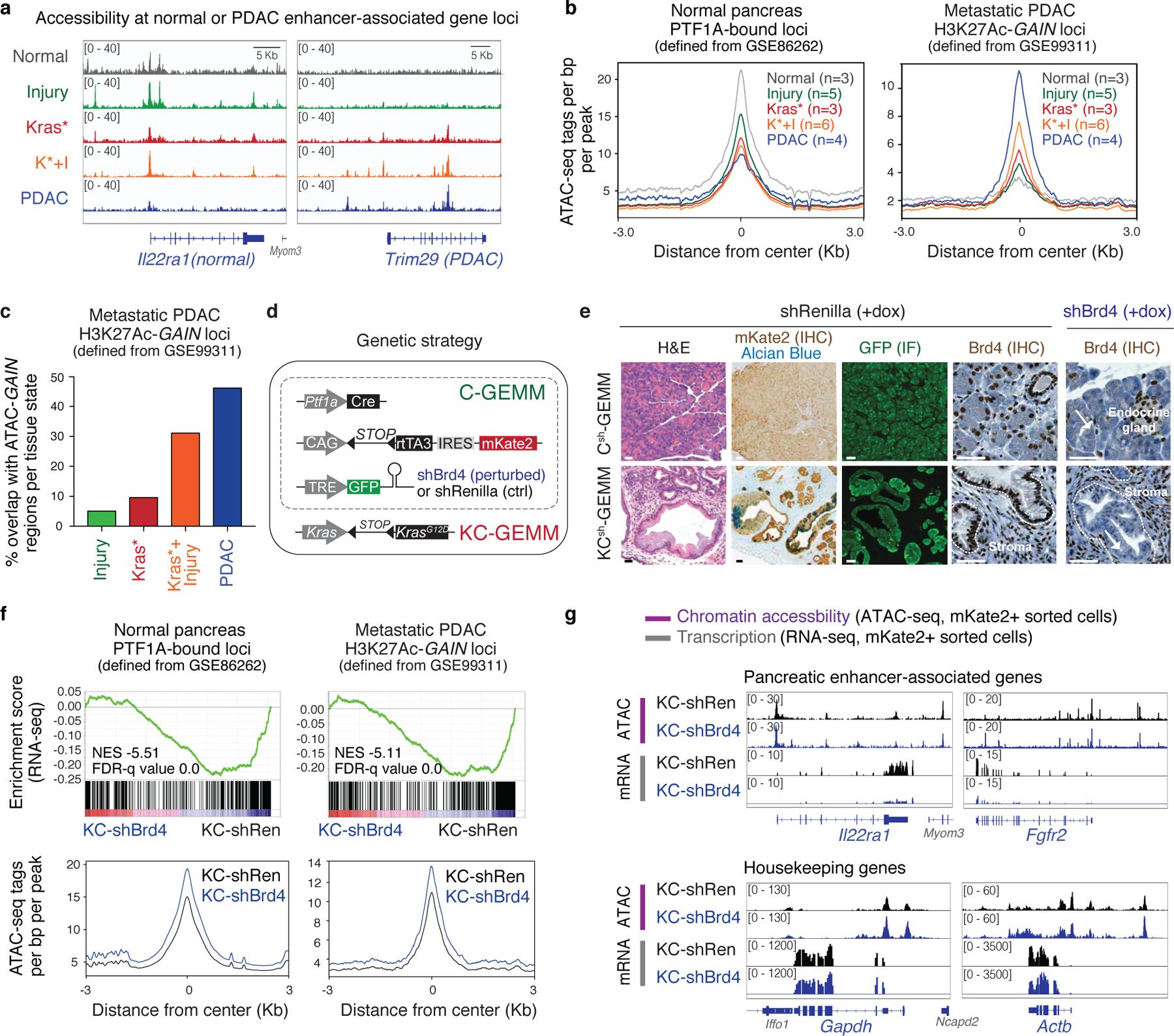
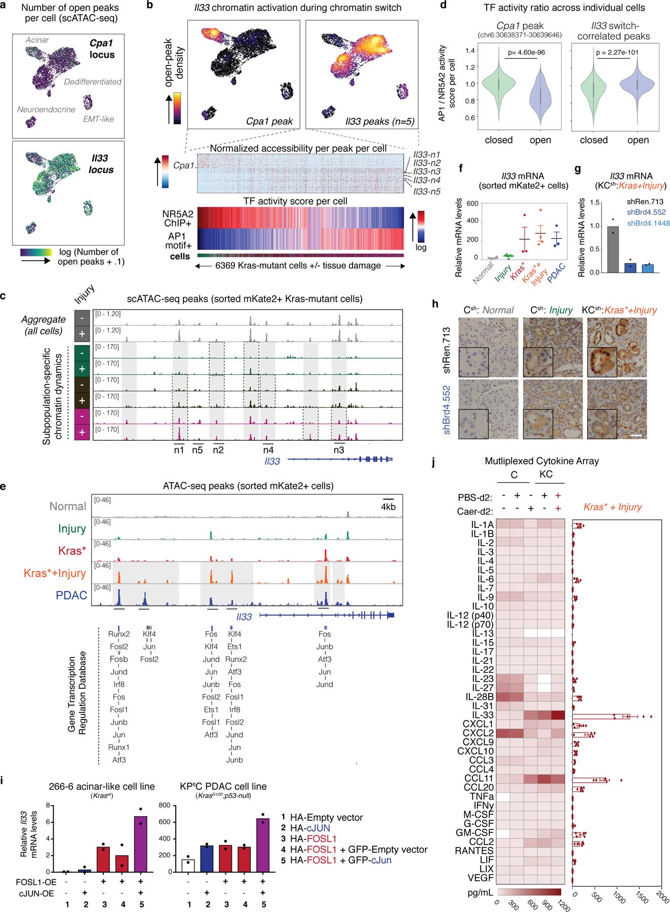
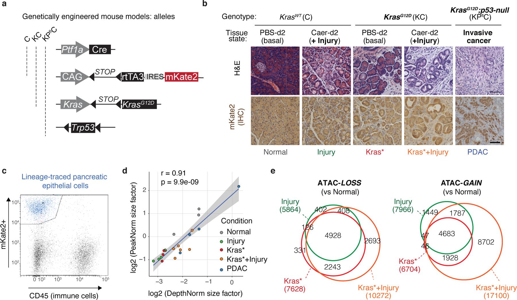
Tissue damage increases the risk of cancer through poorly understood mechanisms. In mouse models of pancreatic cancer, pancreatitis associated with tissue injury collaborates with activating mutations in the Kras oncogene to markedly accelerate the formation of early neoplastic lesions and, ultimately, adenocarcinoma. Here, by integrating genomics, single-cell chromatin assays and spatiotemporally controlled functional perturbations in autochthonous mouse models, we show that the combination of Kras mutation and tissue damage promotes a unique chromatin state in the pancreatic epithelium that distinguishes neoplastic transformation from normal regeneration and is selected for throughout malignant evolution. This cancer-associated epigenetic state emerges within 48 hours of pancreatic injury, and involves an 'acinar-to-neoplasia' chromatin switch that contributes to the early dysregulation of genes that define human pancreatic cancer. Among the factors that are most rapidly activated after tissue damage in the pre-malignant pancreatic epithelium is the alarmin cytokine interleukin 33, which recapitulates the effects of injury in cooperating with mutant Kras to unleash the epigenetic remodelling program of early neoplasia and neoplastic transformation. Collectively, our study demonstrates how gene-environment interactions can rapidly produce gene-regulatory programs that dictate early neoplastic commitment, and provides a molecular framework for understanding the interplay between genetic and environmental cues in the initiation of cancer.

摘要

组织损伤通过尚未完全阐明的机制增加了癌症的风险。在胰腺癌的小鼠模型中,与组织损伤相关的胰腺炎与 Kras 癌基因的激活突变协同作用,显著加速早期肿瘤病变的形成,并最终导致腺癌。在这里,我们通过整合基因组学、单细胞染色质分析以及在同源小鼠模型中时空控制的功能干扰,表明 Kras 突变和组织损伤的组合在胰腺上皮中促进了一种独特的染色质状态,将肿瘤转化与正常再生区分开来,并在整个恶性进化过程中被选择。这种与癌症相关的表观遗传状态在胰腺损伤后 48 小时内出现,并涉及到“腺泡到肿瘤”的染色质转换,这有助于早期失调定义人类胰腺癌的基因。在癌前胰腺上皮组织损伤后最快被激活的因素之一是警报素细胞因子白细胞介素 33,它与突变 Kras 协同作用,释放早期肿瘤和肿瘤转化的表观遗传重塑程序,再现了损伤的作用。总的来说,我们的研究表明基因-环境相互作用如何能迅速产生决定早期肿瘤承诺的基因调控程序,并为理解癌症起始过程中遗传和环境线索之间的相互作用提供了一个分子框架。

https://cdn.ncbi.nlm.nih.gov/pmc/blobs/ce11/8482641/6c5627188305/nihms-1656410-f0006.jpg

文献AI研究员

20分钟写一篇综述,助力文献阅读效率提升50倍。

立即体验

用中文搜PubMed

大模型驱动的PubMed中文搜索引擎

马上搜索

文档翻译

学术文献翻译模型,支持多种主流文档格式。

立即体验