Suppr超能文献

推测激活CB1大麻素受体可预防遭受急性束缚应激的斑马鱼大脑中出现的焦虑样行为、氧化应激和GABA减少。

Putative Activation of the CB1 Cannabinoid Receptors Prevents Anxiety-Like Behavior, Oxidative Stress, and GABA Decrease in the Brain of Zebrafish Submitted to Acute Restraint Stress.

作者信息

Lucas Luz Waldo, Santos-Silva Mateus, Cardoso Patrick Bruno, Assad Nadyme, Moraes Edinaldo Rogério da Silva, Grisólia Alan Barroso Araújo, Braga Danielle Valente, Leão Luana Ketlen Reis, de Moraes Suellen Alessandra Soares, Passos Adelaide da Conceição, Batista Evander de Jesus Oliveira, Gouveia Amauri, Oliveira Karen R H Matos, Herculano Anderson Manoel

机构信息

Laboratory of Experimental Neuropharmacology, Institute of Biological Sciences, Federal University of Pará, Belém, Brazil.

Laboratory of Protozoology, Tropical Medicine Center, Federal University of Pará, Belém, Brazil.

出版信息

Front Behav Neurosci. 2021 Jan 18;14:598812. doi: 10.3389/fnbeh.2020.598812. eCollection 2020.

Abstract

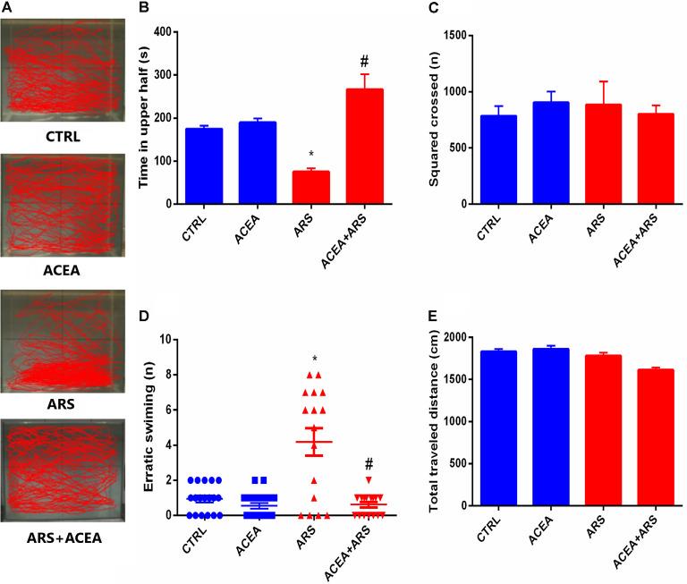
Anxiety disorder is a well-recognized condition observed in subjects submitted to acute stress. Although the brain mechanisms underlying this disorder remain unclear, the available evidence indicates that oxidative stress and GABAergic dysfunction mediate the generation of stress-induced anxiety. Cannabinoids are known to be efficient modulators of behavior, given that the activation of the cannabinoid receptors type-1 (CB1 receptors) induces anxiolytic-like effects in animal models. In the present study, we aimed to describe the effects of the stimulation of the CB1 receptors on anxiety-like behavior, oxidative stress, and the GABA content of the brains of zebrafish submitted to acute restraint stress (ARS). The animals submitted to the ARS protocol presented evident anxiety-like behavior with increased lipid peroxidation in the brain tissue. The evaluation of the levels of GABA in the zebrafish telencephalon presented decreased levels of GABA in the ARS group in comparison with the control. Treatment with ACEA, a specific CB1 receptor agonist, prevented ARS-induced anxiety-like behavior and oxidative stress in the zebrafish brain. ACEA treatment also prevented a decrease in GABA in the telencephalon of the animals submitted to the ARS protocol. Overall, these preclinical data strongly suggest that the CB1 receptors represent a potential target for the development of the treatment of anxiety disorders elicited by acute stress.

摘要

焦虑症是在遭受急性应激的个体中观察到的一种公认病症。尽管这种病症背后的脑机制尚不清楚,但现有证据表明氧化应激和γ-氨基丁酸(GABA)能功能障碍介导了应激诱导的焦虑的产生。已知大麻素是行为的有效调节剂,因为激活1型大麻素受体(CB1受体)在动物模型中会诱导出抗焦虑样效应。在本研究中,我们旨在描述刺激CB1受体对遭受急性束缚应激(ARS)的斑马鱼大脑中焦虑样行为、氧化应激和GABA含量的影响。接受ARS方案的动物表现出明显的焦虑样行为,脑组织中的脂质过氧化增加。与对照组相比,ARS组斑马鱼端脑中GABA水平的评估显示GABA水平降低。用特异性CB1受体激动剂ACEA治疗可预防ARS诱导的斑马鱼大脑中的焦虑样行为和氧化应激。ACEA治疗还可预防接受ARS方案的动物端脑中GABA的减少。总体而言,这些临床前数据有力地表明,CB1受体是开发治疗急性应激引发的焦虑症的潜在靶点。

https://cdn.ncbi.nlm.nih.gov/pmc/blobs/1831/7848035/af365ef3850d/fnbeh-14-598812-g0001.jpg

文献AI研究员

20分钟写一篇综述,助力文献阅读效率提升50倍。

立即体验

用中文搜PubMed

大模型驱动的PubMed中文搜索引擎

马上搜索

文档翻译

学术文献翻译模型,支持多种主流文档格式。

立即体验