Suppr超能文献

多囊卵巢综合征是通过跨代表观遗传过程传播的。

Polycystic ovary syndrome is transmitted via a transgenerational epigenetic process.

机构信息

Univ. Lille, Inserm, CHU Lille, Laboratory of Development and Plasticity of the Postnatal Brain, Lille Neuroscience & Cognition, UMR-S1172, FHU 1000 days for health, 59000 Lille, France.

Université de Strasbourg, UMR 7364 CNRS, Laboratoire de Neurosciences Cognitives et Adaptatives (LNCA), 12 Rue Goethe, Strasbourg 67000, France.

出版信息

Cell Metab. 2021 Mar 2;33(3):513-530.e8. doi: 10.1016/j.cmet.2021.01.004. Epub 2021 Feb 3.

Abstract

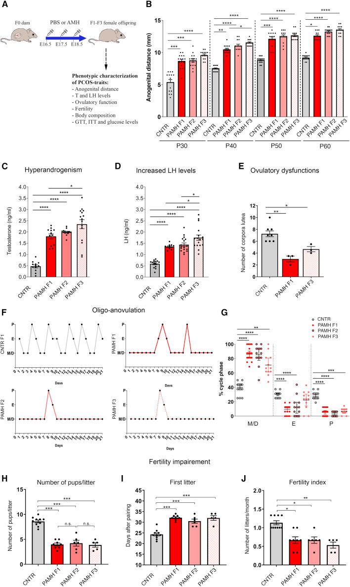
Polycystic ovary syndrome (PCOS) is the most common reproductive and metabolic disorder affecting women of reproductive age. PCOS has a strong heritable component, but its pathogenesis has been unclear. Here, we performed RNA sequencing and genome-wide DNA methylation profiling of ovarian tissue from control and third-generation PCOS-like mice. We found that DNA hypomethylation regulates key genes associated with PCOS and that several of the differentially methylated genes are also altered in blood samples from women with PCOS compared with healthy controls. Based on this insight, we treated the PCOS mouse model with the methyl group donor S-adenosylmethionine and found that it corrected their transcriptomic, neuroendocrine, and metabolic defects. These findings show that the transmission of PCOS traits to future generations occurs via an altered landscape of DNA methylation and propose methylome markers as a possible diagnostic landmark for the condition, while also identifying potential candidates for epigenetic-based therapy.

摘要

多囊卵巢综合征(PCOS)是影响育龄妇女最常见的生殖和代谢疾病。PCOS 具有很强的遗传性,但发病机制尚不清楚。在这里,我们对来自对照和第三代 PCOS 样小鼠的卵巢组织进行了 RNA 测序和全基因组 DNA 甲基化谱分析。我们发现 DNA 低甲基化调节与 PCOS 相关的关键基因,并且与 PCOS 女性与健康对照组相比,几个差异甲基化基因在血液样本中也发生了改变。基于这一见解,我们用甲基供体 S-腺苷甲硫氨酸治疗 PCOS 小鼠模型,发现它纠正了它们的转录组、神经内分泌和代谢缺陷。这些发现表明,PCOS 特征向后代的传递是通过改变 DNA 甲基化的景观发生的,并提出了甲基组标记作为该疾病的可能诊断标志,同时也确定了基于表观遗传的治疗的潜在候选者。

https://cdn.ncbi.nlm.nih.gov/pmc/blobs/0846/7928942/b974e8bb7348/fx1.jpg

文献AI研究员

20分钟写一篇综述,助力文献阅读效率提升50倍。

立即体验

用中文搜PubMed

大模型驱动的PubMed中文搜索引擎

马上搜索

文档翻译

学术文献翻译模型,支持多种主流文档格式。

立即体验