Suppr超能文献

骨髓间充质干细胞来源的细胞外囊泡携带的 microRNA-335 在骨折愈合中的作用。

Role of microRNA-335 carried by bone marrow mesenchymal stem cells-derived extracellular vesicles in bone fracture recovery.

机构信息

Department of Orthopaedics, Second Hospital of Shanxi Medical University, Taiyuan, Shanxi, China.

Department of Clinical Laboratory, China-Japan Union Hospital of Jilin University, Changchun, Jilin, China.

出版信息

Cell Death Dis. 2021 Feb 4;12(2):156. doi: 10.1038/s41419-021-03430-3.

Abstract

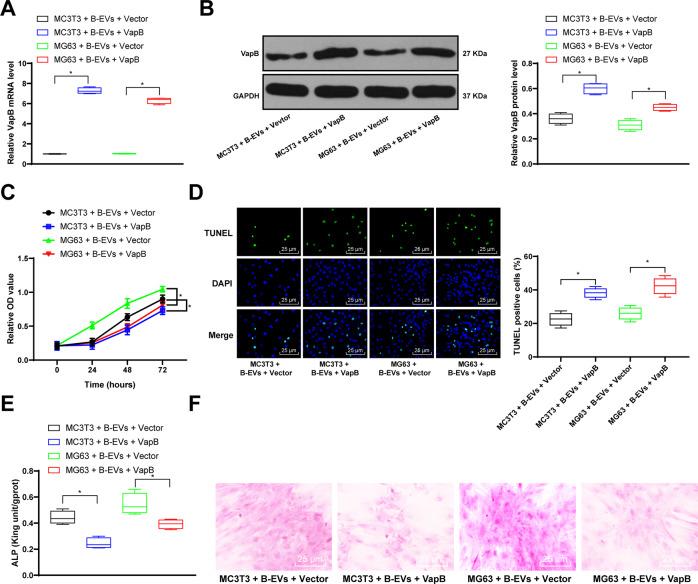
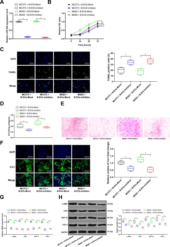
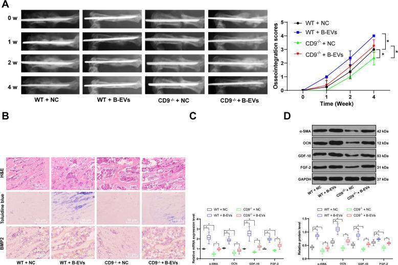
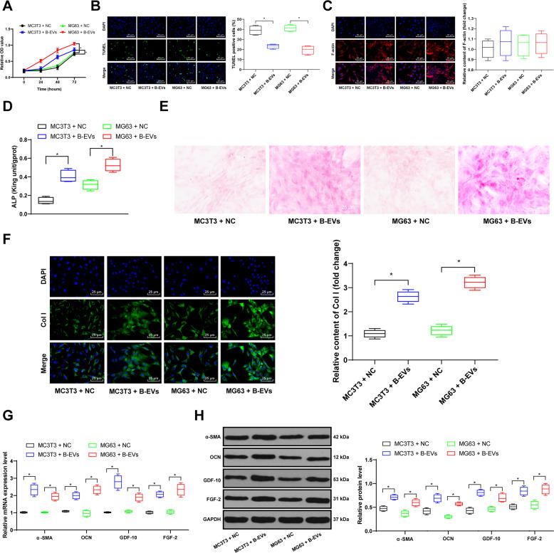
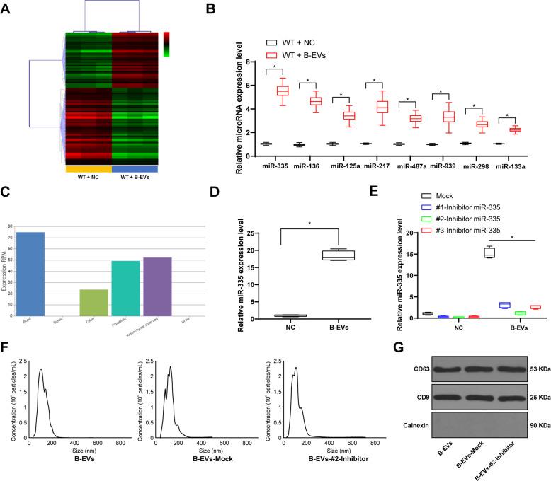
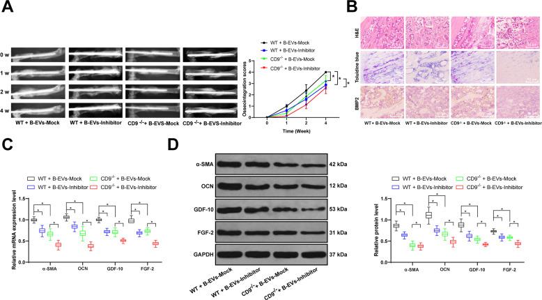
Mesenchymal stem cells (MSCs) have the potential to reduce healing time and treat nonunion in fracture patients. In this study, bone marrow MSCs-derived extracellular vesicles (B-EVs) were firstly extracted and identified. CD9 and normal mice were enrolled for the establishment of fracture models and then injected with B-EVs. Osteoblast differentiation and fracture recovery were estimated. The levels of osteoblast-related genes were detected, and differentially expressed microRNAs (miRs) in B-EVs-treated normal fracture mice were screened and verified. The downstream mechanisms of miR were predicted and assessed. The loss-of functions of miR-335 in B-EV and gain-of-functions of VapB were performed in animal and cell experiments to evaluate their roles in bone fracture. Collectively, B-EVs promoted bone fracture recovery and osteoblast differentiation by releasing miR-335. miR-335 downregulation in B-EVs impaired B-EV functions in fracture recovery and osteoblast differentiation. miR-335 could target VapB, and VapB overexpression reversed the effects of B-EVs on osteoblast differentiation. B-EV treatment activated the Wnt/β-catenin pathway in fracture mice and osteoblasts-like cells. Taken together, the study suggested that B-EVs carry miR-335 to promote bone fracture recovery via VapB and the Wnt/β-catenin pathway. This study may offer insights into bone fracture treatment.

摘要

间充质干细胞 (MSCs) 具有缩短愈合时间和治疗骨折患者骨不连的潜力。在本研究中,首先提取并鉴定了骨髓间充质干细胞衍生的细胞外囊泡 (B-EV)。将 CD9 敲除和正常小鼠纳入骨折模型的建立,并注射 B-EV。评估成骨细胞分化和骨折恢复情况。检测成骨细胞相关基因水平,并筛选和验证 B-EV 处理正常骨折小鼠中差异表达的微小 RNA (miRs)。预测和评估 miR 的下游机制。在动物和细胞实验中对 miR-335 在 B-EV 中的功能丧失和 VapB 的功能获得进行操作,以评估它们在骨骨折中的作用。总之,B-EV 通过释放 miR-335 促进骨骨折的恢复和成骨细胞分化。B-EV 中 miR-335 的下调损害了 B-EV 在骨折恢复和成骨细胞分化中的功能。miR-335 可以靶向 VapB,而 VapB 的过表达逆转了 B-EV 对成骨细胞分化的影响。B-EV 处理激活了骨折小鼠和成骨细胞样细胞中的 Wnt/β-catenin 通路。综上所述,该研究表明 B-EV 通过 VapB 和 Wnt/β-catenin 通路携带 miR-335 促进骨骨折的恢复。这项研究可能为骨骨折的治疗提供新的思路。

https://cdn.ncbi.nlm.nih.gov/pmc/blobs/3567/7862274/1e09be7f022f/41419_2021_3430_Fig1_HTML.jpg

文献AI研究员

20分钟写一篇综述,助力文献阅读效率提升50倍。

立即体验

用中文搜PubMed

大模型驱动的PubMed中文搜索引擎

马上搜索

文档翻译

学术文献翻译模型,支持多种主流文档格式。

立即体验