Suppr超能文献

用于预测膀胱癌预后和免疫治疗疗效的免疫相关长链非编码RNA特征的鉴定

Identification of Immune-Related lncRNA Signature to Predict Prognosis and Immunotherapeutic Efficiency in Bladder Cancer.

作者信息

Zhang Lianghao, Li Longqing, Zhan Yonghao, Wang Jiange, Zhu Zhaowei, Zhang Xuepei

机构信息

Department of Urology, The First Affiliated Hospital of Zhengzhou University, Zhengzhou, China.

Department of Orthopedics, The First Affiliated Hospital of Zhengzhou University, Zhengzhou, China.

出版信息

Front Oncol. 2021 Jan 20;10:542140. doi: 10.3389/fonc.2020.542140. eCollection 2020.

Abstract

PURPOSE

Identify immune-related lncRNA (IRL) signature related to the prognosis and immunotherapeutic efficiency for bladder cancer (BLCA) patients.

METHODS

A total of 397 samples, which contained RNA-seq and clinical information from The Cancer Genome Atlas (TCGA) database, were used for the following study. Then the Lasso penalized Cox proportional hazards regression model was used to construct prognostic signature. According to the optimal cut-off value determined by time-dependent ROC curve, low and high-risk groups were set up. One immunotherapy microarray dataset as validation set was used to verify the ability of predicting immunotherapy efficacy. Furthermore, more evaluation between two risk groups related clinical factors were conducted. Finally, external validation of IRL-signature was conducted in Zhengzhou cohort.

RESULT

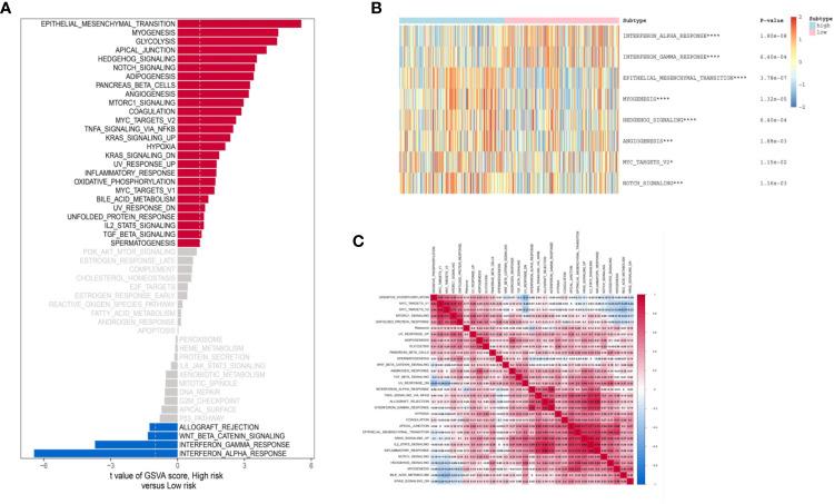
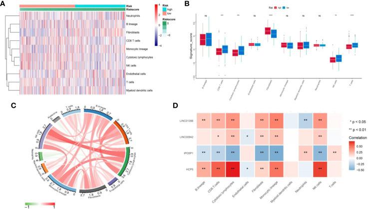
Four IRLs (, and ) with significant prognostic value (P<0.05) were distinguished. This signature can accurately predict the overall survival of BLCA patients and was verified in the immunotherapy validation set. IRL-signatures can be used as independent prognostic risk factor in various clinical subgroups. According to the results of GSVA and MCP algorithm, we found that IRL-signature risk score is strikingly negative correlated with tumor microenvironment (TME) CD8+T cells and Cytotoxic lymphocytes infiltration, indicating that the better prognosis and immunotherapy might be caused partly by these. Then, the results from the TIDE analysis revealed that IRL could efficiently predict the response of immunotherapy in BLCA. External validation had similar results with TCGA-BLCA cohort.

CONCLUSIONS

The novel IRL-signature has a significant prognostic value for BLCA patients might facilitate predicting the efficacy of immunotherapy.

摘要

目的

识别与膀胱癌(BLCA)患者预后和免疫治疗疗效相关的免疫相关长链非编码RNA(IRL)特征。

方法

本研究共纳入397个样本,这些样本包含来自癌症基因组图谱(TCGA)数据库的RNA测序和临床信息。然后使用Lasso惩罚Cox比例风险回归模型构建预后特征。根据时间依赖ROC曲线确定的最佳临界值,设立低风险和高风险组。使用一个免疫治疗微阵列数据集作为验证集来验证预测免疫治疗疗效的能力。此外,对两个风险组之间的相关临床因素进行了更多评估。最后,在郑州队列中对IRL特征进行外部验证。

结果

鉴别出4个具有显著预后价值(P<0.05)的IRL( 、 和 )。该特征能够准确预测BLCA患者的总生存期,并在免疫治疗验证集中得到验证。IRL特征可作为各临床亚组中的独立预后风险因素。根据基因集变异分析(GSVA)和单样本基因集富集分析(MCP)算法的结果,我们发现IRL特征风险评分与肿瘤微环境(TME)中的CD8 + T细胞和细胞毒性淋巴细胞浸润显著负相关,这表明较好的预后和免疫治疗可能部分由此导致。然后,肿瘤免疫功能障碍和排斥分析(TIDE)的结果显示,IRL能够有效预测BLCA患者的免疫治疗反应。外部验证结果与TCGA - BLCA队列相似。

结论

新的IRL特征对BLCA患者具有显著的预后价值,可能有助于预测免疫治疗疗效。

https://cdn.ncbi.nlm.nih.gov/pmc/blobs/c4a4/7855860/0dd524adae55/fonc-10-542140-g001.jpg

文献AI研究员

20分钟写一篇综述,助力文献阅读效率提升50倍。

立即体验

用中文搜PubMed

大模型驱动的PubMed中文搜索引擎

马上搜索

文档翻译

学术文献翻译模型,支持多种主流文档格式。

立即体验