Suppr超能文献

持续的肝细胞凋亡通过增加氧化应激促进二乙基亚硝胺转化的肝细胞发生肿瘤形成,而与代偿性肝再生无关。

Persistent hepatocyte apoptosis promotes tumorigenesis from diethylnitrosamine-transformed hepatocytes through increased oxidative stress, independent of compensatory liver regeneration.

机构信息

Department of Gastroenterology and Hepatology, Osaka University Graduate School of Medicine, 2-2 Yamadaoka, Suita, Osaka, Japan.

出版信息

Sci Rep. 2021 Feb 9;11(1):3363. doi: 10.1038/s41598-021-83082-7.

Abstract

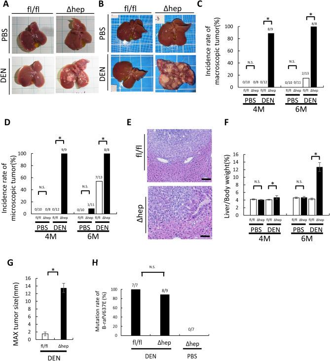
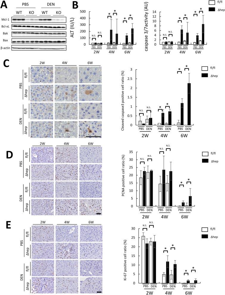
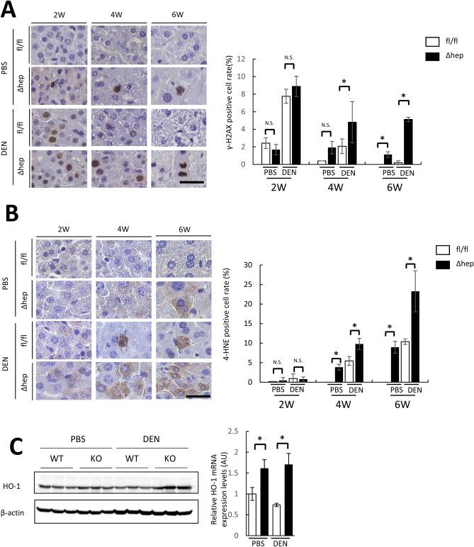
Hepatocellular carcinoma highly occurs in chronic hepatitis livers, where hepatocyte apoptosis is frequently detected. Apoptosis is a mechanism that eliminates mutated cells. Hepatocyte apoptosis induces compensatory liver regeneration, which is believed to contribute to tumor formation. Hepatocyte-specific Mcl-1 knockout mice (Mcl-1 mice) developed persistent hepatocyte apoptosis and compensatory liver regeneration with increased oxidative stress in adulthood but had not yet developed hepatocyte apoptosis at the age of 2 weeks. When diethylnitrosamine (DEN) was administered to 2-week-old Mcl-1 mice, multiple liver tumors were formed at 4 months, while wild-type mice did not develop any tumors. These tumors contained the B-Raf V637E mutation, indicating that DEN-initiated tumorigenesis was promoted by persistent hepatocyte apoptosis. When N-acetyl-L-cysteine was given from 6 weeks of age, DEN-administered Mcl-1 mice had reduced oxidative stress and suppressed tumorigenesis in the liver but showed no changes in hepatocyte apoptosis or proliferation. In conclusion, enhanced tumor formation from DEN-transformed hepatocytes by persistent hepatocyte apoptosis is mediated by increased oxidative stress, independent of compensatory liver regeneration. For patients with livers harboring transformed cells, the control of oxidative stress may suppress hepatocarcinogenesis based on chronic liver injury.

摘要

肝细胞癌在慢性肝炎肝脏中高发,在那里经常检测到肝细胞凋亡。凋亡是一种消除突变细胞的机制。肝细胞特异性 Mcl-1 敲除小鼠(Mcl-1 小鼠)在成年时发展出持续的肝细胞凋亡和代偿性肝再生,并伴有氧化应激增加,但在 2 周龄时尚未发生肝细胞凋亡。当给予二乙基亚硝胺(DEN)时,2 周龄的 Mcl-1 小鼠在 4 个月时形成多个肝肿瘤,而野生型小鼠没有形成任何肿瘤。这些肿瘤含有 B-Raf V637E 突变,表明 DEN 引发的肿瘤发生受到持续肝细胞凋亡的促进。当从 6 周龄开始给予 N-乙酰-L-半胱氨酸时,给予 DEN 的 Mcl-1 小鼠的氧化应激减少,并抑制了肝脏中的肿瘤发生,但对肝细胞凋亡或增殖没有影响。总之,持续的肝细胞凋亡增强了 DEN 转化的肝细胞的肿瘤形成,这是由氧化应激增加介导的,与代偿性肝再生无关。对于肝脏中存在转化细胞的患者,基于慢性肝损伤控制氧化应激可能会抑制肝癌的发生。

https://cdn.ncbi.nlm.nih.gov/pmc/blobs/ce7d/7873060/f12388d167ed/41598_2021_83082_Fig1_HTML.jpg

文献AI研究员

20分钟写一篇综述,助力文献阅读效率提升50倍。

立即体验

用中文搜PubMed

大模型驱动的PubMed中文搜索引擎

马上搜索

文档翻译

学术文献翻译模型,支持多种主流文档格式。

立即体验