Suppr超能文献

MEF2C 在骨骼肌分化过程中塑造微转录组。

MEF2C shapes the microtranscriptome during differentiation of skeletal muscles.

机构信息

Department of Gene Expression, Institute of Molecular Biology and Biotechnology, Faculty of Biology, Adam Mickiewicz University, Uniwersytetu Poznanskiego 6, 61-614, Poznań, Poland.

Institute of Human Biology and Evolution, Faculty of Biology, Adam Mickiewicz University, Uniwersytetu Poznanskiego 6, 61-614, Poznań, Poland.

出版信息

Sci Rep. 2021 Feb 10;11(1):3476. doi: 10.1038/s41598-021-82706-2.

Abstract

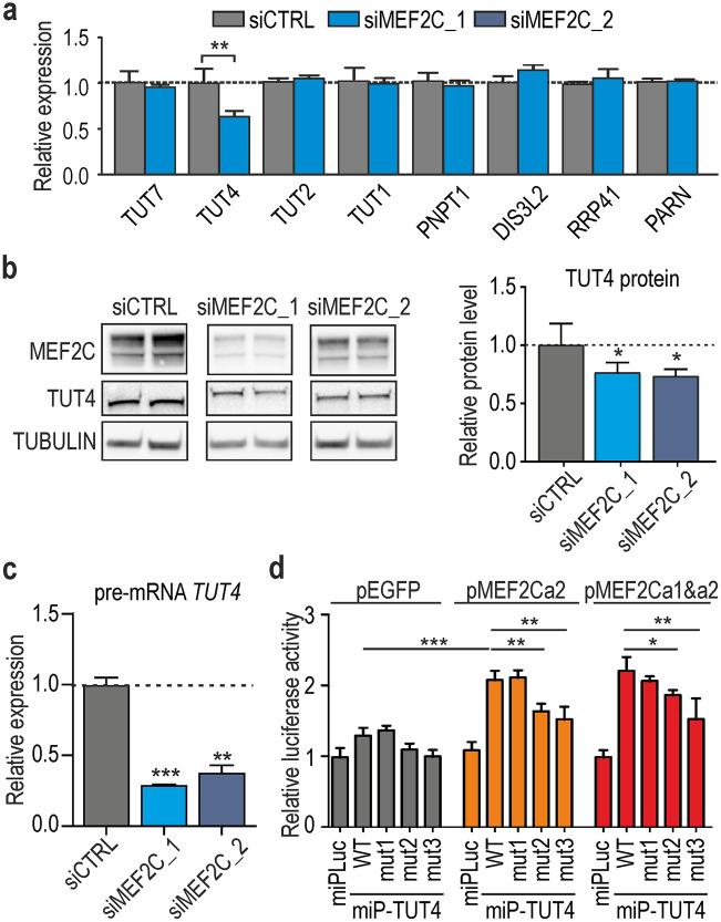
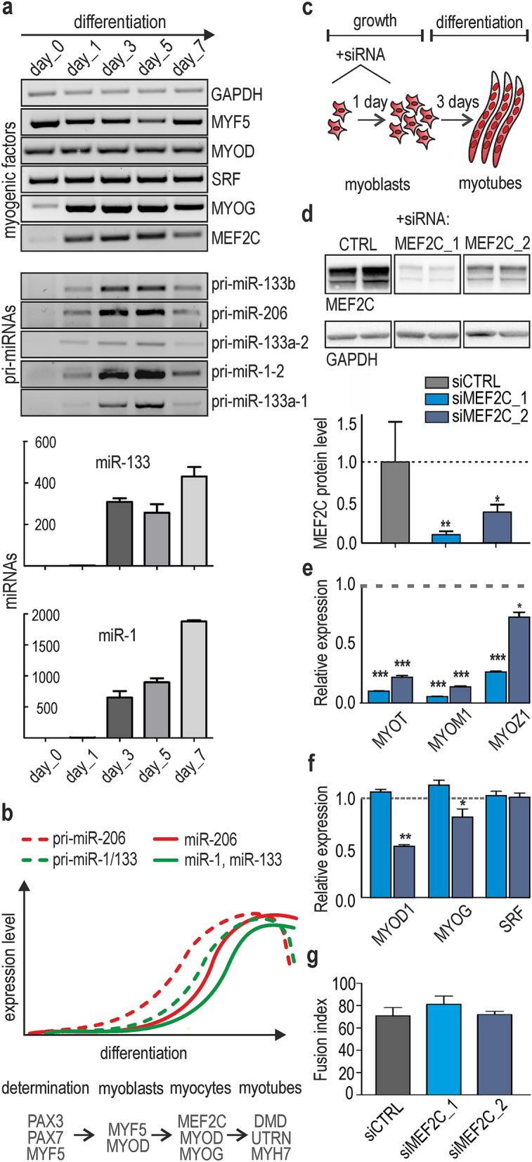
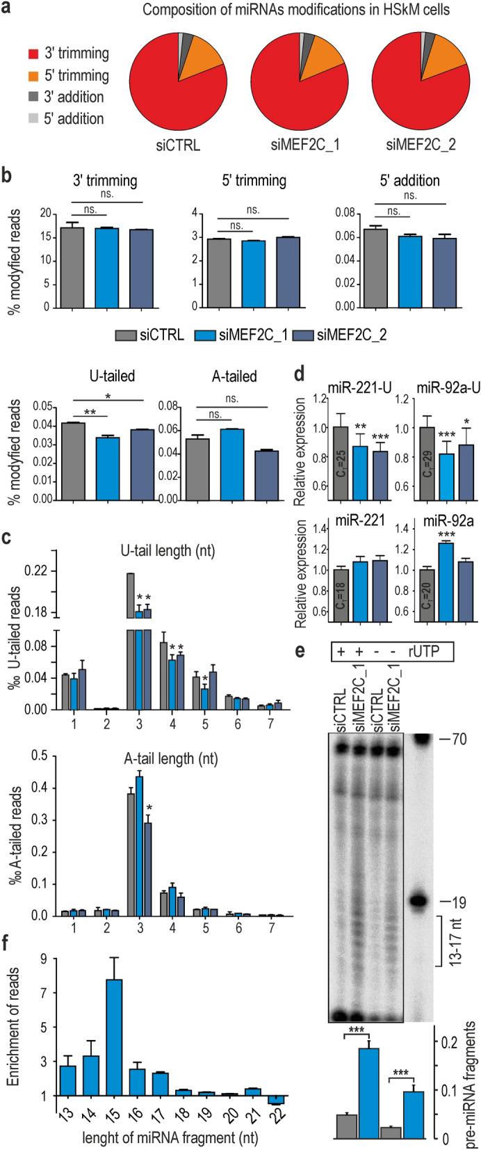
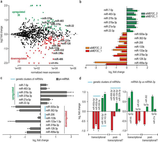
Myocyte enhancer factor 2C (MEF2C) is a transcription factor that regulates heart and skeletal muscle differentiation and growth. Several protein-encoding genes were identified as targets of this factor; however, little is known about its contribution to the microtranscriptome composition and dynamics in myogenic programs. In this report, we aimed to address this question. Deep sequencing of small RNAs of human muscle cells revealed a set of microRNAs (miRNAs), including several muscle-specific miRNAs, that are sensitive to MEF2C depletion. As expected, in cells with knockdown of MEF2C, we found mostly downregulated miRNAs; nevertheless, as much as one-third of altered miRNAs were upregulated. The majority of these changes are driven by transcription efficiency. Moreover, we found that MEF2C affects nontemplated 3'-end nucleotide addition of miRNAs, mainly oligouridylation. The rate of these modifications is associated with the level of TUT4 which mediates RNA 3'-uridylation. Finally, we found that a quarter of miRNAs which significantly changed upon differentiation of human skeletal myoblasts is inversely altered in MEF2C deficient cells. We concluded that MEF2C is an essential factor regulating both the quantity and quality of the microtranscriptome, leaving an imprint on the stability and perhaps specificity of many miRNAs during the differentiation of muscle cells.

摘要

肌细胞增强因子 2C(MEF2C)是一种转录因子,可调节心脏和骨骼肌的分化和生长。已鉴定出几种蛋白质编码基因是该因子的靶标;然而,对于其在肌生成程序中的微转录组组成和动态中的贡献,人们知之甚少。在本报告中,我们旨在解决这个问题。对人类肌肉细胞小 RNA 的深度测序揭示了一组 microRNAs(miRNAs),包括几种肌肉特异性 miRNAs,它们对 MEF2C 耗竭敏感。正如预期的那样,在 MEF2C 敲低的细胞中,我们发现大多数下调的 miRNAs;然而,多达三分之一的改变的 miRNAs 被上调。这些变化的大部分是由转录效率驱动的。此外,我们发现 MEF2C 影响 miRNA 的非模板 3'-末端核苷酸添加,主要是寡聚尿嘧啶化。这些修饰的速度与介导 RNA 3'-尿嘧啶化的 TUT4 水平有关。最后,我们发现,在人类骨骼肌成肌细胞分化过程中,有四分之一的显著变化的 miRNAs 在 MEF2C 缺陷细胞中被反向改变。我们得出结论,MEF2C 是一种必需的因子,可调节微转录组的数量和质量,在肌肉细胞分化过程中,对许多 miRNAs 的稳定性甚至特异性产生影响。

https://cdn.ncbi.nlm.nih.gov/pmc/blobs/1c1f/7875991/daa7b9d5d8dc/41598_2021_82706_Fig1_HTML.jpg

文献AI研究员

20分钟写一篇综述,助力文献阅读效率提升50倍。

立即体验

用中文搜PubMed

大模型驱动的PubMed中文搜索引擎

马上搜索

文档翻译

学术文献翻译模型,支持多种主流文档格式。

立即体验