Suppr超能文献

刺突 D614G 突变增加了 SARS-CoV-2 对多种人类细胞类型的感染。

The Spike D614G mutation increases SARS-CoV-2 infection of multiple human cell types.

机构信息

New York Genome Center, New York, United States.

Department of Biology, New York University, New York, United States.

出版信息

Elife. 2021 Feb 11;10:e65365. doi: 10.7554/eLife.65365.

Abstract

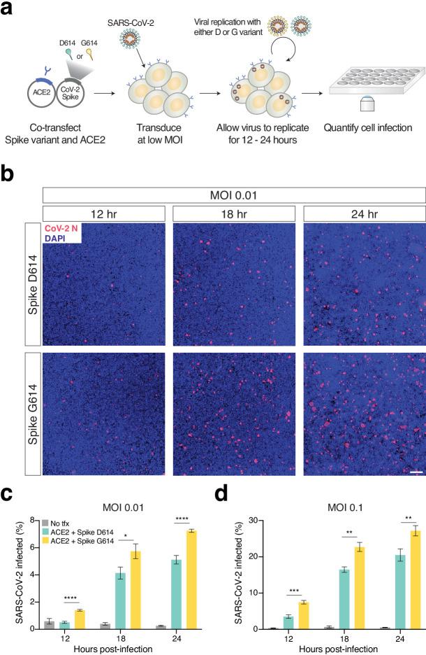
A novel variant of the SARS-CoV-2 virus carrying a point mutation in the Spike protein (D614G) has recently emerged and rapidly surpassed others in prevalence. This mutation is in linkage disequilibrium with an ORF1b protein variant (P314L), making it difficult to discern the functional significance of the Spike D614G mutation from population genetics alone. Here, we perform site-directed mutagenesis on wild-type human-codon-optimized Spike to introduce the D614G variant. Using multiple human cell lines, including human lung epithelial cells, we found that the lentiviral particles pseudotyped with Spike D614G are more effective at transducing cells than ones pseudotyped with wild-type Spike. The increased transduction with Spike D614G ranged from 1.3- to 2.4-fold in Caco-2 and Calu-3 cells expressing endogenous ACE2 and from 1.5- to 7.7-fold in A549 and Huh7.5 overexpressing ACE2. Furthermore, -complementation of SARS-CoV-2 virus with Spike D614G showed an increased infectivity in human cells. Although there is minimal difference in ACE2 receptor binding between the D614 and G614 Spike variants, the G614 variant is more resistant to proteolytic cleavage, suggesting a possible mechanism for the increased transduction.

摘要

一种新型的 SARS-CoV-2 病毒变种在 Spike 蛋白上携带一个点突变(D614G),最近出现并迅速在流行中占据主导地位。该突变与 ORF1b 蛋白变体(P314L)处于连锁不平衡状态,这使得仅从群体遗传学角度难以辨别 Spike D614G 突变的功能意义。在这里,我们对野生型人密码子优化的 Spike 进行了定点突变,引入了 D614G 变体。使用多种人类细胞系,包括人肺上皮细胞,我们发现带有 Spike D614G 的慢病毒颗粒比带有野生型 Spike 的慢病毒颗粒更有效地转导细胞。在表达内源性 ACE2 的 Caco-2 和 Calu-3 细胞中,带有 Spike D614G 的转导增加了 1.3-2.4 倍,在过表达 ACE2 的 A549 和 Huh7.5 细胞中增加了 1.5-7.7 倍。此外,用 Spike D614G 互补 SARS-CoV-2 病毒显示在人类细胞中具有更高的感染性。虽然 D614 和 G614 Spike 变体之间 ACE2 受体结合的差异很小,但 G614 变体对蛋白水解切割的抗性更强,这表明了转导增加的可能机制。

https://cdn.ncbi.nlm.nih.gov/pmc/blobs/9e39/7891930/47b272721ef8/elife-65365-fig1.jpg

文献AI研究员

20分钟写一篇综述,助力文献阅读效率提升50倍。

立即体验

用中文搜PubMed

大模型驱动的PubMed中文搜索引擎

马上搜索

文档翻译

学术文献翻译模型,支持多种主流文档格式。

立即体验